【效果还行】铅酸电池保护板

发表于:2023-3-9 15:23:49 3422
家电
行为类别: 维修
家电类型: 其它
家电厂商: 其它
关键字: 铅酸 保护

登录后可查看大图

您需要 登录 才可以下载或查看,没有账号?立即注册

x
电动车坏了一块电池,加过蒸馏水了,想打孔打到电极上屏蔽掉单节电池也没打中地方

只能跑去外面的店里以旧换旧吧,居然要收我二十块钱,
问了三家店,一家经常光顾的人比较好,他那里没电池
另外两家都要20,一家电动车店,一堆烂电池自己选,另一家电池店,他已经测好容量了
拿了块摩托车电池抵了10块,另外付了10块换了他说容量最大的,回来才发现有点鼓包,
妈的感觉亏大了,我摩托车7AH的,应该值20块,换电池最多也就该收10块,妈的亏了20块
以后路过时就对他店吐二十次口水算了
然后晚上充了一小时电发现刚换的电池过充了,发热,电压16.5V,拿到时应该是充过电的,然后并了个水泥电阻,一会就烫起来了
混用电池还是加个保护板好,不然再坏电池又要被奸商坑钱,我的口水都不够吐了

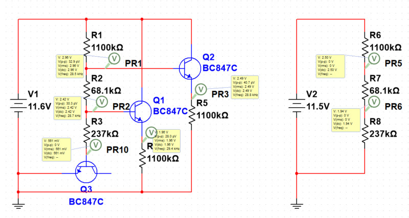
保护板设定为大于14.8V时并联负载,适当的过充能均衡电池组,低于11.5时亮灯警告,高于12V再灭灯,欠压非常伤电池,之前那块就是欠压搞坏的,本来欠压电压是10.8V,留点裕量好开回家,不工作时功耗要低,希望低于0.5mA

过充保护的功率是15V*3A=45W,这么大的功率不好散热,用水瓶不方便,六个风扇又太贵,摩托车灯泡两块钱一个,也不便宜,于是采用PCB电阻,加散热器散热
运放和比较器电流太大,一路就要0.5ma以上,低功耗的又贵,只能用专用的电压检测IC。
这个三极管采样电路完全不行
a捕获.PNG


用431做了个12V恒压源,将电池电压减去12V后用3V电压检测芯片检测,效果还行,水冷散热完全够用
空载电流0.36mA

IMG_20230311_120905.jpg
IMG_20230311_120740.jpg
IMG_20230311_120759.jpg
IMG_20230311_121817.jpg
IMG_20230311_121454.jpg
IMG_20230311_123527.jpg

网上卖的保护板基本都是坑爹货,用运放或者比较器,又不舍得用好的,国产货空载电流就一毫安了,没有散热只能用大均衡电阻,47欧的电阻,放电电流就300ma,根本不能抵消充电电流。结果就是均衡了等于没有均衡,就是个摆设,那些玩意是怎么好意思卖几十块钱的


收藏
送赞
分享

发表回复

评论列表(20)

fslichong 数字王者I 2023-3-9 18:52:45
没看懂,是指示还是限制还是控制
2023-3-9 18:52:45 回复
wgh1027 数字大神J 2023-3-9 19:09:43
也没有看懂
2023-3-9 19:09:43 回复
勇闯沙滩 数字大神J 2023-3-9 19:40:00
我也看不懂,灌水应该是铅酸电池,怎么又用保护板?
2023-3-9 19:40:00 回复
无极 楼主     数字梦想家E 2023-3-9 19:44:13
fslichong 发表于 2023-3-9 18:52
没看懂,是指示还是限制还是控制

过压就并联负载,欠压只提示没动作
2023-3-9 19:44:13 回复
无极 楼主     数字梦想家E 2023-3-9 19:45:28
勇闯沙滩 发表于 2023-3-9 19:40
我也看不懂,灌水应该是铅酸电池,怎么又用保护板?

换掉了一块电池,非常不平衡,不保护很快就要坏了
2023-3-9 19:45:28 回复
wgsd 数字大神J 2023-3-9 20:35:05
过压并负载费油啊,还是比较器驱动继电器过压断开可靠。
2023-3-9 20:35:05 回复
mvwz24029819 数字精灵G 2023-3-9 20:41:41
看着应该可以
2023-3-9 20:41:41 回复
MF500 数字探长D 2023-3-9 20:47:36
谢谢分享
2023-3-9 20:47:36 回复
无极 楼主     数字梦想家E 2023-3-9 23:08:20
wgsd 发表于 2023-3-9 20:35
过压并负载费油啊,还是比较器驱动继电器过压断开可靠。

过压是这块电池充满了,其他电池还没满啊,断开了还怎么充
2023-3-9 23:08:20 回复
chenbingwen 数字梦想家E 2023-3-10 03:57:34
谢谢分享
2023-3-10 03:57:34 回复
cdsh 数字梦想家E 2023-3-10 10:32:56
铅酸电池比较皮实,有个平衡应该就可以了
2023-3-10 10:32:56 回复
佳维 数字精灵G 2023-3-10 11:37:34
还是换相同容量、内阻的电池组靠谱
2023-3-10 11:37:34 回复
乐在其中110 数字精灵G 2023-3-10 13:15:12
第一次见过铅酸电池用保护板的,但愿楼主得到好效果。
2023-3-10 13:15:12 回复
zhangwj98 数字精灵G 2023-3-11 13:22:48
谢谢分享。
2023-3-11 13:22:48 回复
MF500 数字探长D 2023-3-11 21:03:27
起死回生了吗?
2023-3-11 21:03:27 回复
wgh1027 数字大神J 2023-3-13 19:25:37
方法新颖
2023-3-13 19:25:37 回复
wgh1027 数字大神J 2023-3-13 19:26:13
不管黑猫白猫,捉到老鼠就是好猫。
2023-3-13 19:26:13 回复
佳维 数字精灵G 2023-3-14 09:59:35
用了几个循环了,效果好吗?
2023-3-14 09:59:35 回复
无极 楼主     数字梦想家E 2023-3-19 20:15:04
佳维 发表于 2023-3-14 09:59
用了几个循环了,效果好吗?

有十次了,用着还行
2023-3-19 20:15:04 回复
12下一页