请选择 进入手机版 | 继续访问电脑版

测量xl6009 输出电流方法

发表于:2025-12-18 09:22:39 202
电子电路
技术类别: 测量相关
关键字: 测量 xl6009 输出电流

登录后可查看大图

您需要 登录 才可以下载或查看,没有账号?立即注册

x

前辈好
手上有一个xl6009 boost模块 打算 升压至14.7v 去充铅酸电瓶
想要测量电瓶被输入的充电电流 也就是 xl6009 boost模块的输出电流  需要用三用电表串联小灯泡或是小风扇测量 还是有更好的方法测量 xl6009 boost模块的输出电流? 感谢
收藏
送赞
分享

发表回复

评论列表(4)

fslichong 数字王者 2025-12-18 23:42:45
查一下资料比较好
2025-12-18 23:42:45 回复
lizuolong618 数字梦想家 2025-12-19 20:13:40
规格书XL6009的输出电流是4A,如果想要测量升压后输入铅酸电池的充电电流,将电流表串联至XL6009输出端至铅酸电池输入端就可以了,充电池选择个恒流模块更合适
2025-12-19 20:13:40 回复
qoo 楼主     数字小子 2025-12-20 16:26:13
lizuolong618 发表于 2025-12-19 20:13
规格书XL6009的输出电流是4A,如果想要测量升压后输入铅酸电池的充电电流,将电流表串联至XL6009输出端至铅 ...

感謝前輩回復

   因為手上剛買的dt830 b 無保險絲 對一些查修技巧很謹慎 不敢亂搞~
   對手上的12v電瓶充放電又不太熟悉  怕會有逆向電流 ~  要做的功課蠻多的...
  
   也感謝前輩指點提供定電流模塊的方式    有找到xl4015
  但是恆流模塊 的使用方式 有點不清楚 我還是要複習一下電力電子的參考書 沙占友 翻書中...  
以下程序自动插入未在内容中添加的图片或附件

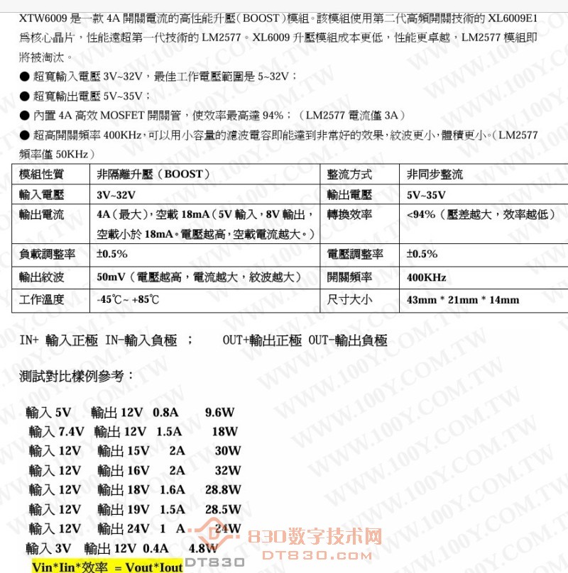
xl6009商家簡單介紹

xl6009商家簡單介紹

57-XTW6009.pdf

150.27 KB, 下载次数: 2

2025-12-20 16:26:13 回复
qoo 楼主     数字小子 2025-12-21 12:32:19
lizuolong618 发表于 2025-12-19 20:13
规格书XL6009的输出电流是4A,如果想要测量升压后输入铅酸电池的充电电流,将电流表串联至XL6009输出端至铅 ...

感謝前輩分享
   希望能努力成功掌握測出電瓶充放電的相關參數
2025-12-21 12:32:19 回复