实测 S1 的电压档阻抗有多大?

发表于:2018-8-3 21:31:47 5653
万用表
主题类别: 技术_讨论
仪表品牌: 众仪(ZOYI)
显示方式: 4000字
型号或关键字: ZT-S1

发表回复

评论列表(6)

chen131578 数字精灵G 2018-8-3 21:41:25
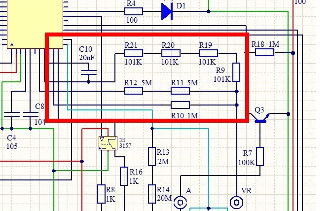
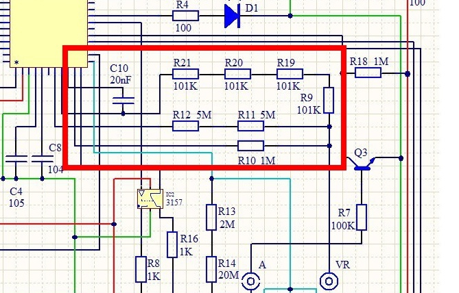
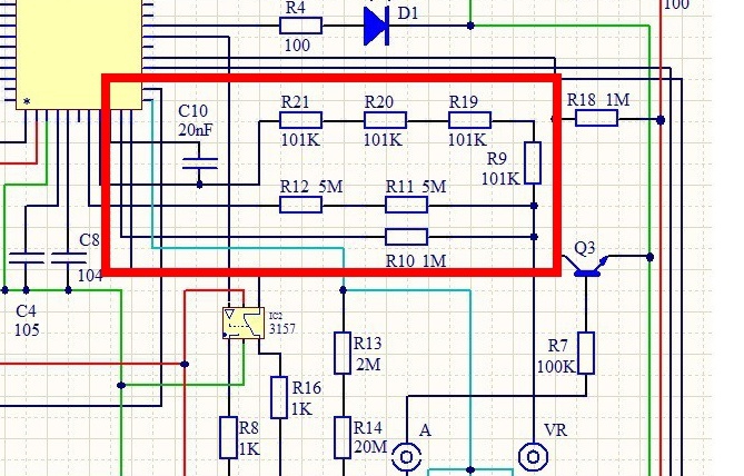
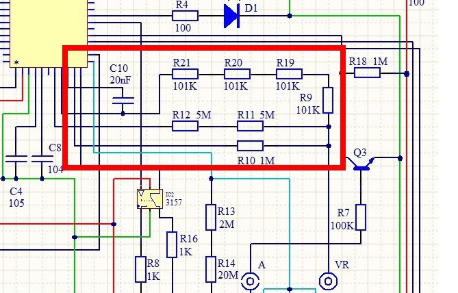
早先,看原理图,三个连接VΩ插孔的电阻分别是10MΩ、5MΩ+5MΩ,4个101K欧姆(404K欧姆)感觉电压档应该不到10MΩ。
楼主给解决了疑惑。
听说,底阻也有好处,静电干扰小。
2018-8-3 21:41:25 回复
jsycwnw 数字大师F 2018-8-4 07:20:15
谢谢分享!学习了
2018-8-4 07:20:15 回复
kyhwhb 数字大神J 2018-8-4 08:27:59
本帖最后由 巍巍兴安 于 2018-8-4 08:32 编辑

看原理图,三个连接VR插孔的电阻分别是1MΩ、10MΩ(5MΩ+5MΩ)及0.404MΩ(4个101kΩ串联),如果按并联形式计算总电阻也是0.280MΩ左右。

-----------------------------------------------------------------------------------------------------------------------------------------------
ZT-S1万用表线路图.jpg




2018-8-4 08:27:59 回复
chen131578 数字精灵G 2018-8-4 09:52:25
巍巍兴安 发表于 2018-8-4 08:27
看原理图,三个连接VR插孔的电阻分别是1MΩ、10MΩ(5MΩ+5MΩ)及0.404MΩ(4个101kΩ串联),如果按并联形式 ...

看错了,R10原来是1MΩ。原理图看了不下1次我怎么后来么没发现呢?看样还不够细心。开始看错了,始终就当成10MΩ了。
2018-8-4 09:52:25 回复
SG830 数字梦想家E 2018-8-4 14:44:33
这个表,拿到手时我就知道它的输入阻抗低了,不过它是电工表,低了有好处,抗干扰能力强了。
2018-8-4 14:44:33 回复
sonj 数字斗士C 2018-8-11 08:08:15
两块都是不错的小表
2018-8-11 08:08:15 回复