车充不可貌相!拆个“垃圾”小车充。

发表于:2019-8-4 21:20:22 3074
电子产品
行为类别: 实测(简单)
产品类别: 充电器(头,宝)_电池
电子品牌: 其它
电子产品关键字: 车充

登录后可查看大图

您需要 登录 才可以下载或查看,没有账号?立即注册

x
一个看着非常不起眼的小车充。
乍一看以为那种用7805的垃圾货呢。。。
20190804_194853.jpg
到底有多小呢?和USB插头对比一下。够小吧?
20190804_194913.jpg
个头小,所以只能单USB口了。双USB口都放不下。
20190804_194924.jpg
外壳没有任何印刷字样。
而且外壳接缝相当小,用拆机片扣了半天也没拆开。。。
这。。。不像山寨作风啊!
20190804_195204.jpg
鼓捣了半天,终于找到突破口了。。。
拆机片插进去,慢慢撬开USB盖板。
20190804_195657.jpg
拆下来的USB盖板,双色的?
20190804_195732.jpg
原来是两块。。。why?
20190804_195816.jpg
看下内部外壳结构,好方便下手。
20190804_195848.jpg
小心翼翼的撬了半天,终于撬开了。
20190804_200133.jpg
这是另一半,设计的够复杂的。
20190804_200138.jpg
电路板。
20190804_200456.jpg
起初看到这电感的时候感觉凉了。。。
仔细一看,电感线径还挺粗的。1.5A绝对没问题。
20190804_200520.jpg
电路板背面。
果然不是7805 34063哪路货色。
20190804_200529.jpg
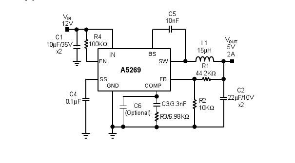
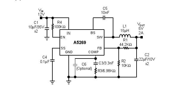
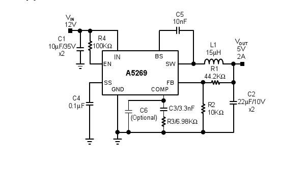
IC型号 A5269。现在各种各样的车充IC遍地开花。。。
百度了一下,这货还是同步整流的。输入电压4.75-30V 输出电流2.1A,峰值2.5A。
而且具有软启动、低压保护、过温保护、过流保护等功能,在待机模式下电流仅为0.3μA。
20190804_200538.jpg
外围也很简单。
1.jpg
USB口的识别电阻。
20190804_200543.jpg
IC背面有过孔散热焊盘。
20190804_200608.jpg
通电,USB口下面有绿色LED指示灯。
20190804_200650.jpg
空载电压5.14V。
20190804_200706.jpg
0.93A负载5.09V。
20190804_200719.jpg
1.8A负载5.01V。
20190804_200728.jpg
看来车充,不可貌相啊!

收藏
送赞
分享

发表回复

评论列表(9)

hc061218 数字王者I 2019-8-4 22:11:54
良心产品!
2019-8-4 22:11:54 回复
勇闯沙滩 数字大神J 2019-8-5 06:58:37
我有5个车充,34063的多,好像也有 A5269的,没测过哪个电流大,这回知道了 A5269的比较好。
2019-8-5 06:58:37 回复
wgsd 数字大神J 2019-8-5 11:13:18
线性电源和开关电源效率没法比。
2019-8-5 11:13:18 回复
西林迷 数字精灵G 2019-8-5 12:04:43
这个相当于降压电路,不过确实是良心产品啊
2019-8-5 12:04:43 回复
ynqjzzh 数字梦想家E 2019-8-5 13:31:00
电感可惜没有包热缩管,更可惜不带快充,已经不适合现在的快充手机使用了,我也打算买个带快充的呢!
2019-8-5 13:31:00 回复
chen131578 数字精灵G 2019-8-6 22:36:25
是良心车充了。
2019-8-6 22:36:25 回复
roromiao 数字斗士C 2020-2-6 12:49:03
看起来就是个高品质的
2020-2-6 12:49:03 回复
星星123 数字精灵G 2020-2-6 13:14:03
是捡的,还是自己的?
2020-2-6 13:14:03 回复
喜欢就好 数字巨人H 2020-11-12 00:12:59
还算不错的。
2020-11-12 00:12:59 回复