拟制作一款电压、电流、电阻基准,发个电路图,请指教

发表于:2021-3-23 15:56:56 3100
标准件&校基准源
主题类别: 仪表周边
标准件类型:
仪表品牌: DIY自制
型号或关键字: 无型号

登录后可查看大图

您需要 登录 才可以下载或查看,没有账号?立即注册

x
本帖最后由 lwz642246 于 2021-3-23 15:58 编辑

拟制作一款电压、电流、电阻基准。自己没有这方面经验,先发个电路图大家瞧瞧,有什么问题。
捕获.JPG

电压档有500mV、2.5V、5V、10至100V,共13个档位,用2mm香蕉座直接输出。
电压10-100v采用10个LT1021CIN8-10串联输出,其中倍压整流输出130V,双三极管组成2.5mA恒流源。
10-100V.JPG


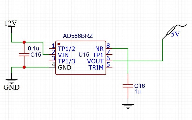
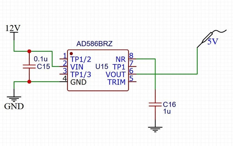
5v采用AD586BRZ
5V.JPG

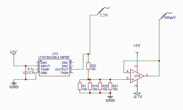
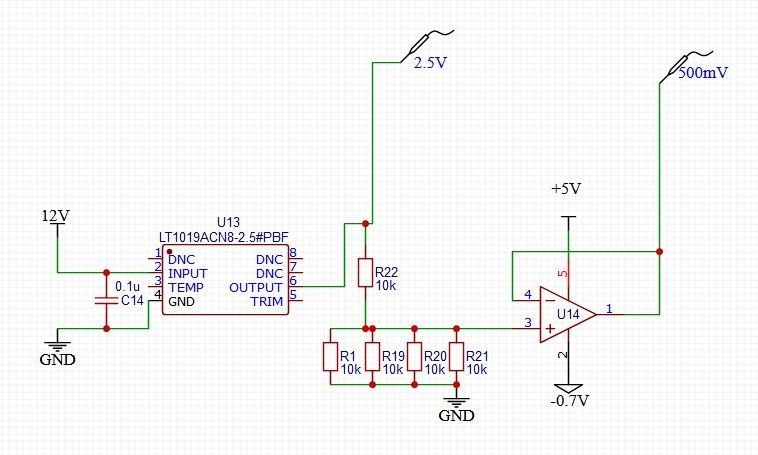
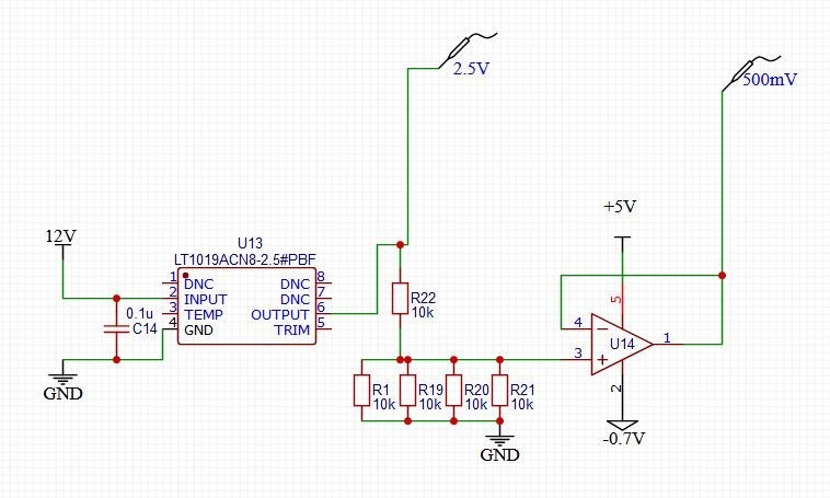
2.5V采用LT1019ACN8-2.5,
500mV用10K和2.5k电阻分压,其中2.5k电阻采用4个10k并联,期望温漂和上臂10k相同。最后运放跟随输出。

500mv-2.5V.JPG

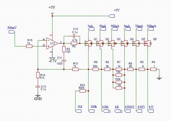
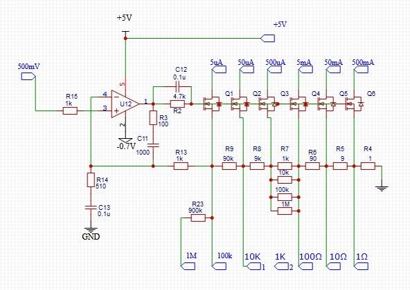
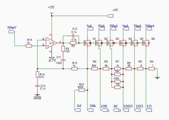
最有疑问需要请教大家的是电阻基准和电流基准
基准电阻1Ω、10Ω、100Ω、1k、10K、100K同时作为500mA、50mA、5mA、500uA、50uA、5uA的检流电阻,其中电流档位由6个场效应管和检流电阻自动串联,这个方案可行吗。



以下程序自动插入未在内容中添加的图片或附件
电流电阻.JPG
收藏
送赞
分享

发表回复

评论列表(11)

hobbya 数字大神J 2021-3-23 17:04:17
本帖最后由 hobbya 于 2021-3-24 12:44 编辑

我也无经验,但LT1021输出是直流,如何可以倍压?你用的是交流倍压电路。
2021-3-23 17:04:17 回复
hc061218 数字王者I 2021-3-23 17:20:34
这方案应该可以吧!
2021-3-23 17:20:34 回复
hc061218 数字王者I 2021-3-23 17:26:44
不过基准电流感觉有问题, 5V供电不够吧?  MOS管 线阻  表的内阻都要分压
2021-3-23 17:26:44 回复
lwz642246 楼主     数字奇才B 2021-3-23 17:41:12
采用5V原因是刚好有5V运放,最高500mA,应该够用吧。我是疑惑运放能不能推动6个场管
2021-3-23 17:41:12 回复
13912217676 数字巨人H 2021-3-23 18:28:55
我也疑惑5V供电是否足够?单凭运放去推动6个MOS管可能不够
2021-3-23 18:28:55 回复
wgh1027 数字大神J 2021-3-23 20:01:15
感觉可行
2021-3-23 20:01:15 回复
wgh1027 数字大神J 2021-3-23 20:01:51
谢谢分享
2021-3-23 20:01:51 回复
小小一棵葱 数字探长D 2021-5-27 12:44:52
做出来了吗
2021-5-27 12:44:52 回复
shoucun 数字斗士C 2022-5-27 19:22:56

谢谢分享
2022-5-27 19:22:56 回复
yejunan 数字探长D 2022-10-5 08:12:17
13912217676 发表于 2021-3-23 18:28
我也疑惑5V供电是否足够?单凭运放去推动6个MOS管可能不够

建议用开关切换,G极对地接一泄放电阻
2022-10-5 08:12:17 回复
qjf11 数字大师F 2022-10-5 20:39:00
输出电压可否改动一下?增加100MV,1V。至于5ua,个人觉得意义不大。电阻档的1欧也是如此,不妨改为或增加一个10M欧档。最好电压电流有直流和交流输出
2022-10-5 20:39:00 回复