| 
 
                 发表于:2022-7-4 17:52:54 1864                    
                                                                    
 
 
万用表
| 主题类别: | 知识_经验 |  
| 仪表品牌: | 其它品牌 |  
| 显示方式: | 三位半 |  
| 型号或关键字: | DM-865 電表, EM420B, 漳州東方 |  
| 
本帖最后由 Xiaolaba 于 2022-7-4 18:01 编辑
x
登录后可查看大图您需要 登录 才可以下载或查看,没有账号?立即注册 
  
 這個電表, EM420B, 漳州東方的貼牌產品, 台灣那家叫 HILA DM-865, 外國還有很多貼牌的, 不算貴, 有錢買多幾個, 可不必要.
 
 DIODE_BLOW.JPG   
 芯片方案是 富晶 FS9952
 電路圖跟大陸 華儀 的 MS8221C 抄得 90% 相同.
 OPA 用 TL062, 兩顆,
 OPA 供電用雙電源, +1.5V 由 7201L15 提供.
 
 IC2_Q4_Q4_R21.JPG   
 
 最近繼續研讀電子電路設計, 有關 OPA 和 訊號處理的, 拿起了一個壞了 "一半" 的 DMM, 以前就修復過的
 不過不完善, 也就繼續用了這麼久, 這表有個好處是自動檔的, 電阻電壓測試速度還算快.
 
 
 
 燒了表後, 以前不知道電路原理, 也沒有電路圖, 後來找了一些資料, 有了大概的電路圖, 所以研讀時加以利用, 學習以前不懂的範疇. 至於壞了 "一半"的狀況, 簡單說,
 電阻檔, 不接表筆, 有時候不時無限大 OL, 低於20M, 拿掉250mA 保險絲, 問題消失了. 測100K 和 2M 電阻, 顯示正確.
 電壓檔, 不接表筆, 不歸零, AC110V AC220V 是準確的, 拿掉250mA 保險絲, 問題消失了.
 電流檔, 不接表筆, 不歸零, 拿掉250mA 保險絲, 偏差少了, 但是仍然不歸零.
 
 保護電路用了兩顆 9V1 ZENER, 並非兩顆 NPN BC腳接一起構成的超高速穩壓管的結構, 以前SIMON大有教過.
 
 PROTECTION_ZENER.JPG   
 原廠出品就那樣, 所以抄了不良設計, PCB 只有一顆 NPN 位置 Q1, 因此用不正規的焊接方式, 硬生生兩顆 9V1 ZENER 架空對接. 另外, 還有飛線和熱熔膠.
 
 附上所有的 DATASHEET.
 
  7201L15.pdf
(207.83 KB, 下载次数: 74) 
 
  FS9952_LP1-DS-20_EN.pdf
(1.04 MB, 下载次数: 77) 
 
  FS9952_LP2-DS-12_EN.pdf
(1.1 MB, 下载次数: 60) 
 
  GLO說明書_MS8221C.pdf
(1.17 MB, 下载次数: 80) 
 
 ms8221c_EM420B.gif   
 
  QSG_MS8221C_GLO.pdf
(1.58 MB, 下载次数: 62) 
 
  tl062.pdf
(2.13 MB, 下载次数: 78) 
 
 
 
 當時燒表的有 3-4 顆 DIODE 1N4007 (SMD 零件印字 M7) 燒壞的原因 和 問題成因, 看了電路圖就大致明白了. 可是還是不明白真正的損壞成因.
 因為不明白, 就此"投降", 繼續用它, 容忍它壞一半, 或許有一天, 真的能夠理解和讓它不要壞一半, 學習的路途還是漫漫漫漫長的.
 
 
 OPA TL062 雙電源的 +1.5V 供電, 由IC2 UJR7021L15 提供, V+ 確定是  1.5V 輸出.
 測量電路前端也是自動量程 DMM 標準配置 5M + 5M = 10M 電阻, R21, R21', PCB 印字跟 MAS8221C 一樣的號碼.
 
 
 
 IC2_Q4_Q4_R21_1.JPG   
 
 
 
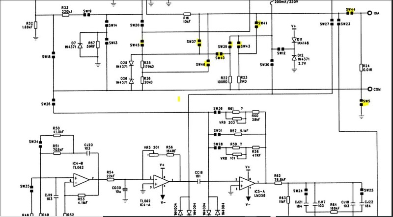
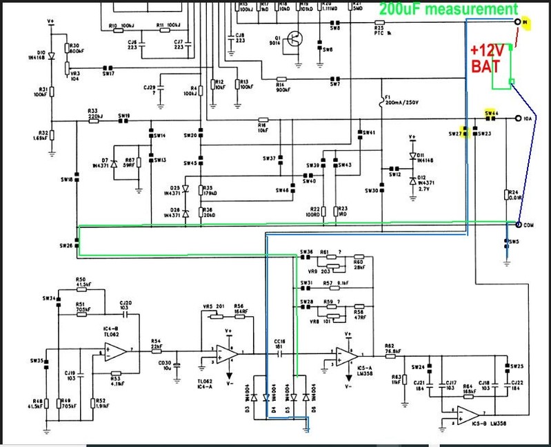
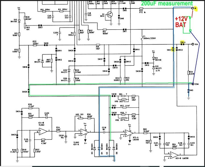
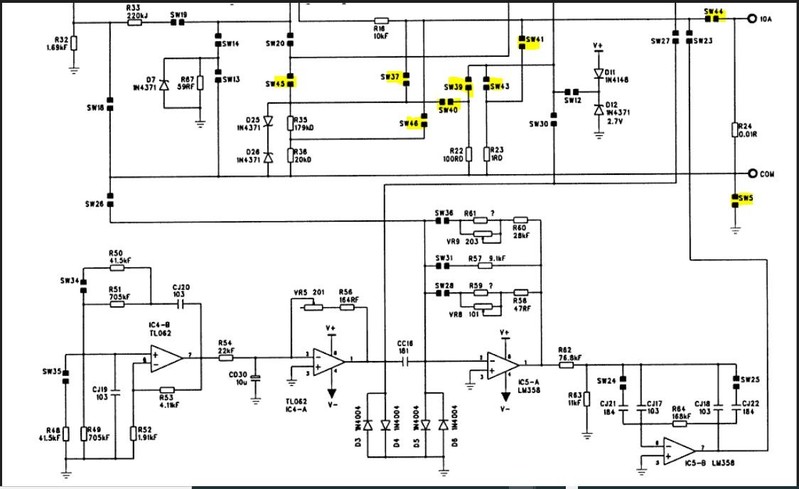
 電阻檔誤量12V電池, 燒了 D3, D4, D5, D6 的原因, 看完電路圖終於明白了 ? 真的嗎 ?
 根據圖紙表示, 檔位轉盤的地方 S4, S5, S7, S8 接通, 所以12V電池直接給 D3-D6供電, 超過1A以上, 連銅箔都燒到離板了, 但是看不到電流的通路存在, 所以至今對使用者燒表當時的說法一直存在問號.
 
 
 S4+S5_S7_S8.JPG   
 
 
 
 這是原理圖, 也就是問號的地方.
 
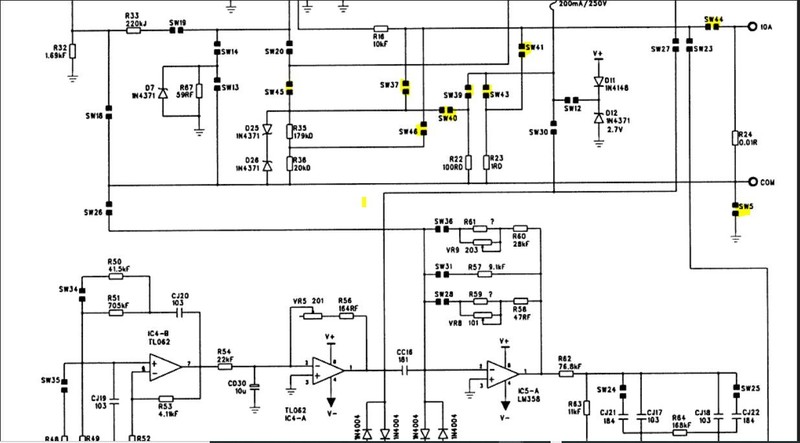
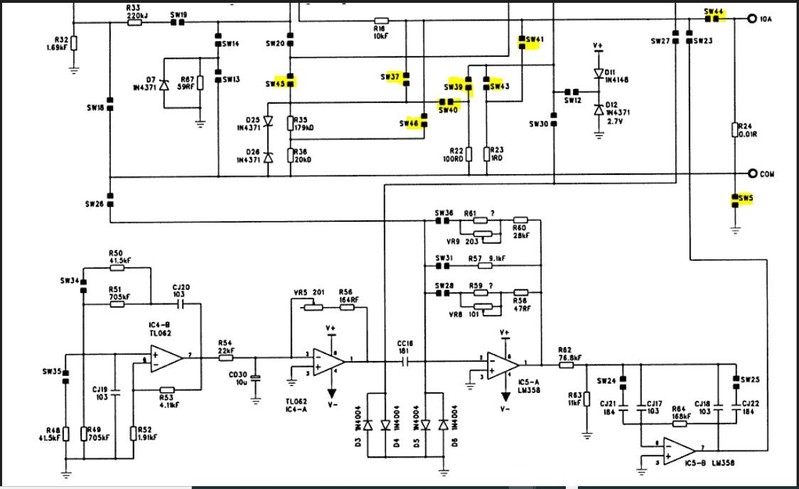
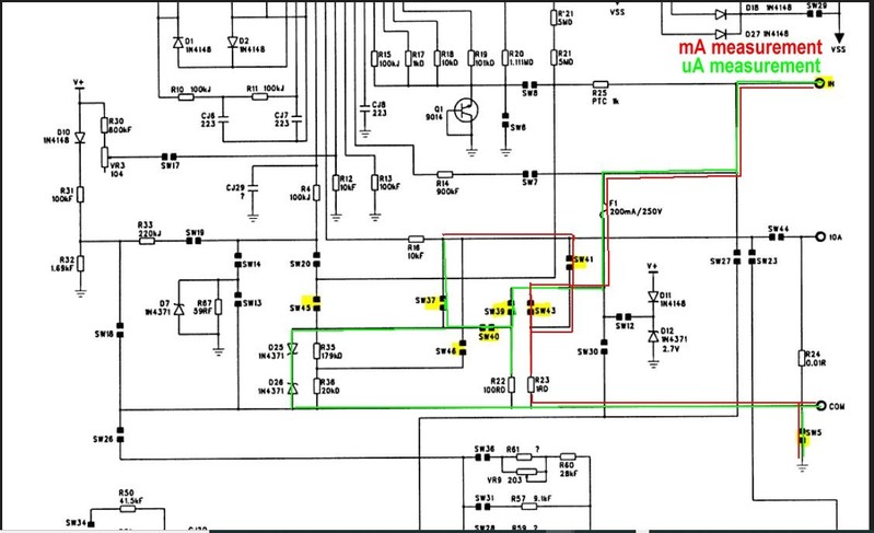
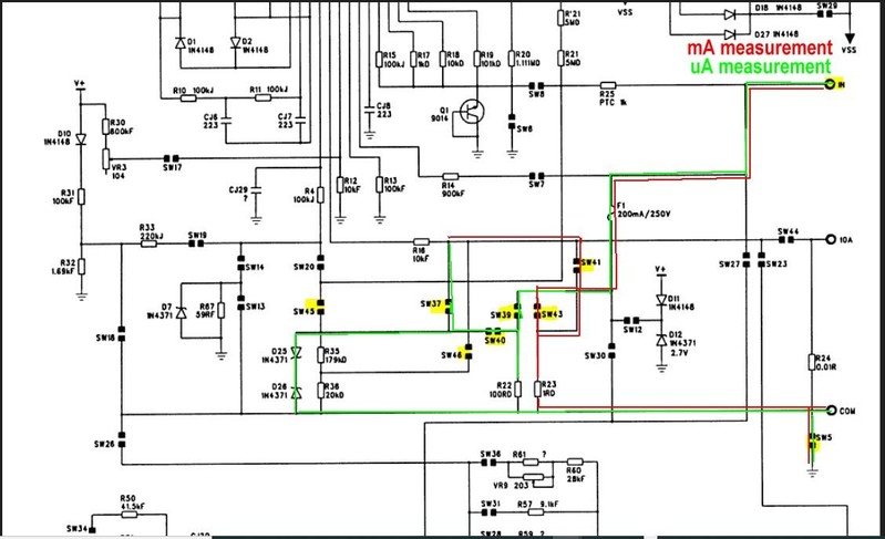
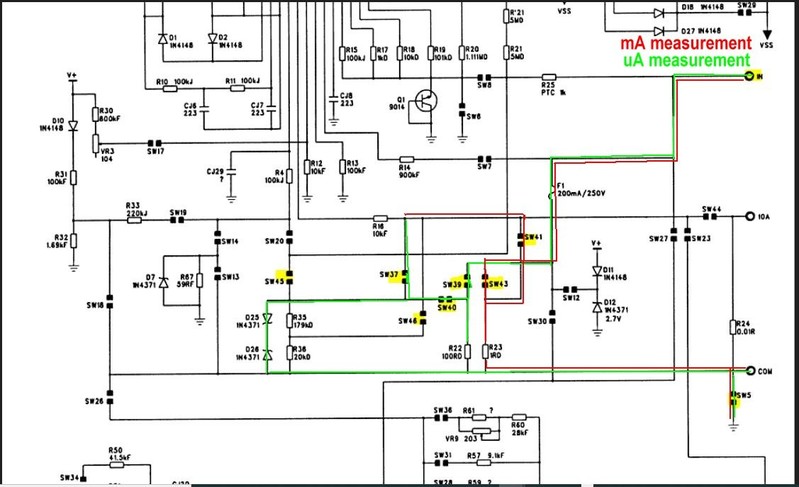
 既然有疑問, 看看電流檔直接測電池的假設會不會成立, 先看看檔位轉盤的接通位置, 估算一下可能的通道.
 
 current_mea_sw.JPG   
 
 
 實際電流檔位測量有關的 SW, 藍色表示
 
 Amp_sw.JPG   
 
 
 
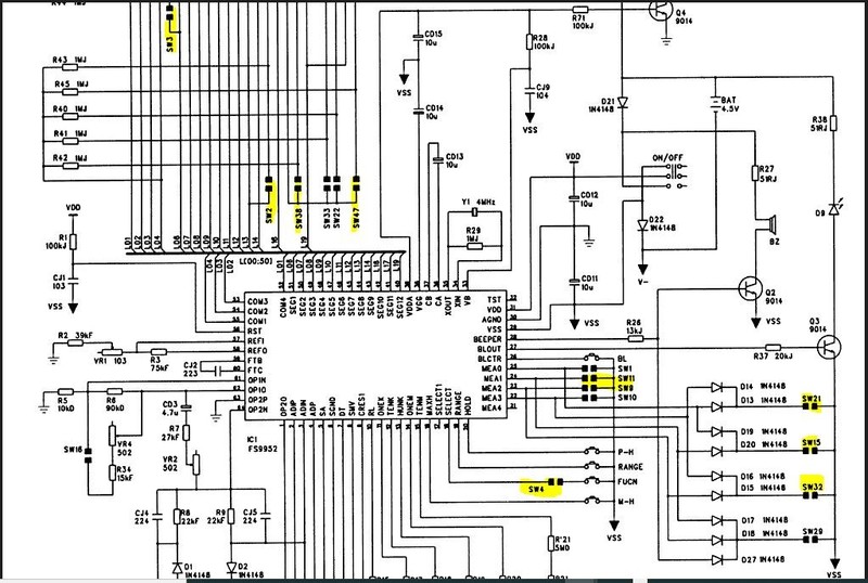
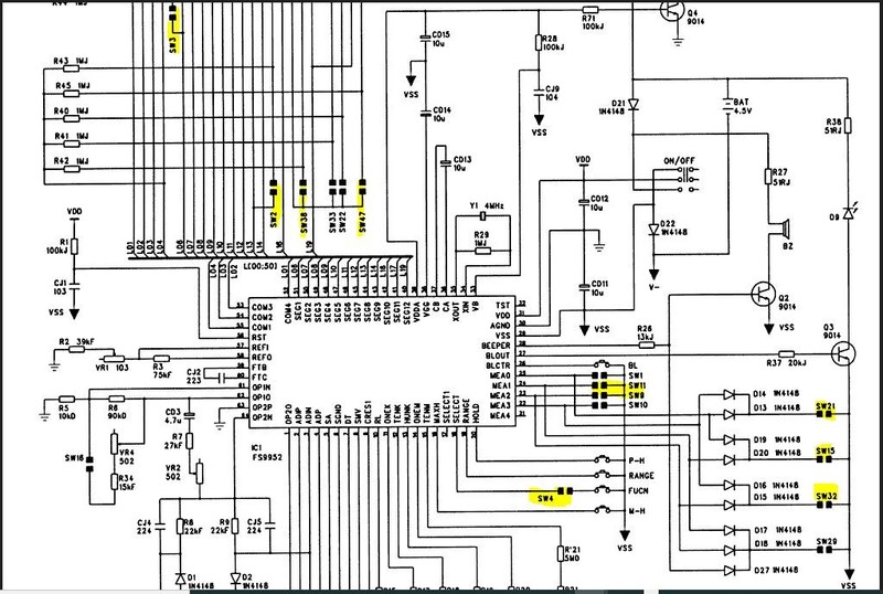
 顯示或者選擇的SW, 應該無關, 黃色表示
 
 lcd_mea_sw.JPG   
 
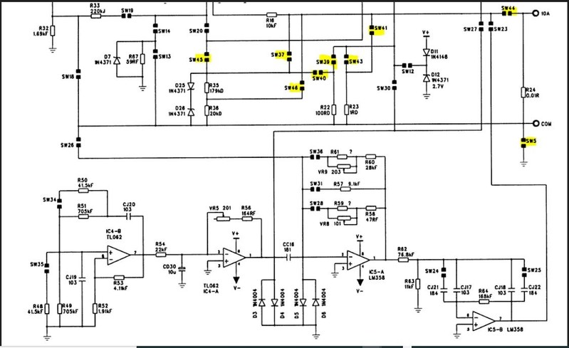
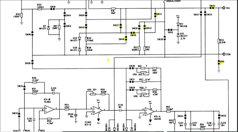
 電流檔會影響的電路通道
 uA, S37, S39, S40
 mA, S41, S43
 A, S44
 10A, S45, S46
 
 看起來也不會影響那幾個爆掉的 DIODE D4-D6, 到底是甚麼情況會爆掉?
 
 uA_mA.JPG   
 
 看來看去, 還是不明白甚麼情形下會爆掉, SW26, SW27 有關的是 電容檔, 12V 電池才有機會直接灌爆 D3, D4
 真的謎樣.
 
 S27.JPG   
 
 
 | 
 以下程序自动插入未在内容中添加的图片或附件 
currect_sense_circuit.JPG   
                                                                                                                                     |