这几天在玩LM399,用Proteus仿真二个小电源

发表于:2018-5-17 13:54:39 3260
电子电路
技术类别: 电路仿真
关键字: 317,7815电源

登录后可查看大图

您需要 登录 才可以下载或查看,没有账号?立即注册

x
这几天在玩LM399,用Proteus仿真了二个小电源,317,7815。
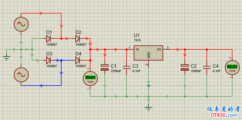
用Proteus仿真的7815
7815.png
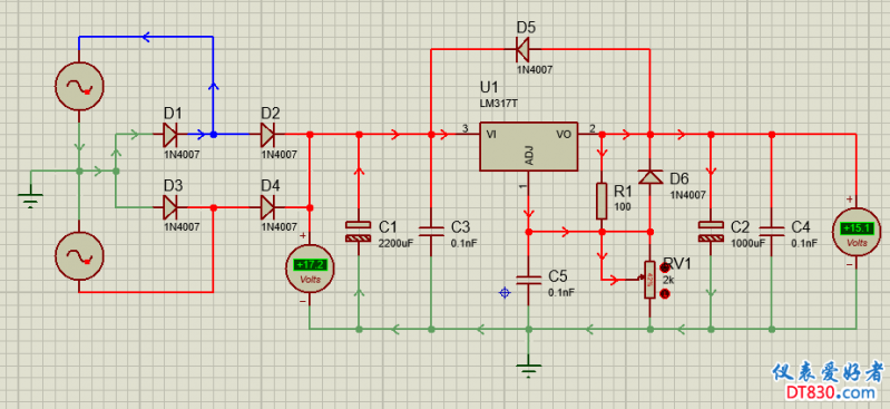
用Proteus仿真的317
LM317pu.png


收藏
送赞
分享

发表回复

评论列表(4)

43545 管理员 2018-5-18 16:52:10
仿真后,生成的工程文件呢,不上传??
2018-5-18 16:52:10 回复
光速飞行 楼主     数字大神J 2018-5-18 17:02:44
43545 发表于 2018-5-18 16:52
仿真后,生成的工程文件呢,不上传??

还没上传,在电脑中。
2018-5-18 17:02:44 回复
光速飞行 楼主     数字大神J 2018-5-18 19:23:06
二个电路的工程文件,是在win10,Proteus 8.6中仿真的。
7815电源电路.rar (91.13 KB, 下载次数: 218)

2018-5-18 19:23:06 回复
光速飞行 楼主     数字大神J 2018-5-18 19:36:29
本帖最后由 光速飞行 于 2018-5-18 19:48 编辑

这个仿真电路就用在LM399供电,7815实际应用和仿真是一样的。

IMG_20180518_192851.jpg
317
IMG_20180514_142926.jpg



2018-5-18 19:36:29 回复