用Proteus仿真,AD584

发表于:2018-5-19 13:03:11 2929
电子电路
技术类别: 电路仿真
关键字: ,AD584 Proteus仿真

登录后可查看大图

您需要 登录 才可以下载或查看,没有账号?立即注册

x
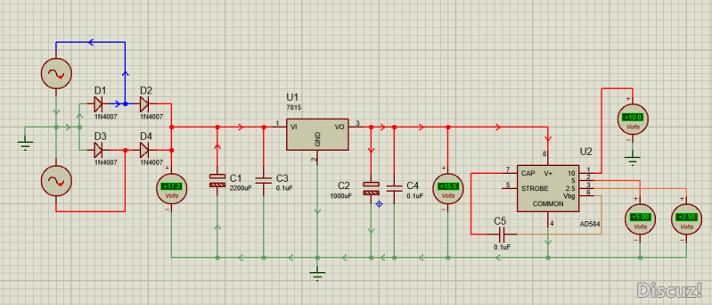
用Proteus仿真,AD584。


QQ图片20180519125618.png

工程文件。
AD584DCV.rar (44.73 KB, 下载次数: 225)

收藏
送赞
分享

评分

参与人数 1金钱 +2 收起 理由
rivrz + 2 赞一个!

查看全部评分总评分 : 金钱 +2

发表回复

评论列表(4)

rivrz 数字探长D 2018-5-19 20:27:54
大神辛苦了,小白看不懂,但也顶一下
P.S.: 论坛的水印咋变了
2018-5-19 20:27:54 回复
光速飞行 楼主     数字大神J 2018-5-19 21:11:22
rivrz 发表于 2018-5-19 20:27
大神辛苦了,小白看不懂,但也顶一下
P.S.: 论坛的水印咋变了

水印咋变了,我也不知怎么会事。
2018-5-19 21:11:22 回复
rivrz 数字探长D 2018-5-19 21:14:48
光速飞行 发表于 2018-5-19 21:11
水印咋变了,我也不知怎么会事。

估计老大在搞测试吧
2018-5-19 21:14:48 回复
光速飞行 楼主     数字大神J 2018-5-19 21:26:44
rivrz 发表于 2018-5-19 21:14
估计老大在搞测试吧

有可能,不见老大来,问一下。
2018-5-19 21:26:44 回复