双15V电源电路

发表于:2018-8-25 20:42:19 6460
电子电路
技术类别: 电路仿真
关键字: 双电源电路

登录后可查看大图

您需要 登录 才可以下载或查看,没有账号?立即注册

x
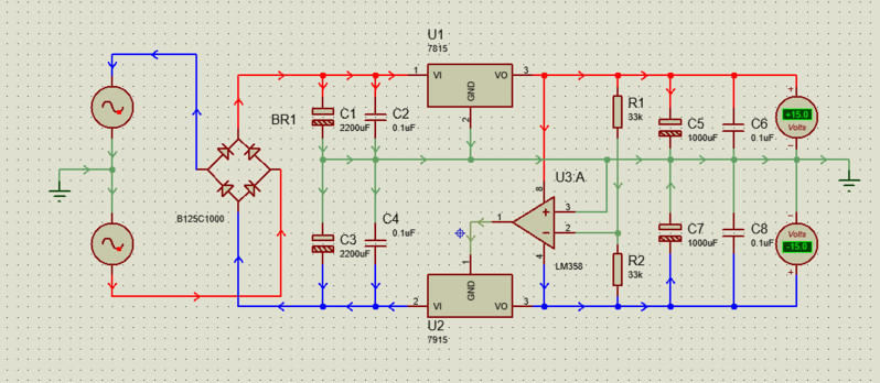
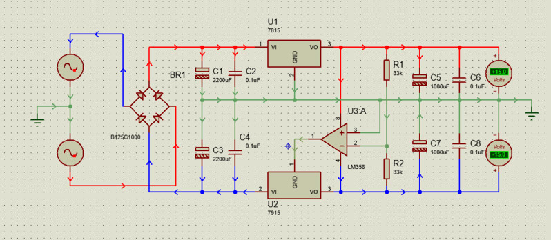
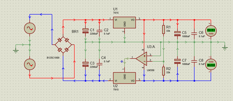
AD588BQ芯片电路用的双15V电源电路,稳压块用7815,7915,仿真原理图。

QQ图片20180825202920.png

仿真工程文件。

AD588BQ电压基准.rar (40.86 KB, 下载次数: 323)

实际应用电路板,用洞洞板来做。
IMG_20180825_170816.jpg
IMG_20180825_204522.jpg
IMG_20180825_204533.jpg








收藏
送赞
分享

发表回复

评论列表(23)

tntzpq 数字梦想家E 2018-8-26 00:05:12
变压器功率小点
2018-8-26 00:05:12 回复
tntzpq 数字梦想家E 2018-8-26 00:06:04
用来作辅助电源的吧
2018-8-26 00:06:04 回复
光速飞行 楼主     数字大神J 2018-8-26 00:48:40
tntzpq 发表于 2018-8-26 00:05
变压器功率小点

手上没有大功率的,先试着用。
2018-8-26 00:48:40 回复
光速飞行 楼主     数字大神J 2018-8-26 00:50:29
本帖最后由 光速飞行 于 2018-8-26 00:53 编辑
tntzpq 发表于 2018-8-26 00:06
用来作辅助电源的吧

主,辅都能用,当然了有更好的电源再换,主要是用来实验的。
2018-8-26 00:50:29 回复
勇闯沙滩 数字大神J 2018-8-26 06:51:24
78系列三端稳压最基础电路,洞洞板大了些。
2018-8-26 06:51:24 回复
chen131578 数字精灵G 2018-8-26 06:56:12
学习了,
2018-8-26 06:56:12 回复
光速飞行 楼主     数字大神J 2018-8-26 09:58:50
本帖最后由 光速飞行 于 2018-8-26 10:22 编辑
勇闯沙滩 发表于 2018-8-26 06:51
78系列三端稳压最基础电路,洞洞板大了些。

不要小看这些电路,线性电源用在仪器上最多,仪器一般不用开关电源。大板,才方便加上东西来实验。
2018-8-26 09:58:50 回复
光速飞行 楼主     数字大神J 2018-8-26 10:00:12

本来很基础的东西,但认真去做少。
2018-8-26 10:00:12 回复
勇闯沙滩 数字大神J 2018-8-26 12:09:17
光速飞行 发表于 2018-8-26 09:58
不要小看这些电路,线性电源用在仪器上最多,仪器一般不用开关电源。大板,才方便加上东西来实验。 ...

【大板,才方便加上东西来实验。】原来留的余地为了以后衍生更多的电路实验。
2018-8-26 12:09:17 回复
echo 数字斗士C 2018-8-26 12:43:20
还是太笨重了。不便携。我的AD588BQ板子直接简单粗暴用两个4串18650电池盒供电。
2018-8-26 12:43:20 回复
光速飞行 楼主     数字大神J 2018-8-26 12:54:28
勇闯沙滩 发表于 2018-8-26 12:09
【大板,才方便加上东西来实验。】原来留的余地为了以后衍生更多的电路实验。 ...

这就对了。
2018-8-26 12:54:28 回复
光速飞行 楼主     数字大神J 2018-8-26 12:59:42
echo 发表于 2018-8-26 12:43
还是太笨重了。不便携。我的AD588BQ板子直接简单粗暴用两个4串18650电池盒供电。 ...

我的AD588BQ,有二个都是买的。基准不是轻重问题,主要是稳定性问题,这些基准一般没带出去,外面没用到。
2018-8-26 12:59:42 回复
whli 数字梦想家E 2018-9-5 23:03:16
我觉得应该做成对称电源更好。
2018-9-5 23:03:16 回复
光速飞行 楼主     数字大神J 2018-9-6 00:33:43
whli 发表于 2018-9-5 23:03
我觉得应该做成对称电源更好。

现在不对称吗,就差一点吧,如果要正负一字不差,真的很难找到这么好的零件。
2018-9-6 00:33:43 回复
whli 数字梦想家E 2018-9-6 22:13:24
光速飞行 发表于 2018-9-6 00:33
现在不对称吗,就差一点吧,如果要正负一字不差,真的很难找到这么好的零件。 ...

再加颗运放和两颗电阻就行了。
https://wenku.baidu.com/view/5764a4f49e3143323968931d.html
2018-9-6 22:13:24 回复
光速飞行 楼主     数字大神J 2018-9-7 00:13:58
本帖最后由 光速飞行 于 2018-9-7 01:07 编辑
whli 发表于 2018-9-6 22:13
再加颗运放和两颗电阻就行了。
https://wenku.baidu.com/view/5764a4f49e3143323968931d.html ...

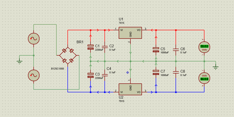
这个不难做到,我有时间试试看,看能不能对称,仿真图出来了。 QQ图片20180907010428.png
2018-9-7 00:13:58 回复
光速飞行 楼主     数字大神J 2018-9-7 10:52:05
我再做一个对称双电源,二个对比看哪个更好用。
2018-9-7 10:52:05 回复
光速飞行 楼主     数字大神J 2018-9-7 20:20:44
今天做了个对称电源,也对称不了,一点用处都没有,不如直接原来的。
2018-9-7 20:20:44 回复
光速飞行 楼主     数字大神J 2018-9-7 21:21:26
本帖最后由 光速飞行 于 2018-9-7 21:27 编辑

新做的双电源,加上运放和电阻很难调到理想状态,不是高,就是低,无所以适从,证明这个电路不成熟。还是不要好,我把所加的元件全部拆了,用我的电路反而更好,更漂亮,输出电压更加对称。
拆了运放的更漂亮
200.jpg


2018-9-7 21:21:26 回复
12下一页