万用表自动关机电路仿真

发表于:2018-10-21 13:18:09 8412
电子电路
技术类别: 电路仿真
关键字: 自动关机电路

登录后可查看大图

您需要 登录 才可以下载或查看,没有账号?立即注册

x
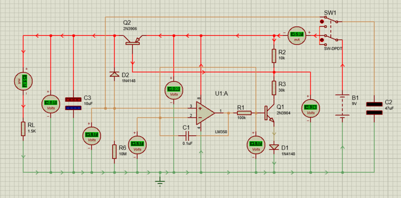
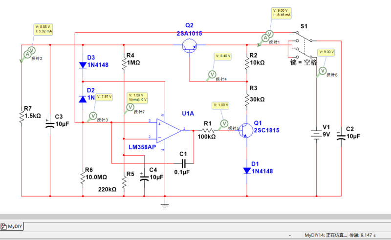
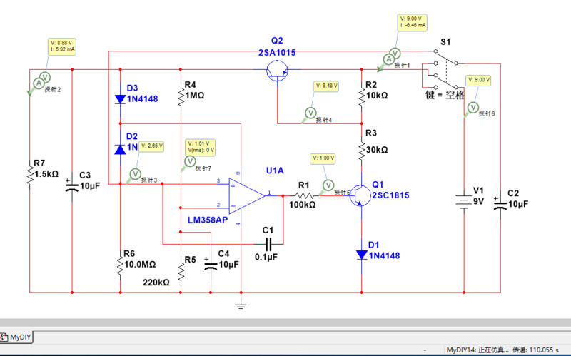
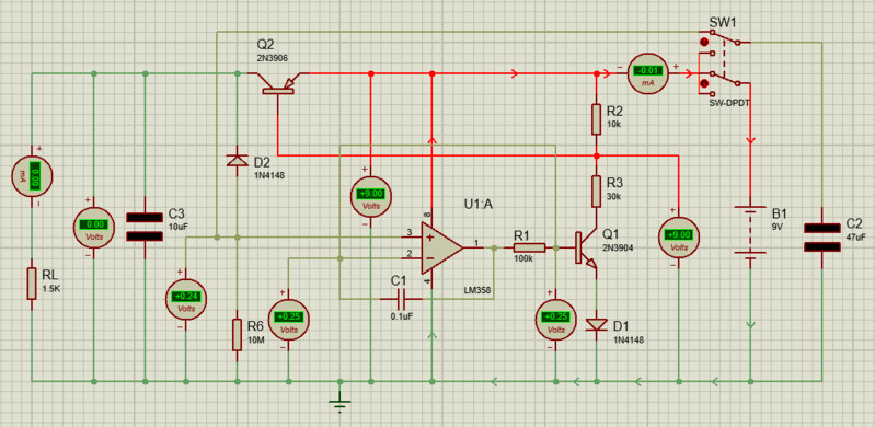
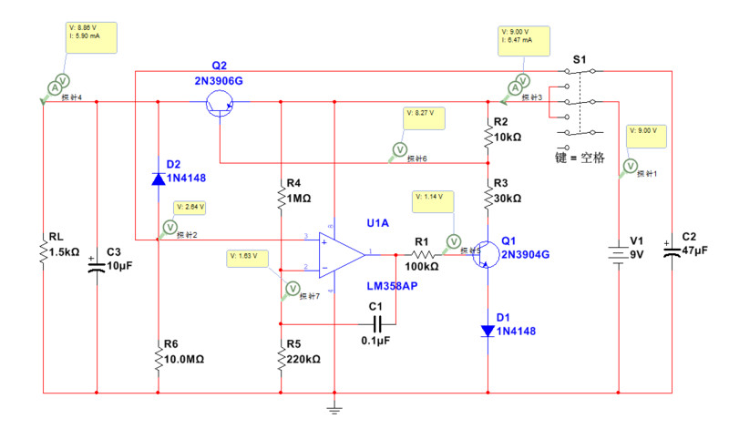
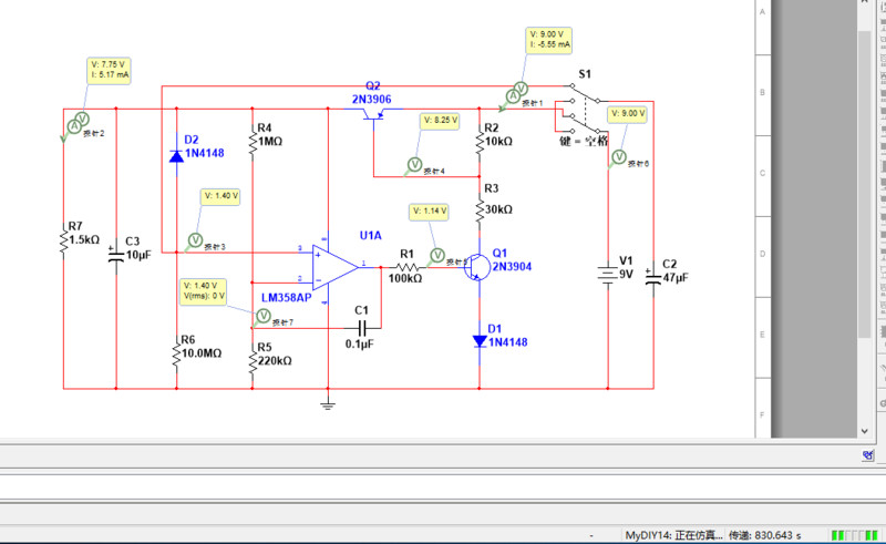
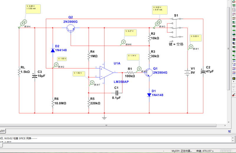
万用表自动关机电路,这个电路是本坛仪友贴上的图,我拿过来仿真。
万用表自动关机电路改进,让其自动关机后0功耗
http://www.dt830.com/forum.php?mod=viewthread&tid=2517

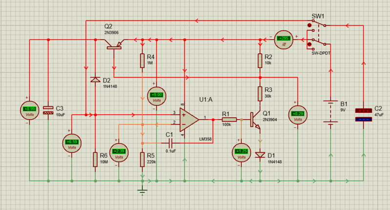
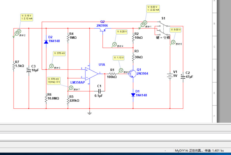
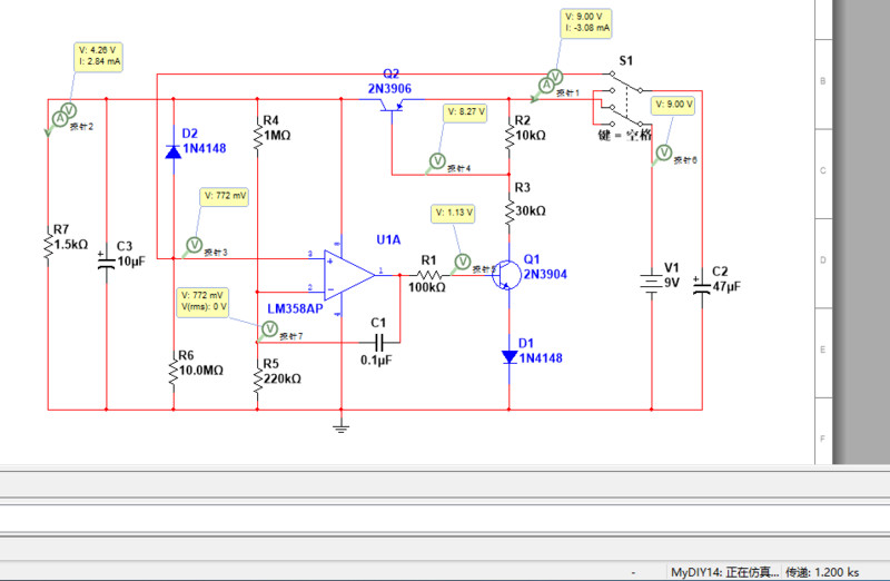
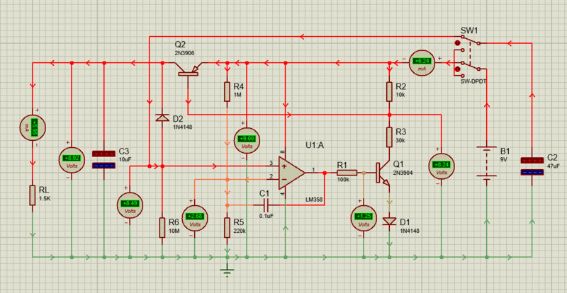
仿真电路图,开机动作图。
QQ图片20181021130950.png
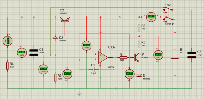
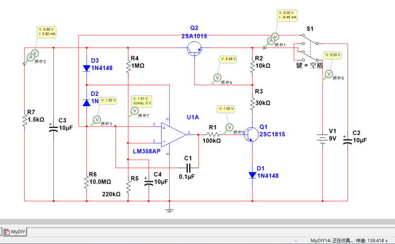
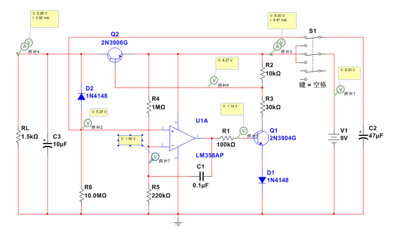
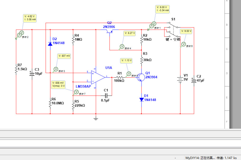
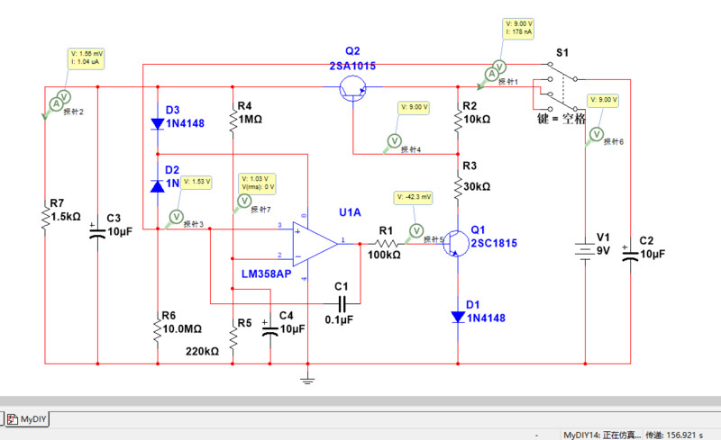
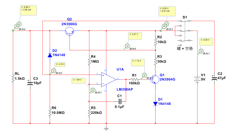
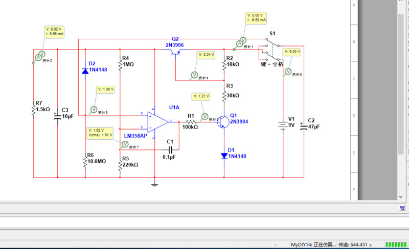
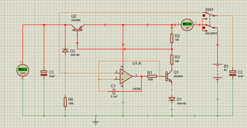
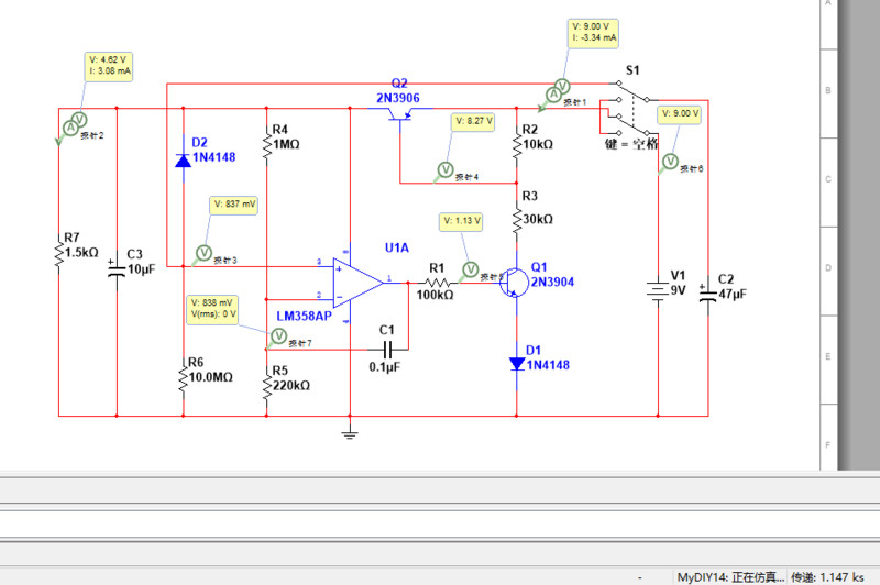
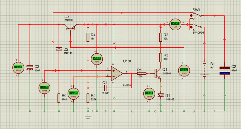
仿真电路图,关机动作图。Q2已关闭
QQ图片20181021133957.png
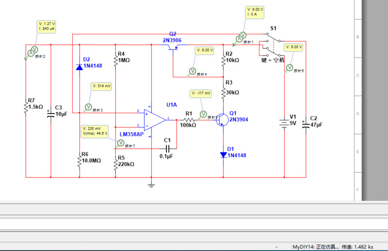
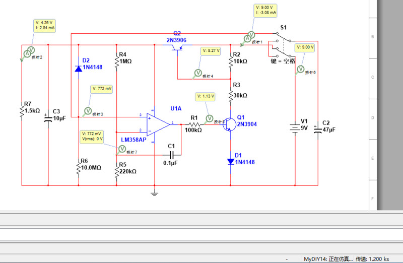
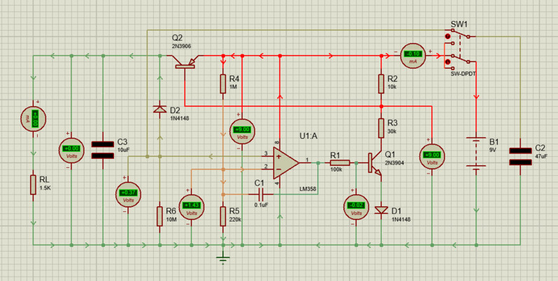
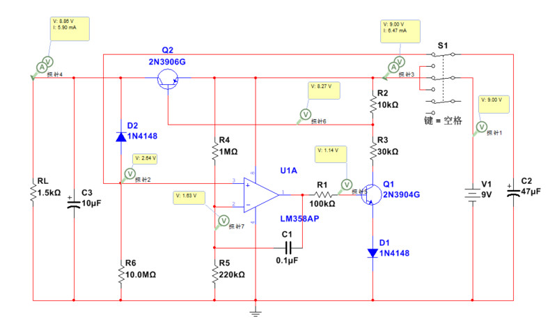
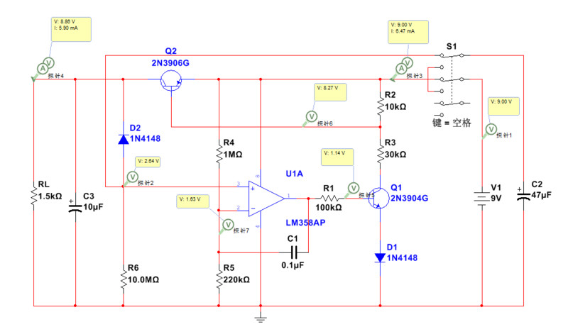
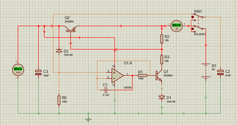
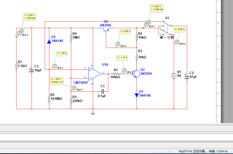
把LM358供电改在Q2后面,不能正常工作,关不了Q2。
QQ图片20181021151947.png
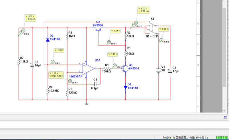
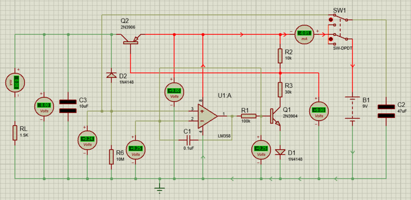
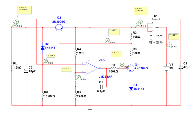
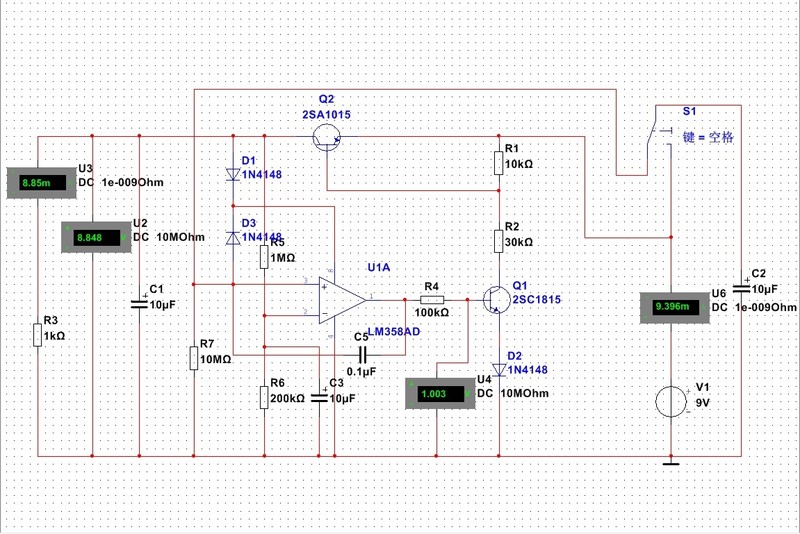
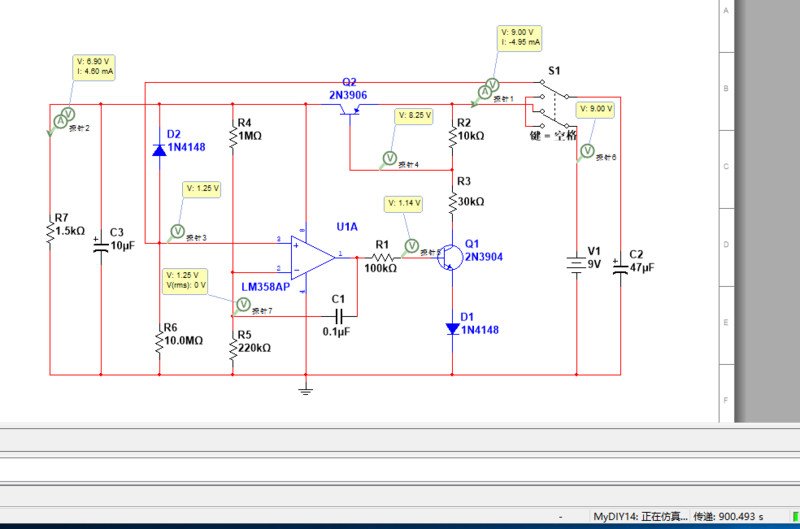
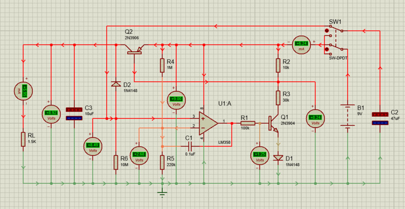
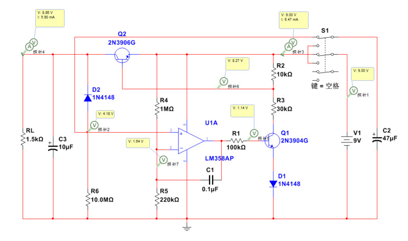
去了二个电阻也不能可靠关闭Q2
QQ图片20181021155302.png
去了二个电阻,把电源改Q2后乱动作,更不可靠。
QQ图片20181021163504.png

工程文件。
万用表自动关机电路.rar (88.99 KB, 下载次数: 383)







收藏
送赞
分享

评分

参与人数 1金钱 +10 仪表币 +20 收起 理由
43545 + 10 + 20 很给力!

查看全部评分总评分 : 金钱 +10 仪表币 +20

发表回复

评论列表(26)

apple5050 数字探长D 2018-10-21 14:00:55
仿真结果呢,你发的这两个图有点看不明白。关机怎么还有电压。
2018-10-21 14:00:55 回复
光速飞行 楼主     数字大神J 2018-10-21 14:28:22
本帖最后由 光速飞行 于 2018-10-21 14:45 编辑
apple5050 发表于 2018-10-21 14:00
仿真结果呢,你发的这两个图有点看不明白。关机怎么还有电压。

这个是仿真系统,刷新不快电压表慢慢地消的,你看电源的电流表得了,关机后电流很小了,电流表是在微安档。关机后还有LM358在工作,这个电流是消除不了的,LM358不工作就不是自动关机了。这个电路的目的就是把Q2关闭。
2018-10-21 14:28:22 回复
wgh1027 数字大神J 2018-10-21 16:46:34
我悄悄的告诉你一个秘密,你仿真软件里的运放是永远带电的,或者说你的运放是有源器件。
2018-10-21 16:46:34 回复
光速飞行 楼主     数字大神J 2018-10-21 16:50:17
本帖最后由 光速飞行 于 2018-10-21 22:29 编辑
wgh1027 发表于 2018-10-21 16:46
我悄悄的告诉你一个秘密,你仿真软件里的运放是永远带电的,或者说你的运放是有源器件。
...

这把电源去了,是不行的,不是每个器件都一样的,一般各种条件都会考虑的,这运放在实际中也用过一样的,上次用做双电源,仿真和实际都做过,差不大。这个仿真软件,我用了二十年,都很真实。
2018-10-21 16:50:17 回复
光速飞行 楼主     数字大神J 2018-10-21 22:32:03
本帖最后由 光速飞行 于 2018-10-21 22:51 编辑

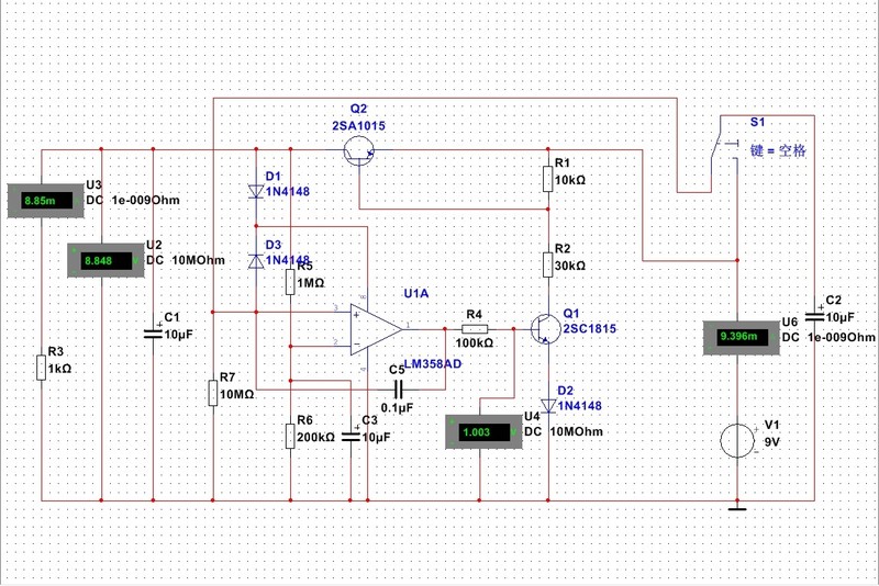
最全的关机实验电路。能看到电容C2充放电整个过程,各点电压的变化。

QQ图片20181021222803.png

工程文件包。
万用表自动关机电路.rar (91.87 KB, 下载次数: 331)

2018-10-21 22:32:03 回复
光速飞行 楼主     数字大神J 2018-10-21 23:35:10
本帖最后由 光速飞行 于 2018-10-21 23:53 编辑

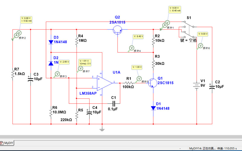
接上负载电阻的关机电路,整个过程更完美。

QQ图片20181021233033.png
完美关机。
QQ图片20181021235135.png


工程文件包。
万用表自动关机电路.rar (92.23 KB, 下载次数: 325)


2018-10-21 23:35:10 回复
光速飞行 楼主     数字大神J 2018-10-22 10:29:17
本帖最后由 光速飞行 于 2018-10-22 10:53 编辑

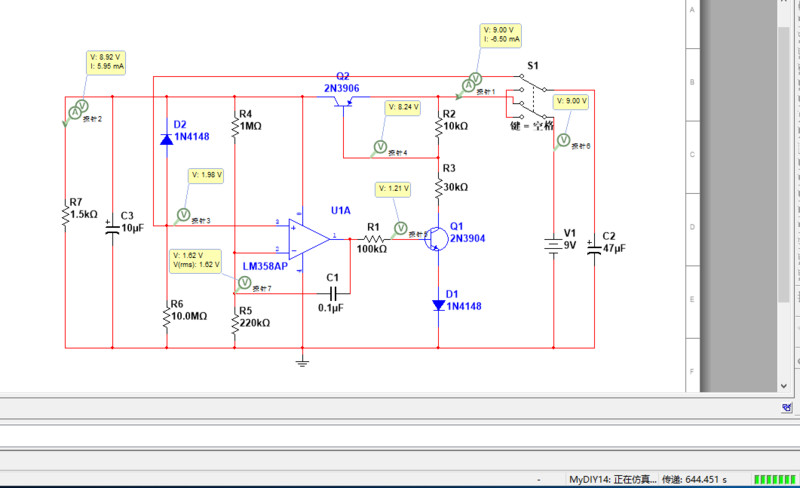
去了二个电阻后,关机非常,非常的慢,没去二个电阻前,3脚电压降到1.6V就关了,去了电阻后3脚电压降到1.17V还未关机,要到差不多0V,才能关机,关机实在慢。这样改了后就变成了一个延时开关了。 
QQ图片20181022101651.png
关机后电流和没去电阻时一样的,没变化。
QQ图片20181022103159.png


2018-10-22 10:29:17 回复
光速飞行 楼主     数字大神J 2018-10-23 13:06:32
本帖最后由 光速飞行 于 2018-10-24 22:58 编辑

在美国国家仪器公司,Multisim 14.0 在win10中仿真失败,现在用win7仿真,自动关电路的情况。
仿真100秒钟的情况
QQ图片20181024101111.png

仿真180钟的情况
QQ图片20181024105338.png
仿真300钟的情况
300s.png
仿真444钟的情况
444.png


win10,win7,都是到这里,差不多就到关机了,仿真失败了,可见14.0版本仿真系统有问题,用不了,足足浪费了5个小时,哎!
QQ图片20181024140401.png

得安装12.0版本试试。全试了,所有版本不行,都一样子,一定是电脑联了网,联到了人家公司,升级了什么文件就破坏,这样子就难了,除非用不上网的电脑。





2018-10-23 13:06:32 回复
光速飞行 楼主     数字大神J 2018-10-26 01:39:08
本帖最后由 光速飞行 于 2018-10-26 15:00 编辑

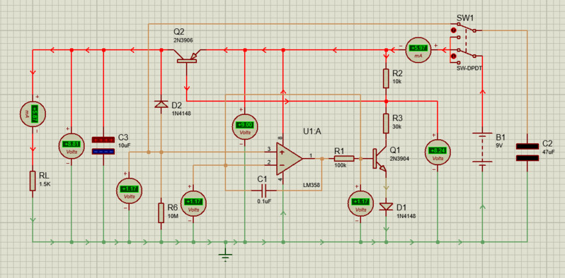
把LM358供电改到Q2后,仿真电压,电流就象漏电一样,慢慢地,一点一点地漏一直漏到关机,关机电路关机时间是24分钟。和上面的英国仿真软件仿真一样,也是4电压脚到500mV关机,二种仿真系统一样,就证明仿真是对的。


200.png
201.png
202.png
203.png
204.png
205.png
206.png
207.png
208.png
209.png
210.png
211.png
212.png

最后关机,关机时间24分钟。关机总电流为0mA
213.png
2018-10-26 01:39:08 回复
光速飞行 楼主     数字大神J 2018-10-26 09:53:02
本帖最后由 光速飞行 于 2018-10-26 10:12 编辑
光速飞行 发表于 2018-10-26 01:39
把LM358供电改到Q2后,仿真电压,电流就象漏电一样,慢慢地,一点一点地漏一直漏到关机,关机电路关机时间 ...

从仿真中看到电压开始降低是13分钟到关机24分钟,漏电时间足足用去11分钟,真是拖泥带水,关机不切底,这样的开关真的不好用了。
2018-10-26 09:53:02 回复
apple5050 数字探长D 2018-10-26 10:49:52
光速飞行 发表于 2018-10-26 09:53
从仿真中看到电压开始降低是13分钟到关机24分钟,漏电时间足足用去11分钟,真是拖泥带水,关机不切底,这 ...

这个电路是有问题的。断电过程受多个参数的影响。电路不变适当改一下参数能缩短断电过程。你看一下我改的那个,断电很快。关键就是稳定参考电压,加速定时电容电压的变化率。仿真是可以的。实际没测试。手机不知怎么发图片。在原帖最后一条回复里。
2018-10-26 10:49:52 回复
apple5050 数字探长D 2018-10-26 10:54:16
光速飞行 发表于 2018-10-26 09:53
从仿真中看到电压开始降低是13分钟到关机24分钟,漏电时间足足用去11分钟,真是拖泥带水,关机不切底,这 ...

你把c1接到同相输入端。结果就不一样了。c1接在反相端,不如不接c1。
2018-10-26 10:54:16 回复
光速飞行 楼主     数字大神J 2018-10-26 10:57:07
apple5050 发表于 2018-10-26 10:49
这个电路是有问题的。断电过程受多个参数的影响。电路不变适当改一下参数能缩短断电过程。你看一下我改的 ...

我一有时间就仿仿,看看。
2018-10-26 10:57:07 回复
光速飞行 楼主     数字大神J 2018-10-26 10:58:09
apple5050 发表于 2018-10-26 10:54
你把c1接到同相输入端。结果就不一样了。c1接在反相端,不如不接c1。

我得试试看。
2018-10-26 10:58:09 回复
光速飞行 楼主     数字大神J 2018-10-26 11:01:25
光速飞行 发表于 2018-10-26 09:53
从仿真中看到电压开始降低是13分钟到关机24分钟,漏电时间足足用去11分钟,真是拖泥带水,关机不切底,这 ...

最洽当的名字叫盗电开关。不是省电,而是盗电。
2018-10-26 11:01:25 回复
apple5050 数字探长D 2018-10-26 11:22:59
本帖最后由 apple5050 于 2018-10-26 11:39 编辑

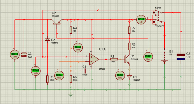
这是我改过的电路。这个修改后带载能力很强,定时时间不受负载影响。带大负载的时候如果输出电压低,减小R1,R2使三极管能饱和导通即可。
以下程序自动插入未在内容中添加的图片或附件
万用表自动关机.jpg
2018-10-26 11:22:59 回复
光速飞行 楼主     数字大神J 2018-10-26 13:06:08
本帖最后由 光速飞行 于 2018-10-26 13:16 编辑
apple5050 发表于 2018-10-26 11:22
这是我改过的电路。这个修改后带载能力很强,定时时间不受负载影响。带大负载的时候如果输出电压低,减小R ...

谢谢,我有时间,就用常用三极管,8550,8050仿真试。
2018-10-26 13:06:08 回复
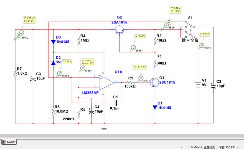
光速飞行 楼主     数字大神J 2018-10-26 16:36:05
本帖最后由 光速飞行 于 2018-10-26 16:44 编辑
apple5050 发表于 2018-10-26 11:22
这是我改过的电路。这个修改后带载能力很强,定时时间不受负载影响。带大负载的时候如果输出电压低,减小R ...

你这个电路仿真时间不到3钟,关机还是不切底,关机总电流178nA皮安,这个电流是很小了,但探针还能捕足到,是好了很多的电路,有时间加大时间仿一次看看。

QQ图片20181026155029.png
QQ图片20181026161209.png
QQ图片20181026161801.png
QQ图片20181026162155.png


2018-10-26 16:36:05 回复
apple5050 数字探长D 2018-10-26 16:42:41
本帖最后由 apple5050 于 2018-10-26 16:47 编辑
光速飞行 发表于 2018-10-26 16:36
你这个电路仿真时间不到3钟,关机还是不切底,关机总电流178nA,这个电流是很小了,但探针还能捕足到。

c2取大就可以了。定时的相关配置和原电路是没有区别的。关机电流我觉得是软件的问题。看探针放的位置,有的位置就是电流就是0.电源负极放一个,各支路也可以放。理论上是能彻底断电的。还有探针的电压显示精度有限,有的地方用电压表,更能看出电压变化情况。不过电压表要改内阻,不然会影响定时时间。不过实际电流不可能完全是0。毕竟三极管不是绝缘体。
2018-10-26 16:42:41 回复
12下一页