SANTO赛拓21V冲击电钻试用评测

发表于:2018-12-27 08:06:43 5603
电子产品
行为类别: 实测(简单)
产品类别: 工具
电子品牌: 其它
电子产品关键字: SANTO赛拓21V冲击电钻

登录后可查看大图

您需要 登录 才可以下载或查看,没有账号?立即注册

x
  随着时代的发展,技术的更新,便携电动工具逐步深入人心,使用者也越来越多。我算是后知后觉,以前觉得拧个螺丝一把螺丝刀足矣,个人没必要搞电动。但如果经常拆卸,或遇到螺丝繁多的情况,用手拧还真的挺耽误时间的。前段时间给电动车电瓶补水,由于车体结构的原因,要把外壳去掉才能露出电瓶,拆螺丝确实感到繁琐,有把电动起子那就方便多了。而且现在的电动起子还兼具电钻、简易冲击功能,可谓一专多能,在外工作免去找电源插座的麻烦。动力电池技术的发展也给便携电动工具提供了有力支持。(赛拓21V冲击电钻试用评测动图版http://bbs.mydigit.cn/read.php?tid=2620228&fpage=3)

  
闲言少叙,期待一睹真容的便携电钻终于收到了。
4ebe9d169f364a77.jpg

f960f74224ee7a83.jpg

386813e1ff6742ac.jpg

▽迫不及待的先拆了,经典的红与黑,纤细的腰身,机头微微向上,显得稳固而俊秀。
P81217-150815.jpg

▽工具箱提梁手柄,标识、搭扣与箱体搭配协调
P81217-142359.jpg

▽搬起下压锁扣即可轻松打开工具箱
P81217-142640.jpg

P81217-143244.jpg


▽上盖安放钻头、批头、软接杆
P81217-143319.jpg


▽揭去衬在中间的泡沫,两电一充+电钻。
P81217-143606.jpg




收藏
送赞
分享

评分

参与人数 1金钱 +20 仪表币 +30 收起 理由
43545 + 20 + 30 赞一个!

查看全部评分总评分 : 金钱 +20 仪表币 +30

发表回复

评论列表(18)

tntzpq 楼主     数字梦想家E 2018-12-27 08:07:47
本帖最后由 tntzpq 于 2018-12-27 08:14 编辑


▽21档扭力调节使你既能拧紧螺丝,又不至于把螺丝拧花了,这点很重要。修车遇到过电起子打花螺丝的事情,再拆的时候就比较麻烦。 该电钻使用双环调节,内环用来调节电钻、电批、冲击功能,其它品牌有合成单环调节的。各有利弊,单环在结构上更简练,双环在一定程度上减少扭力环的磨损。
P81217-144444.jpg

▽手柄符合人手握持受力点,既能轻松抓起又能保证握持的舒适度,当然TPR防滑也起到一定作用。不过开关略显光滑。
P81217-153224.jpg

▽正反转推杆附带所开关功能,当推杆打到中间位置就可锁定扳机。
P81217-153258.jpg

▽TPR橡胶时间久了应该不会粘吧
P81217-153318.jpg

▽一电一机1273.5克
P81217-144757.jpg

▽电池包342克
P81217-144930.jpg

▽裸机931.5克
P81217-145331.jpg

▽电池包的装卸,按下红色按键就可。如果想使锁定卡件用的久些,安装时也可先按下按键再推进去。
P81217-145712.jpg

▽高低档双速开关,1档0~350RPM适合拧螺丝;2档0~1300RPM适合打眼钻孔。扭力35N.m。1档、2档切换开始时不到位。经过反复拨动切换已经正常。
NeoImage_副本.jpg

2018-12-27 08:07:47 回复
tntzpq 楼主     数字梦想家E 2018-12-27 08:15:20
本帖最后由 tntzpq 于 2018-12-27 08:33 编辑

不支持GIF动图,有的传不上来哦......

▽尾部还是比较简洁的,并辅以较多的散热孔,为电机提供了较好的工作环境。
P81217-155906.jpg

▽要看齿轮组就必须卸掉钻夹,可是钻夹固定螺丝实在是太紧了,即便先紧后松也是丝毫不动。S2批头都拧出痕迹了,依然没有动一动的迹象,怕把固定螺丝拧毛了,可就不好搞了。
P81218-152641.jpg

P81218-152901.jpg

▽固定钻夹的螺丝
P81218-150241.jpg

▽先尽可能的拆吧,电机直径36mm,内置扇叶散热。
P81218-151252.jpg

P81218-154113.jpg

▽手柄最大也就掰到这个程度
P81218-152100.jpg

▽固定钻夹可快速伸缩。将扭力打到最低档1,用手固定钻夹进行测试,扭力还是很强劲的。下面动图可以看到,用最大的力才能固定住钻夹,但抖动很厉害。
P81217-162853.jpg

电钻旋转时总感觉有轻微跳动,固定尺子和电钻进行测试,却发现没有问题。可能是钻夹锁环间隙吧


▽电池包边缘不够洁净
P81217-155535.jpg

▽下面准备拆电池包一看究竟
P81217-155615.jpg

▽电压19.95伏,先不用急着充。
P81218-120346.jpg

▽NTC温度传感器,防止电池组在充电过程中过热。
P81218-120953.jpg

▽电池外壳使用了聚酰胺6(具有良好的抗冲击性、耐磨性和自润滑性),并加入30%玻璃纤维提高稳定性。揭开电池组件,可以看到电路。
P81218-121351.jpg

ICR钴酸锂 2000mah(5节串连)。镍片点焊、焊接规矩、整齐,焊点饱满。
P81218-122928.jpg

▽锁定弹簧与塑件配合使电池包固定牢靠。电路部分中规中矩,大同小异。
P81218-121714.jpg

▽LR8726是N沟道增强型mos管,内阻5.8毫欧,导通电压VGS = 10V。mos管最大承受的电压是30V。
77535 应该是管理芯片。
K7K:N沟道 60V 0.34-0.38A MOS管
SS310 肖特基二极管 3A/60V
RS1M 整流二极管,1000V 1A
T4 2A开关二极管
P81218-122448.jpg

▽MOS管nce4953
P81218-122433.jpg

MOS管nce4953.jpg

MOS管nce49530.jpg


以下程序自动插入未在内容中添加的图片或附件
P81218-121447.jpg
2018-12-27 08:15:20 回复
tntzpq 楼主     数字梦想家E 2018-12-27 08:21:34
本帖最后由 tntzpq 于 2018-12-27 09:02 编辑


▽充电器前倾设计,充分利用了电池包的自身重量,来增强充电接口连接的可靠性、稳定性。
P81218-124131.jpg

▽直流21V输出电压,实测21.44V。 输出电流1.8A,实测在电池组19.56V(单节3.912V)的情况下仍有1.012A的电流输出。
P81218-124244.jpg

▽充电器内部空间较大,但四周格栅并未开侧孔。目前冬天感受不到热量,夏天可考虑自行开侧缝。
P81218-124514.jpg

▽电路板使用大量固定胶,对于大个电容、电子变压器还是有用的。MOSFET管散热片比较厚,面积能再大些更好。
P81218-124639.jpg

▽PCB背面
P81218-125050.jpg

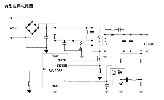
▽高压侧:使用了具有低功耗并具有过流保护,过功率保护,输入过欠压保护功能的SW2263。
P81218-125157.jpg

SW2263是电流模式PWM控制芯片,在空载或轻载时,芯片工作在轻载模式以减少开关损耗。3uA低启动电流,使得启动电路可以采用阻值大的启动电阻来减小待机电流。自带各种保护功能,包括每个周期的过流保护、过载保护、输入电压的过压及欠压保护等。通过输入电压补偿的过流保护阙值电压,实现输出的恒功率控制。VDD由外部变压器的辅助绕组输出供电。当VDD电压过高时,被钳位在阙值处;当VDD电压过低时,MOSFET开关截止,系统重新进入上电复位过程。当FB电压超过过载保护电压阙值,且维持时间到达时,MOSFET开关截止,VDD电压开始下降,当VDD低于关闭电压后,重新复位启动。另外,开关的抖频功能控制对EMI有很大帮助。
GJPL.jpg

SW2263NBKJ.jpg

YINGYONGDIANLUTU.jpg


低压侧:
LM358电压比较器
1AM NPN三极管
431 三端可调分流基准源
P81218-125248.jpg

P81218-130132.jpg

P81218-130318.jpg

P81219-142818.jpg

下面进行实测:

1、

▽上螺丝测试 (电起子档位+木螺钉) 对 木工板
P81219-111031.jpg

P81219-111421.jpg

P81219-111605.jpg

P81219-111649.jpg

打螺丝吓我一跳,这么厉害,不收手这要直接穿过去呀... ?仔细想想不对,肯定是打到接缝处了。

找立面重新上螺丝,这回感觉对了。1档扭矩1,不用怎么下压就旋入到底,到底后齿轮圈就开始空转(离合)。
P81219-111950.jpg

P81219-112307.jpg

2、
▽板砖打孔测试 (电钻档+麻花钻) 对 红砖
P81219-112645.jpg

P81219-112935.jpg

P81219-113014.jpg

切换到电钻档,开始慢速不费力,钻到一半感觉有点吃力,增加下压力同时扳机接近扣到底,也能顺利完成。还不错,对付板砖没问题。

3、
▽混凝土块打孔测试  (冲击档位+建工钻) 对 混凝土块
P81219-113228.jpg

P81219-113437.jpg

P81219-113752.jpg
开始钻个小坑很轻松,再往下就感觉光转不见动静了。转速调到2高速档,同时增大下压力,还是不大好钻,不过钻头开始逐渐下沉,最终还是钻透了。对付混凝土比较费劲。

P81219-114200.jpg

P81219-114217.jpg

P81219-114500.jpg

P81219-114523.jpg

P81219-114616.jpg

4、
▽玻璃瓶底打孔测试  (电钻档+玻璃钻) 对 玻璃瓶底
P81219-114840.jpg

P81219-114949.jpg

P81219-115051.jpg

开钻很轻松,只要保持稍许下压力就行。但钻的过程稍微长点,毕竟是玻璃脆性还是要注意的。不知不觉水一冒泡就通了。
P81219-115719.jpg

P81219-115902.jpg

P81219-115933.jpg

P81219-120104.jpg

P81219-120113.jpg

总结:
1、工具箱比较薄,手指轻轻就能戳动;其次味道比较大。
2、软接杆感觉一般,不如以前买的好。
3、说明书有点过于简单,而且对应的图有的也没有,还有错别字。做好这些并不难,希望能注意。
4、电钻设计很好,无论是外观、配色、人体工学来讲都很满意。
5、该电钻做为电动批完全没问题;做为电钻日常干活也都能应付的下来;做为冲击钻稍显逊色,不过也能勉强干下来,适合偶尔使用冲击功能。
6、电池感觉还可以,虽说“QIXIN”不知是哪家的,但折腾半天,电压也就下降0.39V(单节0.078V)。
7、小巧、便携、动力也足够干半天到一天的,不错的电钻,挺喜欢的!使用中如有新的发现在更新。


以下程序自动插入未在内容中添加的图片或附件
P81219-143537.jpg
P81218-130412.jpg
2018-12-27 08:21:34 回复
43545 管理员 2018-12-27 08:26:37
不要用其它站的图片,上面水印太明显,容易产生不必要的纠纷
2018-12-27 08:26:37 回复

点评

好的 
2018-12-27 08:35
锐意如风 数字探长D 2018-12-27 09:11:24
数码之家刚刚看过
2018-12-27 09:11:24 回复
tntzpq 楼主     数字梦想家E 2018-12-27 09:25:29

嗯,那边20号发的首发
2018-12-27 09:25:29 回复
勇闯沙滩 数字大神J 2018-12-27 10:18:28
数码之家看过了。充电器是5串平衡充吧?
2018-12-27 10:18:28 回复
tntzpq 楼主     数字梦想家E 2018-12-27 11:04:20
勇闯沙滩 发表于 2018-12-27 10:18
数码之家看过了。充电器是5串平衡充吧?

五串平衡充?不是吧
2018-12-27 11:04:20 回复
刘大大 数字梦想家E 2018-12-27 11:37:37
恕我直言  还是一分钱一分货我的国产电动螺丝刀准备换了    只看大品牌   
2018-12-27 11:37:37 回复
勇闯沙滩 数字大神J 2018-12-28 14:06:22
tntzpq 发表于 2018-12-27 11:04
五串平衡充?不是吧

那可是5节锂电池串联,应该必须用平衡充电器。
2018-12-28 14:06:22 回复
atz123 数字王者I 2018-12-28 19:58:04
这个看上去不错,就是不知效果怎么样,价钱好像有点贵啊!
2018-12-28 19:58:04 回复
tntzpq 楼主     数字梦想家E 2019-1-4 08:40:27
atz123 发表于 2018-12-28 19:58
这个看上去不错,就是不知效果怎么样,价钱好像有点贵啊!

用着感觉还不错,冲击功能不能和电锤比,价格随后看看是否有变化
2019-1-4 08:40:27 回复
表述 数字精灵G 2019-1-6 08:46:48
感觉1档扭力明显太大了,只能拧一些自攻丝。
2019-1-6 08:46:48 回复
tntzpq 楼主     数字梦想家E 2019-1-7 07:14:25
表述 发表于 2019-1-6 08:46
感觉1档扭力明显太大了,只能拧一些自攻丝。

嗯扭矩不小,紧稍大点的螺丝应该可以,小螺丝肯定不行的
2019-1-7 07:14:25 回复
表述 数字精灵G 2019-1-7 08:30:39
我用的是大有5262,1档扭力不大,拧M3的机械丝都没有问题,这点我觉得不错。
2019-1-7 08:30:39 回复
tntzpq 楼主     数字梦想家E 2019-1-7 12:06:53
本帖最后由 tntzpq 于 2019-1-7 12:11 编辑
表述 发表于 2019-1-7 08:30
我用的是大有5262,1档扭力不大,拧M3的机械丝都没有问题,这点我觉得不错。 ...

用用是否会压环变松,扭矩变小,要是这样就不管它了
2019-1-7 12:06:53 回复
喜欢就好 数字巨人H 2020-10-24 15:48:10
看着不错的,谢谢分享!
2020-10-24 15:48:10 回复