zt-x缺点浅谈

wgh1027 数字大神J 2019-6-10 22:14:54
其实毫伏档是不受保护的 这个情况下 毫伏档应该断开这个PTC???


你可否断开这个ptc试试毫伏档?

2019-6-10 22:14:54 回复
zwillhill 数字探长D 2019-6-11 00:05:32
楼主说的外国人使用1000UF电容改造ZT111,我有转贴,看来换电容多少有点效果。
2019-6-11 00:05:32 回复
sfyzzw 楼主     数字奇才B 2019-6-11 06:31:51
散淡021 发表于 2019-6-10 19:58
楼主你发帖子,大家愿意进来交流是对你的认同。

你后面的再分割一次   这些不是技术讨论,会误解的。我个 ...

1 触点的氧化是缓慢发生的 并不是突变的 触点氧化问题并不是1.6 10.8 60.8 这么巨大的跳动 这不是高压电弧烧蚀 低压触点的氧化是一个十分缓慢的过程
我的表 常态0.6 繁复切换可以0.5 0.4 这是一个十分正常的氧化后的结果
2 表不是一个就不能说明问题 举个例子 锤子手机最开始出摄像头玻璃问题的时候 想必也不是一个人买好几个表 只要有一个出问题了 那就是出问题了
有一个出问题 然后通过理论分析 找到问题的原因 通过复测体现这个问题 这个问题就是存在的
正如我说的 10%的表出问题 随机买5个 其实59%的概率5个表全部都是好的 找到出问题的这一个 理论分析 然后复现 而不是自我安慰的其实大部分都是好的
3 电子开关 内阻会更大 但是不会不稳定这是原理决定的 固态器件稳定度就是比机械强
这里没有上电子开关的原因是因为这个继电器是在PTC之前的 不受PTC保护 更容易烧毁 所谓全档位防误测很难实现
4 触点接触有本身的接触力在 当外部震动引起的加速度乘以触点的质量小于这个接触力 触点的接触状态是不会发生变化的
所以频繁连续小幅轻振不会让示数发生变化
反复切换档位也不是每次都是0.4 0.6的跳变 而是多次反复切换 偶尔会出现跳变
我既然说这个话了 很明显 我是测试过继电器的接触电阻的
5 语气问题
当我说缺点的时候 就没指望加精 为什么呢?
因为众仪手机版是有社区的链接的 点击直接进入本论坛
一个官方背景的论坛只说缺点 没指望加精
扣分 无所谓的
我买的ZT-X不是抢购 不是赠送 198的正价入手 其他的表也是如此
6 对于制造的质量 貌似没有一个人提起303的外壳注塑成那个样子还能出厂
我能理解大家友善的沟通
但是当我发出一个证据 制造质量如此底下的时候 怎么就没有人讨论了呢?
7 厂家没有的功能 就是商业定位 厂家不是雷锋 质量不行 就是厂家商业定位
当我付出198的价格的时候 换个例子 UT139E 诸位可以闲鱼看看价格 全新215 同时拆开139E和ZT-X 不说别的
139E什么做工大家心里有数
139E没有缺点么? 一样有
8 这个磁保持继电器更换的难度 脚位一致 还要触点接触稳定 就要好几个牌子的挑选
如果多次拆卸 焊盘出问题的概率也很大
不如清理旋转的档位开关
同样的帖子回复里 也很多人说他换这个继电器没有难度

我说ZT-X有问题 就是个例 就是我瞎猜 就是只有一个X不能说明问题
所以同样道理 一个人站出来说换继电器没有问题 也说明不了什么了

9 正如我和WGSD这位朋友讨论底数的问题
理论先行 理论不行就是不行 理论上可以但是确实也会出问题 是一个概率的问题 就要排除掉这个概率发生的问题
而不是扯商业定位
一个表 示数尾数因为外部原因跳几十个字 几百字都是合理的
短稳背靠背并不要求多么精确 但是稳定度要有
现在的问题是内部原因导致的稳定度不够
10 继电器不影响毫伏档测量结果 PTC影响的
继电器只影响欧姆档结果 正如我 帖子里说的 从原理图上来说 完全可以找个PTC测试一下一个PTC对毫伏档的测试结果
貌似也没有人测试一下来反驳我的观点
说的对的 就当没有事儿发生 说的部分发生的就是个例个人猜测 说的缺点就是商业考虑
这是不合理的

11朋友说的他有专业外国人改造ZT111的那个帖子 我并不知道这点 最开始就是在GOOLGLE搜索安能这个牌子搜索到的
他换电容可以换很大 这个对于ZT111是没有问题的
我是同步换的电容 很难说示数稳定是电源纹波还是基准引起的 谢谢你的发言

2019-6-11 06:31:51 回复
zwillhill 数字探长D 2019-6-11 09:10:55
sfyzzw 发表于 2019-6-11 06:31
1 触点的氧化是缓慢发生的 并不是突变的 触点氧化问题并不是1.6 10.8 60.8 这么巨大的跳动 这不是高压电 ...

https://www.jackenhack.com/aneng-an8008-modify-for-better-accuracy-faster-readings/
原文下面有条评论,说把基准的退耦电容换成4.7μF(基准手册的推荐值)就足够,100μF不用动。
2019-6-11 09:10:55 回复
sfyzzw 楼主     数字奇才B 2019-6-11 11:49:32
本帖最后由 sfyzzw 于 2019-6-11 11:50 编辑
zwillhill 发表于 2019-6-11 09:10
https://www.jackenhack.com/aneng-an8008-modify-for-better-accuracy-faster-readings/
原文下面有条评 ...


嗯 看到了
ztx用的是22uf的 实验下来100uf有改进 更大的电容试过1000偶尔会触发装电池时候报错 原因前面说了 中间的470uf电容手头没有 所以还是换成了100uf

基准这块 0.1 0.47 1uf试验过效果都很不错 4.7当时手头没有

改这个地方的时候没有考虑只添加基准电容 能换就都换了

基准那里上电容确实示波器上肉眼可见的噪音降低 电源也是

但是那个对测试电压的时候示数稳定有最大影响 还是确实电源没有影响 这个当时没考虑

对了 基准0.1就有明显改善 最后我用的是1uf
2019-6-11 11:49:32 回复
散淡021 数字大神J 2019-6-11 16:00:32
sfyzzw 发表于 2019-6-11 06:31
1 触点的氧化是缓慢发生的 并不是突变的 触点氧化问题并不是1.6 10.8 60.8 这么巨大的跳动 这不是高压电 ...

谢谢回复
学习了

我是ZT-X 电压档除了AC999.9mV短路有底数3.0 , 其它各档都是0000,(DC、AC9.999mV 档是0.015以下归零)。一年四季都是


电阻档我换上原配小表笔,刚到手是0.00欧, 现在是0.09欧

这表如果先短路表笔。那电压档--电阻档来回切换是  000.0mV -----直接0.09或0.10大多时候是0.09欧
这表还有个问题就是你电压切换到电阻档后再短路表笔或者电阻挡短路后再开路再短路,那就是0.20再缓慢降到0.10欧,或者先短路表笔当电池电压偏低时有时也是0.20---0.10欧
这个不是触点氧化的问题。
我的X就是这情况。

触点氧化的事我很痛恨,所以观察较留意。还不认同你的分析。其它值得学习和参考,谢谢。
2019-6-11 16:00:32 回复
散淡021 数字大神J 2019-6-11 16:08:51
303
说实话,坛友大多是203、101、109、111、219、X、MI、M0 等  303好像有一位过帖

我有个习惯买来新表是不舍得拆开的,有问题才会拆开,才会说
2019-6-11 16:08:51 回复
sfyzzw 楼主     数字奇才B 2019-6-11 17:11:44
本帖最后由 sfyzzw 于 2019-6-11 17:13 编辑
散淡021 发表于 2019-6-11 16:08
303
说实话,坛友大多是203、101、109、111、219、X、MI、M0 等  303好像有一位过帖

我是先买的zt100 以为4000字也能改 可惜了 不是0660方案的
但是zt100不仅仅是因为能改 还有一个原因是外观
这个外观真是喜欢透了 蓝色灰色的搭配不想那些大红大黄的非得显得多专业 柔和不刺激 非常好
大屏 造型也是比较简洁 手拿着正好 现在出的那些所谓专业表 譬如优利德的890 华谊的8230那造型咋不做个变形金刚呢

所以 ZT100外形 另外最好还是有手动挡 当时就下手入了一个303

219咋说呢 4个按键在亚力克上开口 难看的要死
还有 我是ztx以后入手的303 所以没有入手302 301 想比ZTX没有啥差别 现在想想其实不入手ztx入手303 还有优利德的139E 这俩基本满足日常使用了

2019-6-11 17:11:44 回复
sfyzzw 楼主     数字奇才B 2019-6-11 17:26:08

发现自己说的有错误
我的表是短路0.06 反复切换稳定后0.04 我是用的短路插头 表笔本身的影响已经减少到最低 没有直接焊个线 是不想影响0.01大电流的取样电阻

电压档换不换绝大多数情况不影响归零 但是归零的速度 还有偶尔的毫伏直流档不归零是PTC引起的

PTC问题不是一个常见问题 一部分取决于电路的设计 一部分是PTC的质量 我的303用的PTC和ZT-X不一样 一个黄色一个绿色的 303毫伏没有不归零问题

PTC换成电阻后 直流毫伏档归零速度明显快不是一点

AC不归零多考虑干扰 我最开始用编程器刷底数 后来发现其实是环境影响 放在电脑边上就是有底数 有次家里停电了 没有网 玩玩表 AC直接就归零了

触点氧化这事儿对电压没有影响 最开始也说过 就是小电阻测试尾数会因为这个 变得不确定

譬如10.45 最后这个5用REL清零 变得也无法相信

一个稳定的接触电阻 不是不能接受的 毫无问题

万用表 准不准并不是问题 通常是几分钟十几分钟之内 用A比较B 两个源之间比较谁高谁低
这种情况之下 尾数变得不能相信 这种不稳定是不能接受的

另外我一直用的本地买的表笔 没有牌子 但是我剪断线看过 非常好 够粗 表笔更好
请你多观察吧 触点氧化并不是一个多发事件 偶然发生的微小的现象 还受底数消除的影响

我的确定是触点氧化 因为除了短路测试 我当然会测试继电器的电阻 有 但是浮动在0.02到0.04之间浮动
2019-6-11 17:26:08 回复
apple5050 数字探长D 2019-6-11 18:45:06
sfyzzw 发表于 2019-6-11 06:31
1 触点的氧化是缓慢发生的 并不是突变的 触点氧化问题并不是1.6 10.8 60.8 这么巨大的跳动 这不是高压电 ...

学习了,PTC影响mv档问题以前真没注意到。不过要找到比PTC更好的保护措施还是不容易。继电器接触电阻在一定电流范围内,可以认为是稳定的。这个稳定只是在一定范围内的稳定,实际上每次的闭合,接触电阻都不同。如果不稳定,我觉得一是继电器本省的质量问题,比如内部清洁度不够,触点间有细微灰尘,或者内部构件使用过程中磨损产生的碎屑。再比如焊接的过程中参数控制不档,触点氧化。磁保持的磁铁质量差,导致触点接触压力不足。如果继电器正常范围内的接触电阻变化,使得万用表测量超差,只能说明继电器选型不当,电路设计有问题。
2019-6-11 18:45:06 回复
wgsd 数字大神J 2019-6-11 19:35:17
到了毫欧和微伏的级别,影响的因素太多了,这个价位的表已无能为力。
首先热电势就是难逾越的一大障碍,看看高位台表,到了K欧特别欧一下,必须的四线测量,即便四线测量,短路测试夹也不能全部归零。而且说明书里都给出底数范围,包括打开热电势补偿(虽然能抵掉高达几伏的热电势电压)。
如我测试一个10K的金属箔电阻,6位半末尾是十毫欧位,就是稳稳的丝毫不动,你用手对着电阻扇一下风,马上有几个数的跳动,然后再慢慢的回归。
微伏级别同样,看看天价的LTZ1000基准,底噪1微伏多点,能稳到1微伏也不是轻易能得到的。在看看8069D,不说其底噪有5微伏,就是温飘也使其飘忽不定,用表接好其输出,手刚摸到其外壳,马上就跳几十微伏。
就这些问题,不说环境和测试方法的干扰,小小的手持表真的很难。
另外PTC的热电势也不好处理,我简单的测了一下,即X表开壳,取下电池,用电压毫伏档,表笔接入PTC两端,电压在微伏上下,用手摸PTC,电压可上升到几百微伏,吹口气也往上猛窜。调换表笔,电压反向。当然了,让其安静些,热电势会趋于平衡,但毕竟是动荡之源。至于在表内的环境,有没有影响,影响有多大,没心情去研究。如果能有更好的保护方法那最好还是换掉。那它这么大的电压变化,在X表中怎么没跑的那么欢,因没有受那么大的干扰,另外它的一端接的是芯片内的高阻和三极管的高阻,几乎没有放电回路,但高阻不等于开路,影响是存在的,只是大小的问题。
2019-6-11 19:35:17 回复
散淡021 数字大神J 2019-6-11 21:17:56
本帖最后由 散淡021 于 2019-6-11 21:30 编辑
sfyzzw 发表于 2019-6-11 17:26
发现自己说的有错误
我的表是短路0.06 反复切换稳定后0.04 我是用的短路插头 表笔本身的影响已经减少到最 ...

如你方便,把303的PTC换到X上试试,

其它留着以后需要时参考谢谢

我的X 短接表笔最后稳定在0.09或0.10来回慢跳。
这个我满意,高位台表和4282、289难道短接表笔保持一段时间内不跳一个字?

国产继电气触点电阻0.04--0.06欧,我个人认为是正常的合格品,我理解和碰到的氧化是每次有不同的阻值有时数值很大,且很乱。

每次重复在0.04--0.06欧,算它是氧化?
这个东西TB上50元能买10多个,  你能找出一个多次动作始终保持一个一字不差的同样值?
日本人碳化处理过的我手上有很多,做不到。
2019-6-11 21:17:56 回复
散淡021 数字大神J 2019-6-11 21:42:53
sfyzzw 发表于 2019-6-11 17:11
我是先买的zt100 以为4000字也能改 可惜了 不是0660方案的
但是zt100不仅仅是因为能改 还有一个原因是外观 ...

100、303、139E
用的多了,就是每次很乱的底数。 不可能出现氧化了 ,还始终每次0.1--0.2 差一个或二个字。

网上碰到刀位触点氧化的都是很乱的数字,有上面说的那就没人抱怨了。

刀位严重氧化,整体报废。

X磁保持严重氧化,花5元就这新的。
2019-6-11 21:42:53 回复
散淡021 数字大神J 2019-6-11 21:47:34
wgsd 发表于 2019-6-11 19:35
到了毫欧和微伏的级别,影响的因素太多了,这个价位的表已无能为力。
首先热电势就是难逾越的一大障碍,看 ...

说得对

谢谢
2019-6-11 21:47:34 回复
sfyzzw 楼主     数字奇才B 2019-6-11 23:57:14
散淡021 发表于 2019-6-11 21:17
如你方便,把303的PTC换到X上试试,

其它留着以后需要时参考谢谢

正是所有继电器都做不到 所以用一个电子开关就比较好了
虽然有内阻 但是阻值恒定

继电器最大的问题是阻值不"恒定" 碳化处理的 还有镀银的 核心目的也是让阻值"恒定"

最简单的 鼠标的微动双击问题 其实就是阻值不"恒定"
2019-6-11 23:57:14 回复
sfyzzw 楼主     数字奇才B 2019-6-12 00:02:09
wgsd 发表于 2019-6-11 19:35
到了毫欧和微伏的级别,影响的因素太多了,这个价位的表已无能为力。
首先热电势就是难逾越的一大障碍,看 ...

PTC不仅仅是热电势 还有对压力也会有反应
很多PTC针脚故意做个弯曲的部分 就是为了在电路板上焊接后减少内应力
恰恰是高阻的特性导致的 内应力产生的静电无处泄放
能量是守恒的 这种静电势 有个泄放回路 就会好很多 毫伏档10G的内阻让他无处泄放

而ZTX的PTC 质量确实不怎么样 这种效应很明显 我试过将303的PTC换到ZTX上 从手摸后的几百字降低逐渐归零的速度 303的PTC大约是ZTX的2到3倍 并且最终不归零也仅仅有10几个字的尾数
而ZTX自带的PTC 尾数都是几十个字
2019-6-12 00:02:09 回复
wgh1027 数字大神J 2019-6-12 00:51:19
sfyzzw 发表于 2019-6-11 23:57
正是所有继电器都做不到 所以用一个电子开关就比较好了
虽然有内阻 但是阻值恒定


只要把继电器接法改一下就可以消除开关接触电阻的影响。
2019-6-12 00:51:19 回复
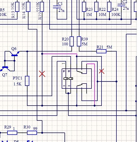
wgsd 数字大神J 2019-6-12 07:57:28
本帖最后由 wgsd 于 2019-6-12 08:06 编辑

如果愿意动手,可以改一下,让测试检测输入端的910K电阻不要和测试供电端走一条线到表笔输入端,这样就不会检测到继电器的接触电阻上的压降,所以继电器的接触电阻就不会影响到测试结果。
其实继电器的影响真的比转盘小的多,转盘电阻可以上欧。要认真,X表电池不稳压供电是一隐患。附一张改动参考图。

hh.jpg

紫色线为新增加的连线。
2019-6-12 07:57:28 回复

点评

这个改得好。 
2019-6-12 08:18
veteran 数字梦想家E 2019-6-12 17:27:31
透彻!顶一下!
2019-6-12 17:27:31 回复
sfyzzw 楼主     数字奇才B 2019-6-12 23:18:31
wgsd 发表于 2019-6-12 07:57
如果愿意动手,可以改一下,让测试检测输入端的910K电阻不要和测试供电端走一条线到表笔输入端,这样就不会 ...

确实非常好
没有想到这个方法
右边的新添加的线并不是必须的
原厂希望继电器2个触点并联能够延长寿命 但是还是这种改法其实更合理
高手
2019-6-12 23:18:31 回复