zt-x缺点浅谈

sfyzzw 楼主     数字奇才B 2019-6-13 00:08:49
wgsd 发表于 2019-6-12 07:57
如果愿意动手,可以改一下,让测试检测输入端的910K电阻不要和测试供电端走一条线到表笔输入端,这样就不会 ...

按此改后尾数从0.06-0.04跳动变为0.03-0.02跳动 这次正好测量了一下继电器两边的电阻 一边是0.01 基本认为是归零的 另一边是0.15到0.18跳变

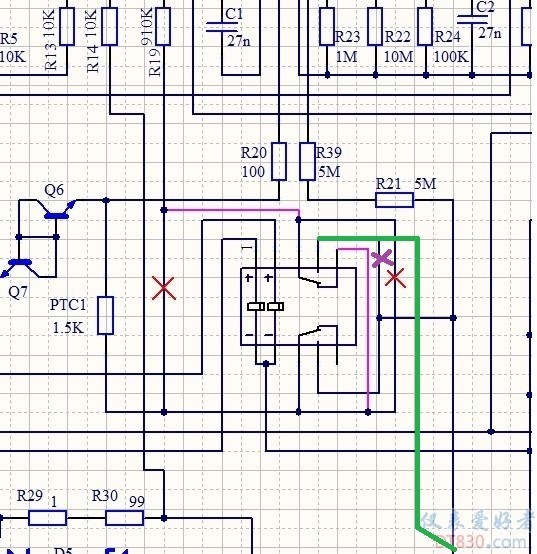
右边粉色线没有必要 没有添加
2019-6-13 00:08:49 回复
wgsd 数字大神J 2019-6-13 07:21:13
哈哈,改的倒是满快,你要计较还有点底数, 按下图,再来一刀,把线直接连到表笔输入端。
那条粉色线不连可能没问题,但最好连上,这样和原厂接线一致,就是继电器没切换时,保证910K的输入端不悬空,仍通过1.5K的PTC和100欧的电阻与芯片相连,防止干扰和以防万一。
hh.jpg
2019-6-13 07:21:13 回复
sfyzzw 楼主     数字奇才B 2019-6-13 12:38:25
wgsd 发表于 2019-6-13 07:21
哈哈,改的倒是满快,你要计较还有点底数, 按下图,再来一刀,把线直接连到表笔输入端。
那条粉色线不 ...

直连表笔输入端没有意义

电路在高阻态没有影响
2019-6-13 12:38:25 回复
wgsd 数字大神J 2019-6-13 16:04:38
sfyzzw 发表于 2019-6-13 12:38
直连表笔输入端没有意义

电路在高阻态没有影响

学生能跳级也能降级的知道不
过了继电器这两条线是否立马就和在了一起,难道从继电器到表笔插座这段线没有线电阻,供电电流到表笔插座的过程,就不在这条线上有降压,检测线就看着不管。
2019-6-13 16:04:38 回复
sfyzzw 楼主     数字奇才B 2019-6-13 16:32:44
本帖最后由 sfyzzw 于 2019-6-13 16:34 编辑
wgsd 发表于 2019-6-13 16:04
学生能跳级也能降级的知道不
过了继电器这两条线是否立马就和在了一起,难道从继电器到表笔插座这段 ...

也许你没有明白我的意思

要的不是电阻的归零 不知道为什么你一直认为这个是我追求的目的

核心的目的是接触电阻的跳变 不稳定
你的改法很好的跳过了接触电阻的部分 这个我没有想到 但是也不是你误会我意思的理由

一个稳定的电阻 没有什么问题 一个跳动的尾数 就是不可接受的

懂得就说出来 不懂就问 发表意见就发表意见
还能跳级也能降级 你这种讽刺人的方法真是见多了
自以为懂得很多 而看不到别人的诉求和优点
我不像你 你说的对 我就采纳 不会像你指桑骂槐的
2019-6-13 16:32:44 回复
wgsd 数字大神J 2019-6-13 18:05:55
sfyzzw 发表于 2019-6-13 16:32
也许你没有明白我的意思

要的不是电阻的归零 不知道为什么你一直认为这个是我追求的目的

和你开玩笑 何必当真。说学生就是学生了,说大师就是大师了?好了道歉,以后不会额外多言。
不过我说的接到插座真的是为了归零。
2019-6-13 18:05:55 回复
sfyzzw 楼主     数字奇才B 2019-6-13 22:00:11
wgsd 发表于 2019-6-13 18:05
和你开玩笑 何必当真。说学生就是学生了,说大师就是大师了?好了道歉,以后不会额外多言。
不过我说的 ...

0660最低的欧姆档是要与1K电阻上流过的电流做比较得到结果的
0660最低的示数是0.01欧 这相当于要求有1000/0.01=100000字的分辨率 才能让有0.01欧档的万用表尾数真的稳定

同时 0660输出的测量电压是1V 1V电压下 对应的0.01欧下的电压就是1/100000V=10UV
任何过了910K电阻测量到的电压有10UV的变化 都会让结果跳动

一个示数尾数跳动的表 跳动的原因是内部的话 基本上最后一位的结果是没有意义的
所以要减少这个跳动

本质上 换掉PTC是去掉了影响跳动的一个因素 你提出的方法 电压取样点在开关以前 也是一个很好的方法 实验过后确实减少了示数 尾数的跳动还在

剩下的原因还需要寻找 可能的原因就是PTC之前输出的电压 不稳定 这个是猜测 没有验证过 毕竟我的示波器在这个UV级别的显示上档位不够 一般的万用表分辨率也不够 不能用一个4位半去测试一个要求5位半准确率的地方

台表我还没有

我提出这个问题的目的背后的意义就是非常简单的 一个内部测试可以有尾数但是要稳定的万用表 才是一个短稳稳定的万用表 肉眼可见的跳 没有意义
2019-6-13 22:00:11 回复
jtszwj 数字探长D 2019-6-26 18:25:48
我觉ZTX还是不错的,作为业余爱好者平时也就用电压电阻二极管档,现在我是改了翠绿背光8M晶振,那速度是真快啊
2019-6-26 18:25:48 回复
jltzmy 数字精灵G 2019-10-2 01:54:43
观察很久了,有机会试试
2019-10-2 01:54:43 回复
白不分 数字大师F 2019-10-2 06:09:51
谢谢分享哦。
2019-10-2 06:09:51 回复
ghj 数字斗士C 2020-3-25 13:46:46
毫伏档电阻是无穷大?????
2020-3-25 13:46:46 回复
ghj 数字斗士C 2020-3-25 13:56:43
看到有人说缺点了 ,好评
2020-3-25 13:56:43 回复
chynsyan 数字奇才B 2021-2-16 08:09:24
我的ZT-X最近关机后仍然耗电,新电池大概一天就耗光了,请问各位大神有没有什麽思路可以解决它?感谢了。
2021-2-16 08:09:24 回复
勇闯沙滩 数字大神J 2021-2-16 08:56:29
sfyzzw 发表于 2019-6-10 14:39
不喜欢发图片 也不喜欢打标点符号 这个是长久以来的习惯了
说几个点吧
1 PTC是不是必须有的问题

竟然不喜欢打标点符号,再好的文章也完了。陈景润的1+2哥德巴赫猜想论文只有他的导师能看懂。
2021-2-16 08:56:29 回复
szllee 数字奇才B 2022-5-15 13:01:36
散淡021 发表于 2019-6-10 19:17

谢谢指导
我是喜欢9.999的,降一档是对不喜欢的人

表笔电阻 0.75m x 66.8(23AWG)= 50.1mΩ + 8mΩ (接触电阻),乘2 得到 116mΩ,加上表笔短接电阻,最低大概在13.5~14.5mΩ,ZT-Z 电阻档没有设置减表笔电阻
2022-5-15 13:01:36 回复
szllee 数字奇才B 2022-5-16 10:17:45
sfyzzw 发表于 2019-6-11 11:49
嗯 看到了
ztx用的是22uf的 实验下来100uf有改进 更大的电容试过1000偶尔会触发装电池时候报错 原因前面 ...

加电容会导致电压读数偏低少许
2022-5-16 10:17:45 回复
szllee 数字奇才B 2022-5-16 10:25:21
wgsd 发表于 2019-6-11 19:35
到了毫欧和微伏的级别,影响的因素太多了,这个价位的表已无能为力。
首先热电势就是难逾越的一大障碍,看 ...

LTC1000,nV ... 吧
2022-5-16 10:25:21 回复
szllee 数字奇才B 2022-5-16 12:08:50
wgsd 发表于 2019-6-10 15:57
0660芯片交流档各档都有底噪零位调整项,就是去除底噪,如果调整不好,底数是去不掉的,调整过头,是稳零 ...

想太多了
2022-5-16 12:08:50 回复
compass 数字小子A 2022-8-7 04:02:27
有人知道Q5的型号吗?Q5烧掉了,需要替换。 谢谢!
2022-8-7 04:02:27 回复
1234