317 调压器

发表于:2019-7-10 10:52:21 3593
电子电路
技术类别: 电路仿真
关键字: LM317可调电源

登录后可查看大图

您需要 登录 才可以下载或查看,没有账号?立即注册

x
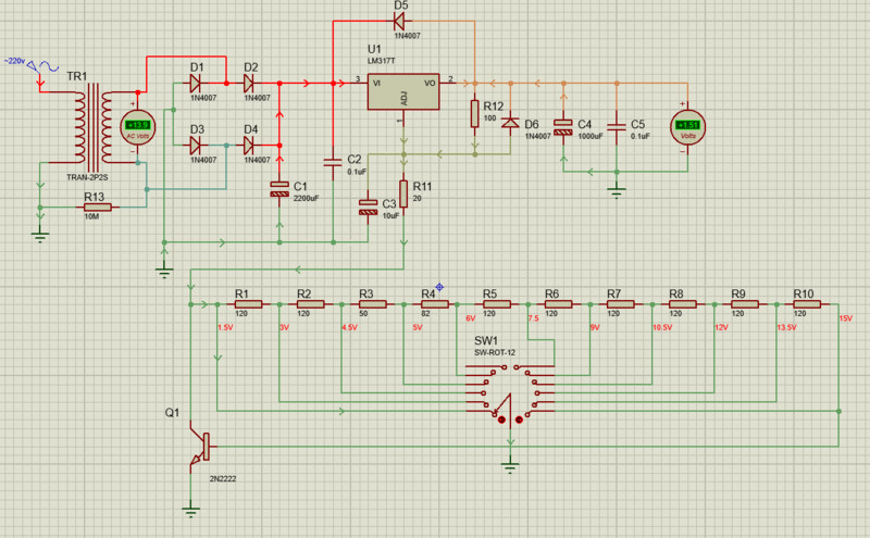
317 调压器做出来了,1.5V~15V,做出来很好用,同仿真一个样子。

原理图
317分压电路.PNG

做出来的硬件图
200.jpg
201.jpg

测量电压
1.5V电压
1.5V.jpg

3V电压
3V.jpg

4.5V电压
4.5V.jpg

5V电压
5V.jpg

6V电压
6V.jpg

7.5V电压


7.5V.jpg


9V电压
9V.jpg

10.5V电压
10.5V.jpg

12V电压
12V.jpg


13.5V电压

13.5V.jpg

15V电压
15V.jpg




收藏
送赞
分享

发表回复

评论列表(12)

人艰不拆 数字王者I 2019-7-10 10:54:38
要是用波段开关就完美了
2019-7-10 10:54:38 回复
光速飞行 楼主     数字大神J 2019-7-10 10:56:00
人艰不拆 发表于 2019-7-10 10:54
要是用波段开关就完美了

跳线帽简单,波段开关要做壳才好。
2019-7-10 10:56:00 回复
勇闯沙滩 数字大神J 2019-7-10 11:13:08
固定电压值电压稳,和电位器调压比较范围小了,就看干什么用了。
2019-7-10 11:13:08 回复
光速飞行 楼主     数字大神J 2019-7-10 12:26:24
本帖最后由 光速飞行 于 2019-7-10 13:49 编辑
勇闯沙滩 发表于 2019-7-10 11:13
固定电压值电压稳,和电位器调压比较范围小了,就看干什么用了。

这个就用来固定用的,主要稳,也就是最常用到的电压值,其它不常用的就不用管它了。
2019-7-10 12:26:24 回复
wgsd 数字大神J 2019-7-10 19:11:15
这个软件图挺好看,而且仿真挺强大。
2019-7-10 19:11:15 回复
光速飞行 楼主     数字大神J 2019-7-10 19:22:33
wgsd 发表于 2019-7-10 19:11
这个软件图挺好看,而且仿真挺强大。

的确,现在用电压输出很稳定。
2019-7-10 19:22:33 回复
wgsd 数字大神J 2019-7-10 19:28:31
光速飞行 发表于 2019-7-10 19:22
的确,现在用电压输出很稳定。

317的性能比一般的LM78系列好一点。
2019-7-10 19:28:31 回复
光速飞行 楼主     数字大神J 2019-7-10 20:41:59
wgsd 发表于 2019-7-10 19:28
317的性能比一般的LM78系列好一点。

通过实践,的确是这样
2019-7-10 20:41:59 回复
jltzmy 数字精灵G 2019-7-11 08:56:03
        做到不错
2019-7-11 08:56:03 回复
西林迷 数字精灵G 2019-7-11 16:22:33
我手头好像有一个,别人送的,闲置七八年了
说做一个吧,也行,体积小
说不做也行,反正可调电源已经有2个了,够用,唉
2019-7-11 16:22:33 回复
光速飞行 楼主     数字大神J 2019-7-11 18:55:57
西林迷 发表于 2019-7-11 16:22
我手头好像有一个,别人送的,闲置七八年了
说做一个吧,也行,体积小
说不做也行,反正可调电源已经有2个 ...

我的电源更多,全是数控电源,但不影响玩电源。
2019-7-11 18:55:57 回复
光速飞行 楼主     数字大神J 2019-7-11 18:56:37
西林迷 发表于 2019-7-11 16:22
我手头好像有一个,别人送的,闲置七八年了
说做一个吧,也行,体积小
说不做也行,反正可调电源已经有2个 ...

我的电源更多,全是数控电源,但不影响玩电源。
2019-7-11 18:56:37 回复