MOS驱动用5路隔离电源

发表于:2020-3-26 16:22:58 2103
电子电路
技术类别: 技术_讨论
关键字: 5路隔离电源

登录后可查看大图

您需要 登录 才可以下载或查看,没有账号?立即注册

x
     5路隔离电源,用于作为多个MOS管的驱动电源,输入电压最大24V,输出电压最大20V以下(mos管安全电压),5路的电压相差不大,MOS管驱动只是在开启瞬间GS充电电流大,GS充满后电流为零,所以几路的电压只要小于20V大于10V就可以了(一般MOS管全导通电压)。
   
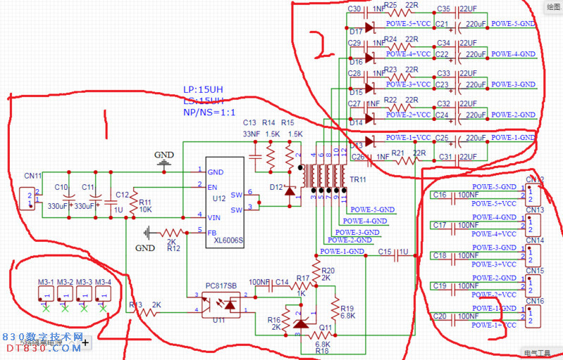
原理图:
   1.png
红圈1 为隔离磁环驱动电路,PC817和TL431组成稳压电路,
红圈2 为输出整流滤波,
红圈3 为输出端子,
红圈4 为铜柱安装孔。
PCB空板:
2.jpeg
PCB正面:
3.jpeg
关于磁环的绕制,使用270125的磁环,原边和5组副边匝数都一样(10匝以上18匝以下),除了原边要线径粗一点。

PCB背面:
4.jpeg
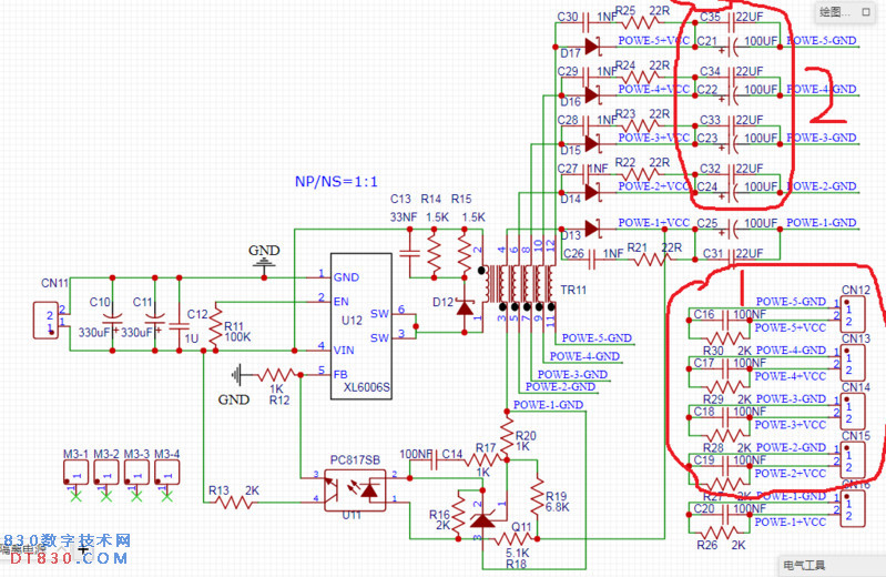
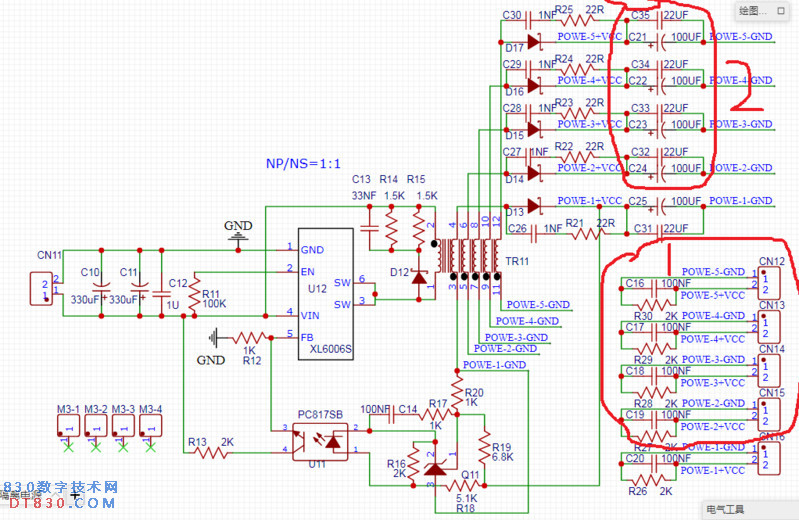
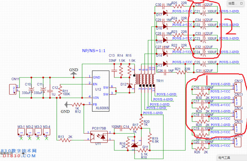
下图红圈1和2中除了电阻要焊接其余的电容都不要焊接:

5.png
视频中的绿油板和这个白油板电路是相同是的。
视频链接(1):[http://v\.youku\.com/v\_show/id\_XNDYwMzUxMjMwMA==\.html?x&sharefrom=android&sharekey=964ef1b8290dd08bcc115ef869833d122](http://v.youku.com/v_show/id_XNDYwMzUxMjMwMA==.html?x&sharefrom=android&sharekey=964ef1b8290dd08bcc115ef869833d122)视频链接(2):[http://v\.youku\.com/v\_show/id\_XNDYwMzUxNjg0NA==\.html?x&sharefrom=android&sharekey=ad900909c4f3a422ba5def567c9ea04f4](http://v.youku.com/v_show/id_XNDYwMzUxNjg0NA==.html?x&sharefrom=android&sharekey=ad900909c4f3a422ba5def567c9ea04f4)
开源项目链接:https://oshwhub.com/HuangYouSheng-17773307869/5lu-ge-li-dian-yuan



收藏
送赞
分享

发表回复