12
返回列表 发新帖

ZT300AB遇到问题,请高手分析一下原因

wgh1027 数字大神J 2020-5-3 19:22:45
巍巍兴安 发表于 2020-5-3 11:55
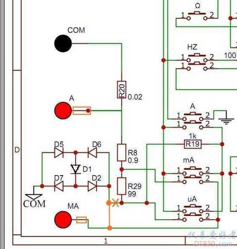
对R29保护显著,R8有R29的阻挡而保护削弱吧

改成这样子可能会好一点

IMG_20200503_191809.jpg
2020-5-3 19:22:45 回复
垃圾猪 数字斗士C 2020-5-3 19:37:05
牛掰,有工具就是好
2020-5-3 19:37:05 回复
kyhwhb 数字大神J 2020-5-4 07:32:24
wgh1027 发表于 2020-5-3 19:22
改成这样子可能会好一点

保护主控芯片应该是二极管的要务,如此改动在A档就失去了保护吧
2020-5-4 07:32:24 回复
wgh1027 数字大神J 2020-5-4 08:12:58
巍巍兴安 发表于 2020-5-4 07:32
保护主控芯片应该是二极管的要务,如此改动在A档就失去了保护吧

219就是这种接法,也没见A档有专门二极管保护。

以下程序自动插入未在内容中添加的图片或附件
Screenshot_2020-05-04-08-07-27-009_com.miui.gallery.png
2020-5-4 08:12:58 回复
kyhwhb 数字大神J 2020-5-4 09:06:55
wgh1027 发表于 2020-5-4 08:12
219就是这种接法,也没见A档有专门二极管保护。

如此改动在A档就失去了保护吧------是说在A档时芯片就失去了保护吧。从219图看,二极管应该主要是保护分流电阻了,芯片不用保护吧
ZT219万用表A档.jpg


2020-5-4 09:06:55 回复
wgh1027 数字大神J 2020-5-4 09:30:20
巍巍兴安 发表于 2020-5-4 09:06
如此改动在A档就失去了保护吧------是说在A档时芯片就失去了保护吧。从219图看,二极管应该主要是保护分 ...

A档取样电阻是康铜丝电阻值很小相当于一根短接导线,非常状态下不会先于20A保险而烧毁,所以不必加额外保护吧。
2020-5-4 09:30:20 回复
12