ZT300AB遇到问题,请高手分析一下原因

发表于:2020-5-2 18:25:09 7792
万用表
主题类别: 维修
仪表品牌: 众仪(ZOYI)
显示方式: 三位半
型号或关键字: ZT300AB

登录后可查看大图

您需要 登录 才可以下载或查看,没有账号?立即注册

x
今天一时疏忽,用mA模式误测了对讲机8.4V锂电池电压,仅仅是一瞬间,检查发现保险管烧了,找了一颗0.63A保险换上,发现原来非常精准的mA档读数误差变成+3.6%了,500mA读数为517.8mA,100mA读数为103.6mA,uA,A档精度没有变化,依旧非常精准。如何才能解决?
收藏
送赞
分享

发表回复

评论列表(25)

HD123 数字精灵G 2020-5-2 18:36:24
一没原理图,二没电路板图,你叫人家咋分析?
2020-5-2 18:36:24 回复
狮子王 楼主     数字梦想家E 2020-5-2 18:54:33
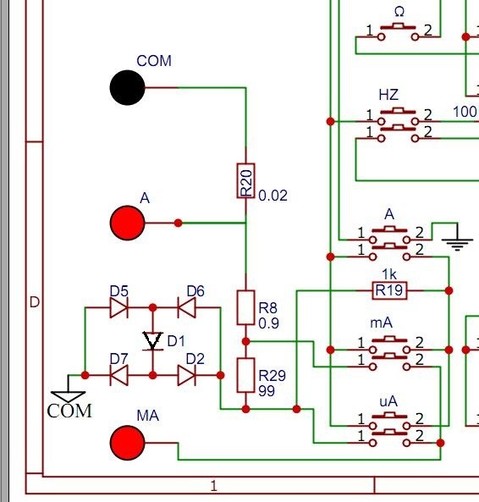
标称1欧姆的mA档取样电阻实测为1.029欧姆,可能由于强电流冲击导致阻值变了,暂时没有合适的电阻更换。
2020-5-2 18:54:33 回复
kyhwhb 数字大神J 2020-5-2 19:02:06
狮子王 发表于 2020-5-2 18:54
标称1欧姆的mA档取样电阻实测为1.029欧姆,可能由于强电流冲击导致阻值变了,暂时没有合适的电阻更换。 ...

应该是这个采样电阻变大所致
2020-5-2 19:02:06 回复
kyhwhb 数字大神J 2020-5-2 19:05:26
我的工程样表前几天毫安档误测1A电流保险也烧了,但精度没受影响。
2020-5-2 19:05:26 回复
hc061218 数字王者I 2020-5-2 19:16:48
检流电阻上最好串联二极管保护  否则保险丝慢半拍,电阻就危险了
2020-5-2 19:16:48 回复
wgh1027 数字大神J 2020-5-2 19:16:50
哈哈,没图当心坛主删你帖。
2020-5-2 19:16:50 回复
狮子王 楼主     数字梦想家E 2020-5-2 22:27:45
修复过程:

拆下mA档取样电阻,测试阻值已经变成1.03欧姆。


IMG_20200502_214131.jpg

根据取样电路和实测误差计算,原阻值应该是:500/517*(1.03+0.01)-0.01=0.9958欧姆,在电阻包里挑出一只接近的电阻,仔细调整引脚位置精确得到0.9958欧姆。


微信图片_20200502221531.jpg

上机的样子

微信图片_20200502221548.jpg


实测精度恢复,修复完毕

微信图片_20200502221538.jpg


2020-5-2 22:27:45 回复
勇闯沙滩 数字大神J 2020-5-3 06:13:56
原来自己就是高手,修复的完美。
2020-5-3 06:13:56 回复
月台故事 数字大师F 2020-5-3 06:43:08
2020-5-3 06:43:08 回复
hc061218 数字王者I 2020-5-3 06:48:33
换上的电阻是不是温漂有点大?
2020-5-3 06:48:33 回复
表述 数字精灵G 2020-5-3 08:34:39
楼主的好东西也不少。
2020-5-3 08:34:39 回复
jltzmy 数字精灵G 2020-5-3 08:35:22
修复的不错
2020-5-3 08:35:22 回复
wgh1027 数字大神J 2020-5-3 09:20:18
那5个二极管对这个1Ω电阻没有保护作用
2020-5-3 09:20:18 回复
狮子王 楼主     数字梦想家E 2020-5-3 11:22:34
本帖最后由 狮子王 于 2020-5-3 11:25 编辑
勇闯沙滩 发表于 2020-5-3 06:13
原来自己就是高手,修复的完美。

高手不敢当,开始有点蒙,上论坛求助,后来找到坛友发的电路图,才有了思路,感谢大家的分享!
2020-5-3 11:22:34 回复
狮子王 楼主     数字梦想家E 2020-5-3 11:24:55
hc061218 发表于 2020-5-3 06:48
换上的电阻是不是温漂有点大?

温漂确实有点大,特别是测300mA以上电流,数值会有一个上升的过程,测500mA读数会从499慢慢上升到503,条件有限,只能暂时先这样了。
2020-5-3 11:24:55 回复
狮子王 楼主     数字梦想家E 2020-5-3 11:25:33
wgh1027 发表于 2020-5-3 09:20
那5个二极管对这个1Ω电阻没有保护作用

这个我就不清楚了。
2020-5-3 11:25:33 回复
kyhwhb 数字大神J 2020-5-3 11:38:06
wgh1027 发表于 2020-5-3 09:20
那5个二极管对这个1Ω电阻没有保护作用

应该是保护主控芯片的吧。。。
2020-5-3 11:38:06 回复
kyhwhb 数字大神J 2020-5-3 11:55:39
wgh1027 发表于 2020-5-3 09:20
那5个二极管对这个1Ω电阻没有保护作用

对R29保护显著,R8有R29的阻挡而保护削弱吧

112.jpg
2020-5-3 11:55:39 回复
月台故事 数字大师F 2020-5-3 13:58:01
再看一遍 楼主赛一休
2020-5-3 13:58:01 回复
12下一页