手持式激光测距仪

发表于:2022-11-9 14:59:25 2986
仪器仪表 - 其它仪表
主题类别: 制作_改装
仪表类型: 其它
仪表品牌: 其它品牌
型号或关键字: STM32F030C8T6 测距仪

登录后可查看大图

您需要 登录 才可以下载或查看,没有账号?立即注册

x
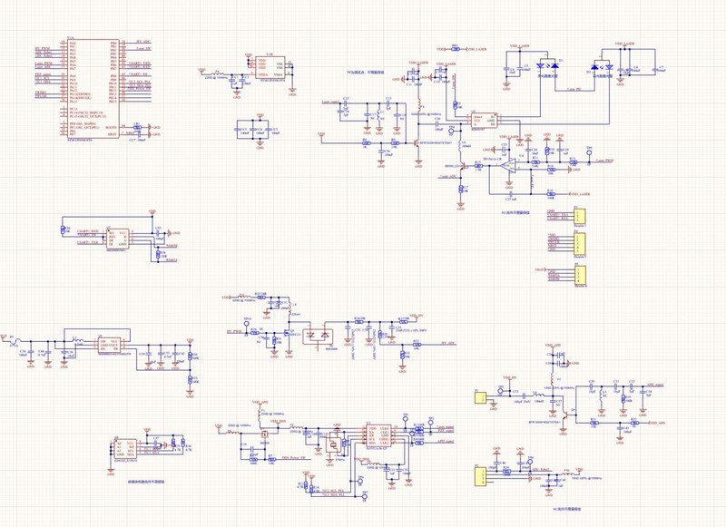
本方案运用了相位法激光测量,相比超声波测量更加精准,且较不易受到外界干扰,但需要复杂且快速的计算,因此需搭配32Arm Cortex-M0+核心的STM32F030C8T6MCU。此外,还需要一个DDS时钟芯片提供时钟源,手持式激光测距对成本比较敏感,所以这里选择Si5351这款芯片作为时钟源,分别提供主振信号与本振信号。本方案预留了调试接口,串口,RS485接口,测量距离可以直接通过串口助手显示。

激光测距仪系统框图如下所示:
框图.JPG
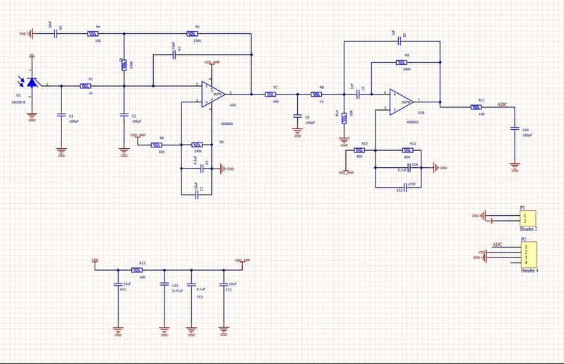
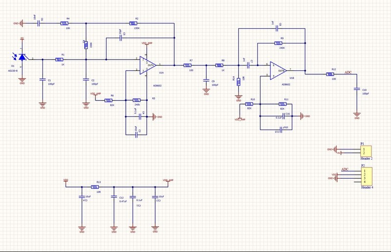
上述整个激光测距系统框图STM32主控部分主要功能,通过ADC对内外光路回来的信号采集并并进行数据处理,最终计算出来的距离通过TTL或者RS485串口在串口助手上显示,除此之外MCU还通过I2C接口对DDS进行控制产生测量相位差需要用到的两路信号,即主振与本振信号;Si5351是一颗低成本高精度的DDS芯片,能产生高达200多M的时钟源,用在测距仪这种对成本敏感的产品上十分合适;两颗激光管分别应用在内外光路上,内光路激光管不需要加透镜,外光路激光管则需要添加透镜;APD雪崩二极管工作需要反向偏置高压才能使其达到雪崩倍增的状态,因此需要加入一个受MCU控制的高压电路。
3.JPG
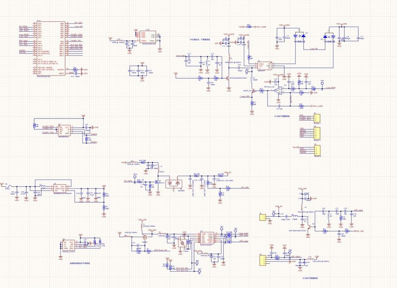
系统框图上面的各个模块电路则是在下面原理图一一对应上了,分别是MCU主控电路(STM32);数据存储电路(24c02),内外光路切换电路及apc自动功率调节电路(SGM3157,TP1561A),RS485通讯电路(max485),DDS时钟发生电路(SI5351)等电路;相位式激光测距仪对精度要求很高,需要达到毫米级的精度,APD抗干扰性较弱,容易受到温度特性的影响,并且受限与STM32 adc采集电压0~3.3V,因此在信号调理这一块需要下足功夫,这里选择的是ADIAD8602双路轨对轨运放,低失调、极低的输入偏置电流和高速度特性相结合,能更好实现高精度测量。APD雪崩二极管选择的是AD280-8,这颗料价格相当高,并且很难买,但好在有国产可以替代。AD8602前级组成的是跨阻放大电路(IV转换电路),将光电流转换城电压的形式,后级则是一个低通滤波器;
4.JPG
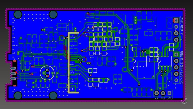
top.JPG
bot.JPG
bot2.JPG
捕获.JPG
底.JPG
顶.JPG
底1.JPG
t.JPG
外.JPG 内.JPG apd.JPG
微信图片_20221104194028.jpg
微信图片_20221104193956.jpg
微信图片_20221104194021.jpg
82edf8ca322a2f09fcd0ff0e5bad4b9.jpg
以上就是本项目记录的所有图片样张,总的来说项目完成度高,能达到+-1.5mm的精度;0.05~60m的测量范围,有想学习交流的小伙伴可以加qq3586394718。

以下程序自动插入未在内容中添加的图片或附件
top1.JPG
收藏
送赞
分享

发表回复

评论列表(13)

勇闯沙滩 数字大神J 2022-11-11 06:55:46
谢谢分享。收藏了。
2022-11-11 06:55:46 回复
EPD007 楼主     数字小子A 2022-11-11 16:12:24
需要学习交流可以提供邮箱发资料
2022-11-11 16:12:24 回复
atz123 数字王者I 2022-11-11 20:28:46
谢谢分享
2022-11-11 20:28:46 回复
hymyfzgs 数字大师F 2022-11-11 20:48:42
谢谢分享好玩的
2022-11-11 20:48:42 回复
EPD007 楼主     数字小子A 2022-11-12 16:09:41

有兴趣可以提供邮箱
2022-11-12 16:09:41 回复
EPD007 楼主     数字小子A 2022-11-12 16:10:15

有兴趣可以提供邮箱
2022-11-12 16:10:15 回复
EPD007 楼主     数字小子A 2022-11-12 16:13:14

有兴趣可以提供邮箱
2022-11-12 16:13:14 回复
atz123 数字王者I 2022-11-12 20:51:47
高人!厉害啊!
2022-11-12 20:51:47 回复
EPD007 楼主     数字小子A 2022-11-14 08:52:05
atz123 发表于 2022-11-12 20:51
高人!厉害啊!

有兴趣可以提供邮箱
2022-11-14 08:52:05 回复
yejunan 数字探长D 2022-11-14 19:40:41

高人!厉害啊!谢谢分享好玩的
2022-11-14 19:40:41 回复
EPD007 楼主     数字小子A 2022-11-15 08:52:41
想学习交流的小伙伴可以加我QQ3586394718
2022-11-15 08:52:41 回复
EPD007 楼主     数字小子A 2022-11-15 08:53:27
想学习的小伙伴可以加我qq3586394718
2022-11-15 08:53:27 回复
EPD007 楼主     数字小子A 2022-11-15 08:54:08
yejunan 发表于 2022-11-14 19:40
高人!厉害啊!谢谢分享好玩的

可以加我QQ3586394718一起交流学习
2022-11-15 08:54:08 回复