谁有米勒LM399基准电压板的原理图?

发表于:2023-2-23 11:57:26 1210
标准件&校基准源
主题类别: 资料_电路图
标准件类型:
仪表品牌: DIY自制
型号或关键字:

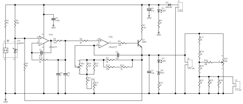
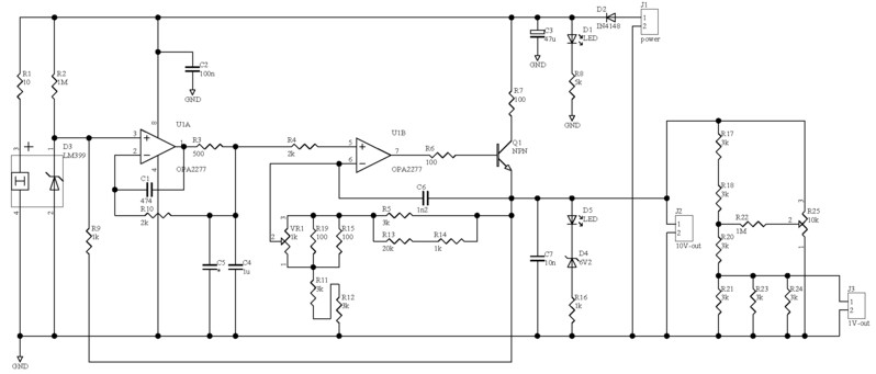
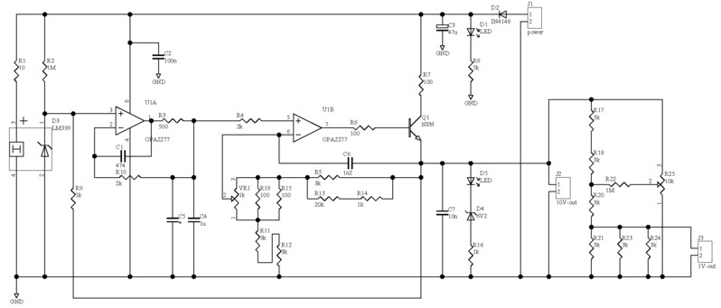
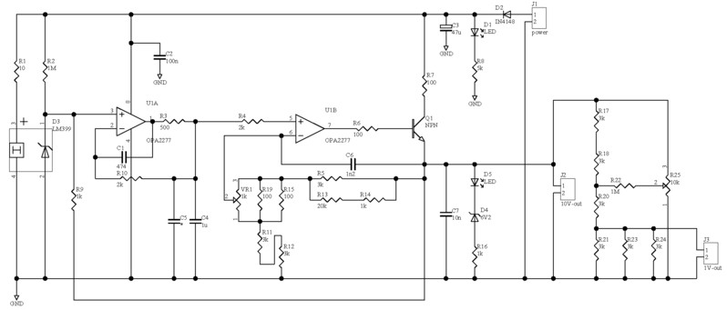
登录后可查看大图

您需要 登录 才可以下载或查看,没有账号?立即注册

x
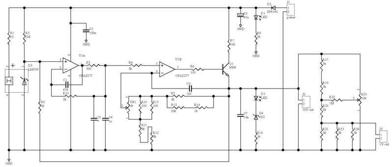
  得了一个拆机LM399,想用洞洞板搭焊一个基准板,

  看了这个板元件少,谁有这个板的原理图和原件参数?




1.png
收藏
送赞
分享

发表回复

评论列表(4)

gdi2045 数字斗士C 2023-2-23 12:40:08
这么点器件,自己测测出来了
2023-2-23 12:40:08 回复
gdi2045 数字斗士C 2023-2-23 12:41:34

这图可以精细调出来10v

本帖最后由 gdi2045 于 2023-2-23 12:42 编辑

3_14_4c1600d1331724e.png
2023-2-23 12:41:34 回复
hc061218 数字王者I 2023-2-23 22:07:55
米勒这个完全照抄芯片手册上的。
2023-2-23 22:07:55 回复
wgh1027 数字大神J 2023-2-23 22:11:54
自己做也还要标定吧
2023-2-23 22:11:54 回复