LM399基准电压块

发表于:2018-5-13 20:03:47 5662
标准件&校基准源
主题类别: 实测(简单)
标准件类型:
仪表品牌: DIY自制
型号或关键字:

登录后可查看大图

您需要 登录 才可以下载或查看,没有账号?立即注册

x
这几天没事,发了个LM399基准电压块,有时间又有得玩了。

10.jpg
11.jpg
12.jpg
13.jpg
14.jpg






收藏
送赞
分享

发表回复

评论列表(20)

浩祺心 数字斗士C 2018-5-13 22:02:44
简洁,好用。用电阻兼得了几个常用电压值,很好玩   
2018-5-13 22:02:44 回复
ljs_0437 数字探长D 2018-5-13 22:40:29
这个得有高位表标定才行的
2018-5-13 22:40:29 回复
光速飞行 楼主     数字大神J 2018-5-14 00:24:32
浩祺心 发表于 2018-5-13 22:02
简洁,好用。用电阻兼得了几个常用电压值,很好玩

是的很好玩。
2018-5-14 00:24:32 回复
光速飞行 楼主     数字大神J 2018-5-14 00:25:28
ljs_0437 发表于 2018-5-13 22:40
这个得有高位表标定才行的

这个肯定的啦,要不买回来也没意思是不。
2018-5-14 00:25:28 回复
光速飞行 楼主     数字大神J 2018-5-14 00:28:11
本帖最后由 光速飞行 于 2018-5-14 15:06 编辑

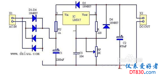
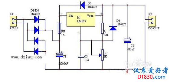
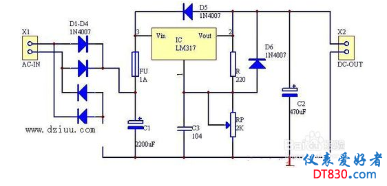
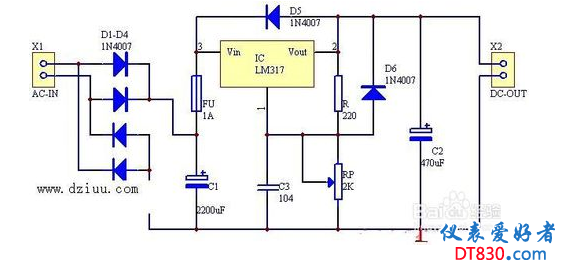
搞了一个晚上,才做好这个电源,一下子没有7815,就用一个317来做。
IMG_20180514_142926.jpg
IMG_20180513_235647.jpg
LM317.png
上机测量10V电压,和人家标定一样了,好了。
10.jpg
IMG_20180514_003455.jpg

2018-5-14 00:28:11 回复
西林迷 数字精灵G 2018-5-14 00:36:29
这个对吗?lm399是7V的吧,变成10V的,然后你这个怎么变成4档的了?
2018-5-14 00:36:29 回复
光速飞行 楼主     数字大神J 2018-5-14 00:48:26
西林迷 发表于 2018-5-14 00:36
这个对吗?lm399是7V的吧,变成10V的,然后你这个怎么变成4档的了?

换插帽,就能换档了,板子上有插帽。
11.jpg
跳线帽接法图.png

2018-5-14 00:48:26 回复
chenglijie2001 数字梦想家E 2018-5-14 08:31:57
这玩意不便宜啊!某宝上比好些万用表都贵啊
来自: 微社区
2018-5-14 08:31:57 回复
光速飞行 楼主     数字大神J 2018-5-14 10:02:05
chenglijie2001 发表于 2018-5-14 08:31
这玩意不便宜啊!某宝上比好些万用表都贵啊

基准的配件都死贵,没便宜过。
2018-5-14 10:02:05 回复
43545 管理员 2018-5-14 10:56:13
光速飞行 发表于 2018-5-14 10:02
基准的配件都死贵,没便宜过。

是的,没便宜过,而且买了基准,就会想着买个高位表,至少5位半。
2018-5-14 10:56:13 回复
光速飞行 楼主     数字大神J 2018-5-14 11:07:41
本帖最后由 光速飞行 于 2018-5-14 11:08 编辑
43545 发表于 2018-5-14 10:56
是的,没便宜过,而且买了基准,就会想着买个高位表,至少5位半。

高位表我早就有了,一台安捷伦5位半,一台吉利时六位半,没事就玩玩。
2018-5-14 11:07:41 回复
43545 管理员 2018-5-14 11:14:25
光速飞行 发表于 2018-5-14 11:07
高位表我早就有了,一台安捷伦5位半,一台吉利时六位半,没事就玩玩。 ...

有两台啊,我以前就一台7150 PLUS 后来卖了。
2018-5-14 11:14:25 回复
光速飞行 楼主     数字大神J 2018-5-14 14:39:25
43545 发表于 2018-5-14 11:14
有两台啊,我以前就一台7150 PLUS 后来卖了。

再买新的啊,新的好用。
2018-5-14 14:39:25 回复
5free 数字大师F 2018-5-14 21:31:50
不理解
那几个贴片电阻不会飘么?
2018-5-14 21:31:50 回复
光速飞行 楼主     数字大神J 2018-5-14 21:49:19
本帖最后由 光速飞行 于 2018-5-14 21:57 编辑
5free 发表于 2018-5-14 21:31
不理解
那几个贴片电阻不会飘么?

贴片电阻,如果是选过问题应该不大吧,飘肯定有飘的,到底飘多少就不知道了,全部都用顶级器件的话造价就高了。
2018-5-14 21:49:19 回复
radiotube 数字奇才B 2018-5-14 22:27:43
慢慢的要买34401了
2018-5-14 22:27:43 回复
光速飞行 楼主     数字大神J 2018-5-14 23:50:42
radiotube 发表于 2018-5-14 22:27
慢慢的要买34401了

不用买了,已经有了安捷伦34405A,吉利时K2000,够用了。
2018-5-14 23:50:42 回复
风月603 数字奇才B 2018-5-16 18:59:29
高精度基准 不便宜啊!这玩意调整至少需要五位半或更高,看上安捷伦34411A 可以太贵 没银子烧不起!
来自: 微社区
2018-5-16 18:59:29 回复
光速飞行 楼主     数字大神J 2018-5-16 19:11:12
风月603 发表于 2018-5-16 18:59
高精度基准 不便宜啊!这玩意调整至少需要五位半或更高,看上安捷伦34411A 可以太贵 没银子烧不起! ...

面包总会有的,没有几个人一出生就有的,我小的时候家里也很贫穷,现在也不是什么都有了。
2018-5-16 19:11:12 回复

点评

 
2018-5-16 19:17