华谊MAS830L的电压档基准到底是如何设置的?

发表于:2018-12-9 01:54:46 4825
万用表
主题类别: 求助
仪表品牌: 华谊
显示方式: 三位半
型号或关键字: 华谊MAS830L

登录后可查看大图

您需要 登录 才可以下载或查看,没有账号?立即注册

x
把2010年买的华谊(华仪)MAS830L拆了
20181209_MAS830L_合格证.png
研究了一下电压档参考电压电路,没明白……
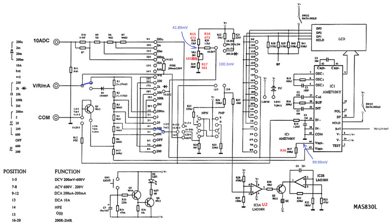
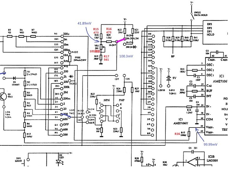
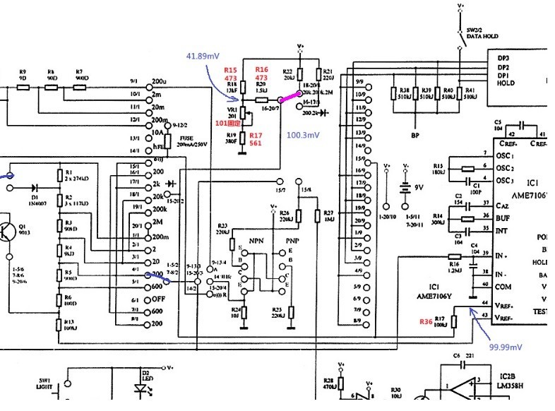
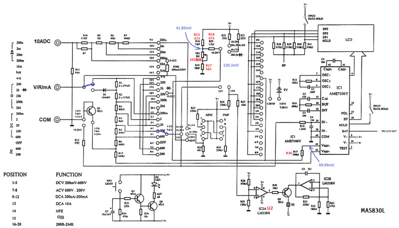
目前探测出来的参考电路是这样的。
其中那个100欧姆的位置在通用设计中应该是个电位器的,但是华谊敢直接上一个固定电阻,难道不考虑量产产品的个体差异的么?
毕竟无论是ICL7106还是AME7106,V+到COM电压范围还是差挺大的。
20181209_MAS830L_参考.png
从V+到COM的分压电阻明明只能取到41.89mV,但是过了47K电阻之后就变成100.3mV了。
这是怎么回事?还是说有其他的电路还没有探测完整?



收藏
送赞
分享

发表回复

评论列表(12)

wgsd 数字大神J 2018-12-9 10:07:15
测试点没找对吧?附张标准图。 11.jpg
2018-12-9 10:07:15 回复
hugohehuan 楼主     数字奇才B 2018-12-9 11:48:49
本帖最后由 hugohehuan 于 2018-12-9 11:52 编辑
wgsd 发表于 2018-12-9 10:07
测试点没找对吧?附张标准图。

他这个就是没按照手册的典型应用来做的
上网找了一张原理图,除了位号和阻值对不上,基本结构和我摸出来的是一致的
MAS830L_SCH_fix - 副本.png

2018-12-9 11:48:49 回复
wgsd 数字大神J 2018-12-9 12:15:55
hugohehuan 发表于 2018-12-9 11:48
他这个就是没按照手册的典型应用来做的
上网找了一张原理图,除了位号和阻值对不上,基本结构和我摸出来的 ...

这个图就对了,100.3mV是分压点,41.89m是分压点下面的调整端,分压点有开关切换,适应其它档位使用。
2018-12-9 12:15:55 回复
hugohehuan 楼主     数字奇才B 2018-12-9 12:21:01
本帖最后由 hugohehuan 于 2018-12-9 12:23 编辑
wgsd 发表于 2018-12-9 12:15
这个图就对了,100.3mV是分压点,41.89m是分压点下面的调整端,分压点有开关切换,适应其它档位使用。 ...

问题是为何47K电阻两端会有那么大的压差而一同串上的100K只有3mV压差?
分压路径到底是怎样的呢?

47K和串上的100K都只是普通的5%电阻
7106芯片参考个体差异能到0.4V,为何这个不可调的电路能满足需求?

2018-12-9 12:21:01 回复
wgsd 数字大神J 2018-12-9 12:21:53
这里有切换开关。
11.jpg
2018-12-9 12:21:53 回复
hugohehuan 楼主     数字奇才B 2018-12-9 12:24:51
wgsd 发表于 2018-12-9 12:21
这里有切换开关。

我是在电压档测的,按照上面的数字标识,只有电阻档才会链接R22
2018-12-9 12:24:51 回复
wgsd 数字大神J 2018-12-9 12:39:32
hugohehuan 发表于 2018-12-9 12:21
问题是为何47K电阻两端会有那么大的压差而一同串上的100K只有3mV压差?
分压路径到底是怎样的呢?

问的好,是小朋友吧?100K电阻不是分压电阻,是芯片的输入端串连的隔离电阻,因为芯片输入阻抗很高,100K电阻可以忽略(等同没有)。你测的有0.3mV压差,是你的表输入阻抗并连在电路上引起的,如果你的表输入阻抗能到达几G欧,可能就很难看出误差了。
2018-12-9 12:39:32 回复
wgh1027 数字大神J 2018-12-9 13:02:34
用219表测量那个100K电阻就没有压差了。
2018-12-9 13:02:34 回复
hugohehuan 楼主     数字奇才B 2018-12-9 15:28:44
wgsd 发表于 2018-12-9 12:39
问的好,是小朋友吧?100K电阻不是分压电阻,是芯片的输入端串连的隔离电阻,因为芯片输入阻抗很高, ...

你完全没有抓到问题的点。那我讲的再明白一些吧。

首先,根据网上找的那张原理图,在电压档上,从100R电阻引出的支路上47k到100k中间没有其他电路接入。
那么47K和100K电阻完全是串联关系,为何会有如此大的压降区别?
这个问题没注意到么?
唯一能解释的就是中间还有另外一条支路通向V+,但这个支路在哪里,做什么用的呢?
现在完全可以肯定不是你在6楼说的那条,图上明确写了只在20k/200k/2M三个电阻档是接入的。
2018-12-9 15:28:44 回复
hugohehuan 楼主     数字奇才B 2018-12-9 15:30:27
wgh1027 发表于 2018-12-9 13:02
用219表测量那个100K电阻就没有压差了。

你用mV档看看。
V档测不出来,mV档是有的。
2018-12-9 15:30:27 回复
wgsd 数字大神J 2018-12-9 16:03:15
hugohehuan 发表于 2018-12-9 15:28
你完全没有抓到问题的点。那我讲的再明白一些吧。

首先,根据网上找的那张原理图,在电压档上,从100R电 ...

你的问题在你的草图上,没人能给出答案。你上的标准图,还有意义,因为该切换开关处可能提供电压。既然你认为还有一条通路,表在你手中,秒秒钟就可找到,他人只能从你提供的图上来回答。
按你的草图,100.3mV电压只能由47K和100K电阻的任一只产生,能产生这个电压的电阻也得改成电池了。
2018-12-9 16:03:15 回复
佳维 数字精灵G 2023-3-20 14:10:13
学习学习
2023-3-20 14:10:13 回复