AD584_OP07_跟随器

发表于:2018-12-17 20:31:18 7031
标准件&校基准源
主题类别: 资料_电路图
标准件类型:
仪表品牌: DIY自制
型号或关键字: AD584 OP07

登录后可查看大图

您需要 登录 才可以下载或查看,没有账号?立即注册

x
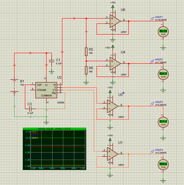
AD584_OP07_跟随器,刚焊出来,测试一下也很准,仿真与实做一个样,没什么差别,上图。


仿真图。
190.png

硬软图。
202.jpg
200.jpg
201.jpg

测量电压图
2.5V电压。
2.5V.jpg

5V电压。
5V.jpg

7.5V电压。
7.5V.jpg


10V电压。
10V.jpg





收藏
送赞
分享

发表回复

评论列表(15)

人艰不拆 数字王者I 2018-12-17 23:26:43
稳定性如何?op07的失调电压影响呢?这么做有什么优势呢?
2018-12-17 23:26:43 回复
光速飞行 楼主     数字大神J 2018-12-18 00:17:03
人艰不拆 发表于 2018-12-17 23:26
稳定性如何?op07的失调电压影响呢?这么做有什么优势呢?

稳定没得说的了,比没跟随器更稳定,OP07在这里不存在失调电压影响放心用,带负载能力好了好多,不管是指针表,数字表测量电压都稳稳的。
2018-12-18 00:17:03 回复
人艰不拆 数字王者I 2018-12-18 10:25:31
光速飞行 发表于 2018-12-18 00:17
稳定没得说的了,比没跟随器更稳定,OP07在这里不存在失调电压影响放心用,带负载能力好了好多,不管是指 ...

哈哈,带负载能力应该是强些,这个输出和直接ad584输出还是会有些差异吧,不可能完全一致,但是对于3位表应该没什么影响,4位可能最后一位数字稍微有差异,就是需要运放比较多啊
2018-12-18 10:25:31 回复
光速飞行 楼主     数字大神J 2018-12-18 10:38:03
本帖最后由 光速飞行 于 2018-12-18 11:00 编辑
人艰不拆 发表于 2018-12-18 10:25
哈哈,带负载能力应该是强些,这个输出和直接ad584输出还是会有些差异吧,不可能完全一致,但是对于3位表 ...

可以根你说,AD584输出多少位,跟随器输出多少位一字不差,像拍照片一样的传输,现在用台表测量比399还要稳定。用六位半表监测不带跟随的,测量时数字变动很大,带跟随器的变动很少,几乎没影响。有跟随器的每位电压相对独立互不影响,而没用跟随器的输出7.5V是用短接法,直接影响到几个档位,现在多好互不影响,你输出你的,我输我的漂亮。只是没找到一个标准输出的AD584,有点遗憾。
2018-12-18 10:38:03 回复
人艰不拆 数字王者I 2018-12-18 17:47:50
光速飞行 发表于 2018-12-18 10:38
可以根你说,AD584输出多少位,跟随器输出多少位一字不差,像拍照片一样的传输,现在用台表测量比399还要 ...

哈哈,这不科学啊,你的op07这么厉害吗
2018-12-18 17:47:50 回复
光速飞行 楼主     数字大神J 2018-12-18 18:57:48
人艰不拆 发表于 2018-12-18 17:47
哈哈,这不科学啊,你的op07这么厉害吗

这个是真实的,我为什么要讲假话呢?又不什么大事,实事求事。
2018-12-18 18:57:48 回复
人艰不拆 数字王者I 2018-12-18 19:03:52
光速飞行 发表于 2018-12-18 18:57
这个是真实的,我为什么要讲假话呢?又不什么大事,实事求事。

哦,我觉得仿真时就不能一样,584输出与op07输出电压应该不是完全一致的,起码我的软件是这样的的,你的软件我没用过。另外那个7.5v的更不能完全一致,因为你用电阻分压了,不可能分的和584内部分压一样,就算其他3个电压一致,这个一致的可能性也不高啊,哈哈,可能我太较真了,勿怪!只是探讨问题而已!
2018-12-18 19:03:52 回复
光速飞行 楼主     数字大神J 2018-12-18 19:30:20
本帖最后由 光速飞行 于 2018-12-18 19:44 编辑
人艰不拆 发表于 2018-12-18 19:03
哦,我觉得仿真时就不能一样,584输出与op07输出电压应该不是完全一致的,起码我的软件是这样的的,你的 ...

不信就上图来看看,是真是假。这个是真实的,没有半点做假。你不信我也没办法。

5V电压,没有跟随器。
200.jpg
201.jpg

5V电压,有跟随器
202.jpg
203.jpg

10V电压,没有跟随器
204.jpg
205.jpg

分压出来的7.5V电压。
207.jpg
206.jpg






2018-12-18 19:30:20 回复
人艰不拆 数字王者I 2018-12-18 20:02:54
光速飞行 发表于 2018-12-18 19:30
不信就上图来看看,是真是假。这个是真实的,没有半点做假。你不信我也没办法。

5V电压,没有跟随器。

op07的失调电压典型是60uv,可能有的还小,你这个表显示到100uv分辨率,60uv可能就看不出影响了,相同是可能的
2018-12-18 20:02:54 回复
光速飞行 楼主     数字大神J 2018-12-18 20:10:53
本帖最后由 光速飞行 于 2018-12-18 20:15 编辑
人艰不拆 发表于 2018-12-18 20:02
op07的失调电压典型是60uv,可能有的还小,你这个表显示到100uv分辨率,60uv可能就看不出影响了,相同是 ...

实际上差不多,得了,电子元器件,工厂不可能做得一致的,这个谁都知道。5位半,6位半已经很好了,要不要拿个8位半来测量。
2018-12-18 20:10:53 回复
人艰不拆 数字王者I 2018-12-18 20:14:39
光速飞行 发表于 2018-12-18 20:10
实际上差不多,得了,电子元器件,工厂不可能做得一致的,这个谁都知道。要不要拿个8位半来测量。 ...

哈哈,支持折腾
2018-12-18 20:14:39 回复
光速飞行 楼主     数字大神J 2018-12-18 20:18:06

电子DIY,也不可能完美,商品也不可能。
2018-12-18 20:18:06 回复
fslichong 数字王者I 2018-12-20 13:08:47
这个方法很好,很多仪器上都在采用,只是你那个7.5v的档可能要受分压电阻的精度和温漂影响
2018-12-20 13:08:47 回复
光速飞行 楼主     数字大神J 2018-12-23 12:44:57
fslichong 发表于 2018-12-20 13:08
这个方法很好,很多仪器上都在采用,只是你那个7.5v的档可能要受分压电阻的精度和温漂影响
...

都是用高精度电阻的,一般电阻用不了
2018-12-23 12:44:57 回复
喜欢就好 数字巨人H 2020-10-22 13:37:50
学习了,谢谢楼主分享!
2020-10-22 13:37:50 回复