帮坛友修个COLLIE车充

发表于:2019-3-13 22:29:21 1955
电子产品
行为类别: 维修
产品类别: 充电器(头,宝)_电池
电子品牌: 其它
电子产品关键字: COLLIE车充

登录后可查看大图

您需要 登录 才可以下载或查看,没有账号?立即注册

x
隔壁坛友寄过来的快递里面的。
打开以后发现是一堆散件。。。
20190304_210229.jpg

一堆零件。。。拆的很彻底啊。
20190304_211049.jpg

做工看着还可以。故障现象为无输出。
20190304_211056.jpg

背面


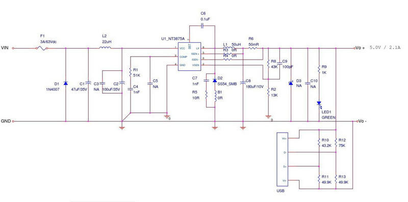
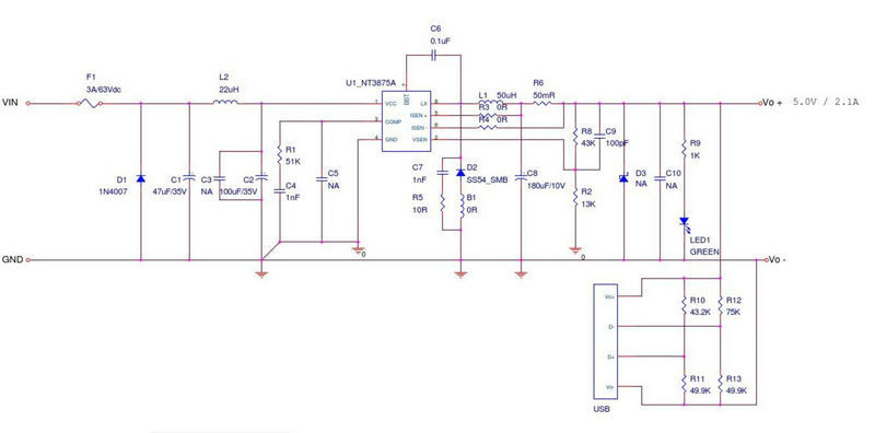
DC-DC NT3875A。8-33V输入,5V 2.1A输出。
20190304_211110.jpg

电感下面还有个A63A的IC。
查了一下,是个低功耗运放。良心货啊!
20190304_211122.jpg

431
20190304_211412.jpg

输出端的TVS管,问题就出在它身上。。。短路了。。。
直接拆掉TVS也可以,不过。。。强迫症发作了。。。找了N块料板,拆了一个换上。。。
(破烂多也有好处哈~~~)
20190304_211420.jpg

再次上电,输出指示灯亮了。
20190304_213128.jpg

空载电压5.2V。
20190304_213141.jpg

单口1A负载5.23V。
20190304_213152.jpg

2A负载5.27V,还带线补。。。
20190304_213159.jpg

修好以后装好外壳。
20190304_213448.jpg

面板。
20190304_213453.jpg

NT3875A 的典型应用。
1.jpg

效率图。
2.jpg

线补。
3.jpg


以下程序自动插入未在内容中添加的图片或附件
20190304_211100.jpg
收藏
送赞
分享

发表回复

评论列表(3)

勇闯沙滩 数字大神J 2019-3-14 07:51:36
这个用料还行。我有10多个这东西,一般主芯片用mc34063的多,最山寨的就用一个AD64L15CBD(没查到什么管)类似3极管的加两个电阻就3个元件,得说设计的人真聪明呀。
2019-3-14 07:51:36 回复
fslichong 数字王者I 2019-3-16 22:59:01
电路原理图里没看见运放呢
2019-3-16 22:59:01 回复
喜欢就好 数字巨人H 2020-10-23 20:58:47
进来学习了,谢谢楼主分享!
2020-10-23 20:58:47 回复