南京天宇T21D数字万用表拆解测评

发表于:2019-4-27 10:39:41 20172
万用表
主题类别: 评测(详细)
仪表品牌: 南京天宇
显示方式: 6000字
型号或关键字: 南京天宇T21D

登录后可查看大图

您需要 登录 才可以下载或查看,没有账号?立即注册

x
前言:因本人仅是业余爱好者,既非专业人士,更非商家,也没见过啥世面,见识浅薄,发帖纯属私人观点,本帖所有内容仅供参考!又因条件有限、能力一般,加上发帖仓促,本文难免存在错误和不足,若有不妥之处请各位仪友多多包涵手下留情并随时指正。




官网提供的参数如下:
官网参数.jpg
注:其电容档最小档位是60nF,最小分辨率是0.01nF也就是10pF,小容量电容精度显然并不太好,不太适合需要精确测量小容量电容的使用场合。

一、开箱、包装及附件

调整大小 IMG_20181122_093426.jpg
包装盒正面
调整大小 IMG_20181122_093438.jpg
包装盒背面
调整大小 IMG_20181122_093516.jpg
打开包装盒
调整大小 IMG_20181122_093600.jpg
内部所有附件
调整大小 IMG_20181122_093738.jpg
万用表正面
调整大小 IMG_20181122_093752.jpg
万用表背面
调整大小 IMG_20181122_093827.jpg
万用表前部有NCV探头和LED照明灯
调整大小 IMG_20181122_094002.jpg
表笔
调整大小 IMG_20181122_094028.jpg 调整大小 IMG_20181122_094102.jpg 调整大小 IMG_20181122_094126.jpg
表笔的细节,做工也一般,廉价感十足,
调整大小 IMG_20181122_094258.jpg 调整大小 IMG_20181122_094318.jpg
测温探头,估计就是某宝5元包邮的那种。
调整大小 IMG_20181122_095355.jpg 调整大小 IMG_20181122_095410.jpg
拆掉外部护套后的万用表本体与护套
调整大小 IMG_20181122_095724.jpg
所谓磁吸式护套,就是三个铁片夹两块磁铁而已。
调整大小 IMG_20181122_100014.jpg
调整大小 IMG_20181122_100136.jpg
电池盖和支架
调整大小 IMG_20181122_100047.jpg
电池盖固定螺母,还好有嵌铜螺母。
调整大小 IMG_20181122_095512.jpg
装好三节7号电池后的万用表本体重量,162g
调整大小 IMG_20181122_095528.jpg
护套重量,76g
调整大小 IMG_20181122_095544.jpg
本体加护套的重量,239g

二、简单测试

1、屏幕效果以及可视角度

调整大小 IMG_20181122_111002.jpg
屏幕开机时可以看到LCD的全部显示内容,全4位显示。

调整大小 IMG_20181122_110953.jpg
屏幕的可视角度,屏幕斜下方视角,清晰度还可以接受。

调整大小 IMG_20181122_111114.jpg
屏幕斜上方视角,清晰度就比较差了,说明LCD的可视角度比较一般。

2、耗电情况,均为默认使用3节7号电池4.5V供电下测试的结果:

旋转 IMG_20181123_153859.jpg
电压档待机电流约1.1mA,功耗很小,3节7号电池恐怕会用很久。

旋转 IMG_20181123_153923.jpg
开启LCD屏幕背光,约9.3mA,开启背光后的屏幕效果还不错,电流也不太大。

旋转 IMG_20181123_154237.jpg
通断档蜂鸣器长鸣,约34.3mA,蜂鸣器还是比较耗电的。

旋转 IMG_20181123_154117.jpg
开启前置照明LED ,电流约35mA,前置照明LED的亮度确实比较高。

旋转 IMG_20181123_154144.jpg
同时开启屏幕背光和前置照明LED,电流达40mA左右,这时的电池会有比较大的压力。

3、测量精度
①直流电压测量,测试所用基准为入门级基准加上环境温度与标准差异较大,以下测试结果均仅供参考:

调整大小 旋转 IMG_20181127_105737 (5).jpg
测量MAX6341基准输出的4.096V时的测量结果

调整大小 IMG_20181127_105737 (1).jpg
AD584基准2.5V基准测量结果

调整大小 IMG_20181127_105737 (2).jpg
AD584基准5V基准测量结果

调整大小 IMG_20181127_105737 (3).jpg
AD584基准7.5V基准测量结果

调整大小 IMG_20181127_105737 (4).jpg
AD584基准10V基准测量结果

从上面电压基准测试结果来看,直流电压档精度明显小于标称值,还是不错的。


②电阻测量,使用0.1%精度的金属膜电阻,结果仅供参考:
调整大小 IMG_20181127_105737 (8).jpg

短接表笔的阻值

调整大小 IMG_20181127_105737 (7).jpg
100Ω的测量结果

调整大小 IMG_20181127_105737 (6).jpg
1KΩ的测量结果

调整大小 IMG_20181127_105737 (10).jpg
10KΩ的测量结果

调整大小 IMG_20181127_105737 (9).jpg
100KΩ的测量结果


从上面电阻基准测试结果来看,电阻档的测量精度是比较好的。其他如电流、电容等因缺乏相应测试基准就不测试了(其实这种单片机架构的万用表,只要分压电阻和取样电阻精度足够,经过校准后的精度都可以达到相当高的水平)。


4、频率档实测

调整大小 旋转 IMG_20181123_160858.jpg
同一个电路板和6MHz晶振(波形约为1.8Vpp),使用同样的表笔,同样标称频率档10MHz的40元左右自动档万用表。还好即使不用串联电容(好多单片机架构万用表的频率档不串联电容就无法读取任何含有直流成分波形的频率)也可以读取到频率(且不论精度如何,读数总有的,这在判断晶振电路是否起振和晶振本身是否完好时非常重要),这点比使用杭州晶华SD7501方案的优仪高UA9233E好多了(同样测试条件下完全没有任何反应,频率档基本就是一个摆设)。

调整大小 旋转 IMG_20181123_163950.jpg 调整大小 旋转 IMG_20181123_164056.jpg
不过再高一点的频率就无能为力了,U盘主控板上边的12MHz晶振(波形约为1.8Vpp),用老版本胜利vc97(标称30MHz的就可以有正常频率读数,同样条件下换这个表就不行,说明此万用表频率档灵敏度有限,无法测量12MHz频率(标称10MHz,测不出来也不算有问题)。

三、详细拆解

调整大小 IMG_20181122_110705.jpg
拆去护套的万用表本体与名片大小的对比

调整大小 IMG_20181122_100227.jpg
将4个螺丝拧下即可拆开后盖

调整大小 IMG_20181122_100251.jpg
内部全貌

调整大小 IMG_20181122_100343.jpg
主芯片,牛屎芯,具体型号不得而知。

dtm0660.jpg
经过仔细对照,发现它的电路与常见的香港梦科DTM0660的典型应用电路图非常相似,应属同一系列的兼容(升级)芯片(但按键定义存在明显差异)。DTM0660的典型应用电路如上图,附件是DTM0660的PDF说明书 DTM0660.pdf (712.92 KB, 下载次数: 393)

调整大小 IMG_20181122_100405.jpg
电路板上的版号和日期,日期很新。

调整大小 MG_20181122_100430.jpg
24C02,常见的2K bit串行存储器,万用表的设置信息以及校准数据等等都存储在它里边。

调整大小 IMG_20181122_100643.jpg
4MHz的晶振,没有固定。

调整大小  IMG_20181122_100741.jpg
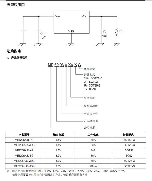
南京微盟的ME6206A33,是低功耗、低压差的降压型稳压器,作用是把电池的4.5V供电降为3.3V以供主芯片使用。它最大工作电压:6V, 静态偏置电流仅仅8.0μA,这样就不用担心万用表15分钟无操作自动关机而将电池耗尽了。

ME6206_1.JPG ME6206_2.JPG ME6206_3.JPG ME6206_4.JPG
ME6206的详细参数,附件是它的中文PDF ME6206.pdf (605.23 KB, 下载次数: 298)

调整大小 IMG_20181122_100847.jpg
乐山LRC 贴片三极管 L8050HQLT1G 丝印:1HC SOT-23,常见的小功率NPN三极管

调整大小 IMG_20181122_100943.jpg
S9014,丝印J6,常见的小功率NPN三极管,作为LCD背光LED和前置照明LED的驱动管。

调整大小 IMG_20181122_101020.jpg
丝印M7,1N4007,常见的整流管,组成电流档的保护电路,以防止电流档误测高电压时将主芯片烧毁;R32和R33是主芯片的输入电阻,对测量精度有决定性影响。此表采用的是两个5MΩ的0.1%精度5色环精密电阻串联成所需的10MΩ阻值;
R14是电流档的取样电阻,对电流档的测量精度有决定性影响,此表采用的是100Ω的0.1%精度5色环精密电阻,但功率似乎偏小些,若换成更大功率的就更好了。

调整大小 IMG_20181122_101108.jpg
10A电流档采用10A/250V的保险管,采用常见玻璃保险管

调整大小 IMG_20181122_101133.jpg
mA、μA电流档采用600mA/250V的保险管,同样采用常见的玻璃保险管。

调整大小 IMG_20181122_101215.jpg
R1\R2\R3\R5等作为基本档位电压档的分压电阻,这些分压电阻的精度决定着各量程的测量精度。而此表采用的是精密色环电阻,一定程度上保证了各量程的精度。

调整大小 IMG_20181122_101246.jpg
BL是LCD背光LED,FL是前侧照明LED

调整大小 IMG_20181122_105224.jpg
表笔插孔以及10A档采样电阻和PTC电阻。

调整大小 MG_20181122_100430a.jpg
24c02存储器旁边的J0是校准跳线,可以焊接一个0Ω电阻或者直接插入短接线就能进入CAL校准模式;而J12是芯片OTP编程烧录所用的接口,接口定义如图。(方便厂家已经一次性烧入固件)

调整大小 IMG_20181122_101516.jpg
将电路板正面的4个螺丝拆掉即可将电路板与外壳分离。同类表基本都是6颗螺丝固定,而此表仅仅4颗螺丝固定,确实有点缩水了。

调整大小 IMG_20181122_101835.jpg
背面只有2个LED和功能开关档位开关的焊盘,并无其他元件;各档位均有相应的标记,可以看出电路板做工尚可。

调整大小 IMG_20181122_102532.jpg
侧面可以看下电路板的厚度不是特别厚。

调整大小 IMG_20181122_101920.jpg
换挡V片的排列方式,同时需要注意拨盘上标示的方向。

调整大小 IMG_20181122_102212.jpg
拨盘是双层架构,带有V片的底层拨盘可以拆掉,外层拨盘有4个卡扣卡在外壳上。

调整大小 IMG_20181122_102308.jpg
侧面看一下V片的厚度

调整大小 IMG_20181122_102726.jpg
定位装置设计在外壳上,而且基本没有润滑脂,虽然新的时候手感还不错,但比较担心日秋天长的磨损后会如何。

调整大小 IMG_20181122_104035.jpg
双色注塑的外层拨盘采用常见的双钢珠加弹簧定位模式。

调整大小 IMG_20181122_102746.jpg
调整大小 IMG_20181122_102916.jpg
三枚功能开关按钮采用注色橡胶,橡胶无异味,就是不知道字迹的耐久性如何。


调整大小 IMG_20181122_103036.jpg 调整大小 IMG_20181122_103044.jpg
前部的NCV感应和照明LED部分是可以拆卸的。

调整大小 IMG_20181122_103843.jpg
拆掉所有附件的外壳,没有明显毛刺和瑕疵,工艺尚可接受。

调整大小 IMG_20181122_104624.jpg
LCD隐约可以看到T-21D字样,说明屏幕是定制的专用型号,一旦损坏恐怕难以购买到。

调整大小 IMG_20181122_104823.jpg
调整大小 IMG_20181122_104924.jpg
LCD屏幕的背光组件,内有2枚白色LED。



调整大小 IMG_20181122_103628.jpg
所有零件的全家福合影



收藏
送赞
分享

评分

参与人数 2金钱 +100 仪表币 +400 收起 理由
人艰不拆 + 200 神马都是浮云
43545 + 100 + 200 很给力!

查看全部评分总评分 : 金钱 +100 仪表币 +400

发表回复

评论列表(16)

人艰不拆 数字王者I 2019-4-27 10:47:31
哈哈,原来是你啊,详尽!
2019-4-27 10:47:31 回复
aping365 楼主     数字大师F 2019-4-27 10:49:35
人艰不拆 发表于 2019-4-27 10:47
哈哈,原来是你啊,详尽!

是我,还是我。哈哈。
2019-4-27 10:49:35 回复
wgsd 数字大神J 2019-4-27 10:55:47
变压器有铜包铝,这个表笔插头怎么像包塑料呢。
2019-4-27 10:55:47 回复
aping365 楼主     数字大师F 2019-4-27 11:22:08
wgsd 发表于 2019-4-27 10:55
变压器有铜包铝,这个表笔插头怎么像包塑料呢。

附带的表笔质量很差劲,地摊货的水平。
2019-4-27 11:22:08 回复
勇闯沙滩 数字大神J 2019-4-27 11:58:58
老师评测的太详细了,每个元件的用途都有说明,很精的帖值得学习。
2019-4-27 11:58:58 回复
wgsd 数字大神J 2019-4-27 12:02:14
aping365 发表于 2019-4-27 11:22
附带的表笔质量很差劲,地摊货的水平。

我个人感觉表笔插头包括香蕉插头,就像温度插头那种纯铜十字开口的接触电阻最小。
2019-4-27 12:02:14 回复
闻雨听风 数字王者I 2019-4-27 13:57:32
费心了,谢谢分享。
2019-4-27 13:57:32 回复
aping365 楼主     数字大师F 2019-4-27 14:06:44
勇闯沙滩 发表于 2019-4-27 11:58
老师评测的太详细了,每个元件的用途都有说明,很精的帖值得学习。

老师哪里敢当哦,业余爱好者而已。
2019-4-27 14:06:44 回复
aping365 楼主     数字大师F 2019-4-27 14:09:09
闻雨听风 发表于 2019-4-27 13:57
费心了,谢谢分享。

独乐乐不如众乐乐
2019-4-27 14:09:09 回复
散淡021 数字大神J 2019-4-27 21:35:00
谢谢分享!
2019-4-27 21:35:00 回复
z1w2 数字巨人H 2019-4-28 00:23:20
对我们选购万用表,很有参考价值。
2019-4-28 00:23:20 回复
wangpingst 数字奇才B 2020-6-16 13:14:23
这个笔,很好用,现在成了我的日常使用主力
2020-6-16 13:14:23 回复
人艰不拆 数字王者I 2020-6-16 14:36:48
天宇万磁王
2020-6-16 14:36:48 回复
407967395hdd 数字探长D 2020-7-5 16:41:24
谢谢分享!我也买了这款表,学习了!
2020-7-5 16:41:24 回复
ksj197706 数字大师F 2020-7-13 19:28:19
再次路过看看了
2020-7-13 19:28:19 回复
407967395hdd 数字探长D 2020-7-13 20:45:06
哪位坛友有电子版说明书麻烦共享一下!向厂家索要半月未果!厂家售后要改进!
2020-7-13 20:45:06 回复