登录
/
注册
首页
资讯
论坛
进入手机版
用户名
Email
自动登录
找回密码
密码
登录
立即注册
只需一步,快速开始
登录
注册
首页
DT830网首页
社区
DT830网社区首页
资讯
视频
DT830网首页
家电
电工电气
汽车电子
仪器仪表
商城
淘宝店
帮助
Help
发帖
勋章
设置
我的收藏
退出
全部
搜索
首页
830数字技术网
»
社区
›
仪器仪表
›
万用表 钳表 兆欧表
›
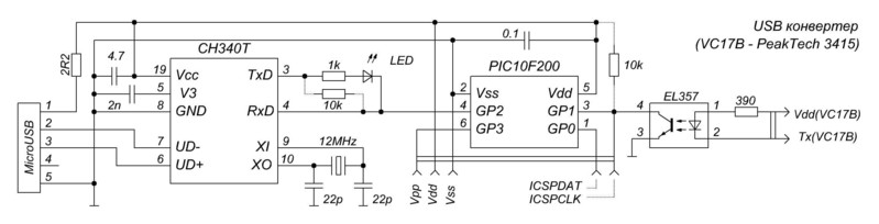
众仪VC17B+改造USB数据功能
0
0
返回列表
众仪VC17B+改造USB数据功能
[ 复制链接 ]
发表于:2019-6-3 10:09:39
4067
万用表
主题类别:
制作_改装
仪表品牌:
众仪(ZOYI)
显示方式:
6000字
型号或关键字:
VC17B+
登录后可查看大图
您需要
登录
才可以下载或查看,没有账号?
立即注册
x
外网的改造,基于旧标版本,新版未知
收藏
送赞
分享
评分
参与人数
1
金钱
+5
仪表币
+50
收起
理由
43545
+ 5
+ 50
赞一个!
查看全部评分
总评分 : 
金钱
+5
仪表币
+50
回复
发表回复
高级模式
B
Color
Image
Link
Quote
Code
Smilies
登录
后才能评论
提交
本版积分规则
回帖后跳转到最后一页
评论列表
(7)
勇闯沙滩
数字大神
2019-6-3 10:22:10
厉害了,小线路板做的很规矩漂亮。
2019-6-3 10:22:10
回复
锐意如风
数字探长
2019-6-3 11:03:47
厉害了,我的楼主
2019-6-3 11:03:47
回复
白不分
数字大师
2019-6-3 18:33:43
来自手机
这个可以有,学习了
2019-6-3 18:33:43
回复
fslichong
数字王者
2019-6-3 21:41:17
来自手机
这个小改造让万用表提高了了一个档次
2019-6-3 21:41:17
回复
kyhwhb
数字大神
2019-6-4 06:29:22
标准的黄皮党
2019-6-4 06:29:22
回复
chen131578
数字精灵
2019-6-4 06:47:47
来自手机
厉害了。
2019-6-4 06:47:47
回复
人艰不拆
数字王者
2019-6-4 08:11:28
哈哈,没葫芦壳,路过
2019-6-4 08:11:28
回复
浏览过的版块
标准件 基准源
资料与工具
其它仪表
zwillhill
数字王者
TA还没有介绍自己~
作者推荐
众仪ZT-X万用表改造背光颜色
DTM0660方案万用表改造RS232数据传输
优仪高UA9233E改造数据传输(红外蓝牙)等功能
拆优利德ut33a+,屏幕右侧有俩黑点
优利德UT33A+高清PCB图
四位半读数感觉不容易稳定
提高ZT109/ZT111等万用表电压读数稳定速度
优利德UT33D+高清PCB图
众仪zt102、zt109增加Range、Rel、Hz/%、Min/Max按键
修改万用表eeprom用的软件
话题
惠普HP285PROG3升级5代BIOS缺陷版本
众仪ZT-XR1外用表+内阻仪 毫伏挡乱跳跑偏?
两款钳表交流小电流档精度测试数据及分析
4
胜利万用表资料补全计划—VICTOR VC890D篇之第八代
5
胜利万用表资料补全计划—VICTOR VC890D篇之第七代
6
703S固件最新升级
返回版块
快来评论吧
0
0
0
搜索
搜索
本版
帖子
用户
ZT-X
300AB
ZT5566
众仪电测