优仪高UA9233E改造数据传输(红外蓝牙)等功能

发表于:2019-6-14 00:42:31 8633
万用表
主题类别: 制作_改装
仪表品牌: 其它品牌
显示方式: 6000字
型号或关键字: UA9233E

登录后可查看大图

您需要 登录 才可以下载或查看,没有账号?立即注册

x
毛子网站的改造,METERK MK11,起初以为是MESTEK的马甲,没想到是优仪高的UA9233E(PCB完全一样,有9233D字样丝印)
Meterk-Digital-Multimeter-RMS-Auto-Ranging-DMM-Voltmeter-Ohmmeter-Measuring-HFE-.jpg
mk11_6.jpg
mk11_8.jpg




按上图引脚增加Rel按键后,长按2秒,屏幕左下角显示P字样即可开启RS232,红外接线可参考下图
IRLink.png

软件使用PeakTech的DMM Tool,型号选择3415即可。
2019-06-14_003224.png

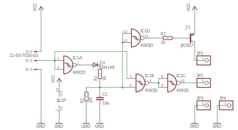
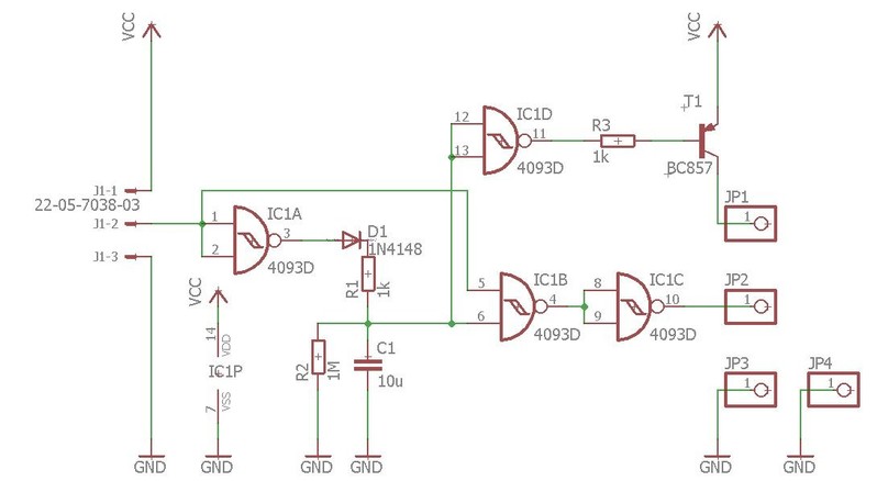
更新蓝牙方案:
简单点就是直接连个hc05之类的蓝牙,但比较费电(几十毫安),有个老外额外增加了4093芯片电路,长按rel开启数据传输与蓝牙,再次长按rel后,数据传输与蓝牙关闭。
hc-05_2.jpg
schematic.jpg
board.jpg
pcb-ready.jpg
final-hack.jpg
收藏
送赞
分享

评分

参与人数 1金钱 +10 仪表币 +50 收起 理由
43545 + 10 + 50 赞一个!

查看全部评分总评分 : 金钱 +10 仪表币 +50

发表回复

评论列表(20)

kyhwhb 数字大神J 2019-6-14 04:16:48
蓝牙数据传输好改吗?
2019-6-14 04:16:48 回复
人艰不拆 数字王者I 2019-6-14 08:28:15
哈哈,不错,
2019-6-14 08:28:15 回复
wgh1027 数字大神J 2019-6-14 08:30:40
最好发点众仪表能改的。
2019-6-14 08:30:40 回复
zwillhill 楼主     数字探长D 2019-6-14 08:42:49
wgh1027 发表于 2019-6-14 08:30
最好发点众仪表能改的。

发过一个众仪vc17b改数据传输
2019-6-14 08:42:49 回复
chen131578 数字精灵G 2019-6-14 08:48:47
和MESTEK看起来一样
2019-6-14 08:48:47 回复
wgh1027 数字大神J 2019-6-14 08:56:41
zwillhill 发表于 2019-6-14 08:42
发过一个众仪vc17b改数据传输

可惜我没有这个婊子。
2019-6-14 08:56:41 回复
zwillhill 楼主     数字探长D 2019-6-14 09:00:13
本帖最后由 zwillhill 于 2019-6-14 09:07 编辑
wgh1027 发表于 2019-6-14 08:56
可惜我没有这个婊子。

我试了zt219,eeprom里开启数据功能后似乎无效,长按rel键蜂鸣器不响。目前找到能改的有vc921卡片表(胜利和众仪都有这个型号),众仪vc17b+,以及几个不知名品牌的。



2019-6-14 09:00:13 回复
zwillhill 楼主     数字探长D 2019-6-14 09:07:53
巍巍兴安 发表于 2019-6-14 04:16
蓝牙数据传输好改吗?

主楼更新了蓝牙的电路图
2019-6-14 09:07:53 回复
wgh1027 数字大神J 2019-6-14 10:20:44
zwillhill 发表于 2019-6-14 09:00
我试了zt219,eeprom里开启数据功能后似乎无效,长按rel键蜂鸣器不响。目前找到能改的有vc921卡片表(胜利 ...

219我也试过,确实如你所说。
2019-6-14 10:20:44 回复
zwillhill 楼主     数字探长D 2019-6-14 11:17:23
wgh1027 发表于 2019-6-14 10:20
219我也试过,确实如你所说。

dtm0660芯片手册里有一句:按任何按键或转动功能开关时,如果该功能按键有效,蜂鸣器会发“Beep”一声(约0.25秒)。

长按rel不响,猜测软件方面没做进去,没有对应功能。zt219屏幕有方波输出图标,不知能否改造出来。 DSC_7506.jpg
2019-6-14 11:17:23 回复
wgh1027 数字大神J 2019-6-14 12:08:50
zwillhill 发表于 2019-6-14 11:17
dtm0660芯片手册里有一句:按任何按键或转动功能开关时,如果该功能按键有效,蜂鸣器会发“Beep”一声(约 ...

219有方波输出图标,我还没留意呢,有空找个时间试试。M1表方波输出居然没有图标。
2019-6-14 12:08:50 回复
zwillhill 楼主     数字探长D 2019-6-14 13:07:41
wgh1027 发表于 2019-6-14 12:08
219有方波输出图标,我还没留意呢,有空找个时间试试。M1表方波输出居然没有图标。
...

感觉有点难度,期待好消息
2019-6-14 13:07:41 回复
apple5050 数字探长D 2019-6-14 13:20:47
zwillhill 发表于 2019-6-14 09:00
我试了zt219,eeprom里开启数据功能后似乎无效,长按rel键蜂鸣器不响。目前找到能改的有vc921卡片表(胜利 ...

众仪ztc2不知道能不能改,看电路结构和这个差不多。
2019-6-14 13:20:47 回复
zwillhill 楼主     数字探长D 2019-6-14 13:23:30
本帖最后由 zwillhill 于 2019-6-14 13:27 编辑
apple5050 发表于 2019-6-14 13:20
众仪ztc2不知道能不能改,看电路结构和这个差不多。

搜不到这个型号,啥样的?   zt-c2,没找到拆机贴
2019-6-14 13:23:30 回复
apple5050 数字探长D 2019-6-14 17:13:14
本帖最后由 apple5050 于 2019-6-14 17:14 编辑
zwillhill 发表于 2019-6-14 13:23
搜不到这个型号,啥样的?   zt-c2,没找到拆机贴
ZT-c2
C:\Users\pc\Desktop\IMG_1872.PNG就是这个样子。
以下程序自动插入未在内容中添加的图片或附件
IMG_1872.PNG
2019-6-14 17:13:14 回复
zwillhill 楼主     数字探长D 2019-6-14 17:43:39
apple5050 发表于 2019-6-14 17:13
ZT-c2
就是这个样子。

没有8m晶振,不确定方案一样
2019-6-14 17:43:39 回复
wgh1027 数字大神J 2019-6-15 09:47:41
zwillhill 发表于 2019-6-14 13:07
感觉有点难度,期待好消息

试过了,没结果。
2019-6-15 09:47:41 回复
zwillhill 楼主     数字探长D 2019-6-15 11:09:49
本帖最后由 zwillhill 于 2019-6-15 11:15 编辑
wgh1027 发表于 2019-6-15 09:47
试过了,没结果。

你估计是没有硬件电路还是软件方面没写?EEPROM功能代码应该是16,不知是否有兼容档位,没找到有方波型号的电路图
2019-6-15 11:09:49 回复
wgh1027 数字大神J 2019-6-15 12:36:16
zwillhill 发表于 2019-6-15 11:09
你估计是没有硬件电路还是软件方面没写?EEPROM功能代码应该是16,不知是否有兼容档位,没找到有方波型号 ...

16试过了不行,17~1F都试过也不行,不能点亮方波图标。
2019-6-15 12:36:16 回复
12下一页