废铝板条,化妆品瓶盖,玻璃水瓶子 DIY一个小台灯。

发表于:2019-10-15 19:54:12 8213
电子产品
行为类别: 改装_制作
产品类别: 台灯_灯相关
电子品牌: DIY自制
电子产品关键字: 小台灯

登录后可查看大图

您需要 登录 才可以下载或查看,没有账号?立即注册

x
国庆节在家闲着无聊。下午孩子睡觉了,我就跑车库瞎折腾。实在没啥可玩的东西了,偶然见看见车库墙角一堆铝板条,有宽的,有窄的,能干点啥呢?
其实最初把这堆铝板条弄回来主要就是想做LED灯散热用的。好吧,那就做个灯?
琢磨了半天,化繁为简,做个最简洁的吧!
成品图,够简单吧?
20191007_155146.jpg

20191007_155152.jpg
点亮后的效果。
20191007_155201.jpg
下面开始DIY过程。
先是找了一条0.8cm宽的铝板条。厚度大约2.5mm。
20191005_200117.jpg
然后找了块超薄覆铜板,裁下来0.5cm宽一条,用来焊LED。
20191005_203911.jpg
0.5W的2835LED,色温5000K。想找4000K左右的暖白,结果不知放哪去了,没找到。
20191005_203918.jpg
LED全部并联,所以中间覆铜直接挑开一条就好。
20191005_204059.jpg
用导热硅胶把覆铜板粘在铝条上,然后用夹子固定。
让覆铜板紧紧贴在铝条上。
20191005_204818.jpg
等胶干了以后,把覆铜板四周挤出来的胶清理掉。
20191006_103156.jpg
覆铜板上锡。
20191006_105206.jpg
开始焊接LED。没计划过要焊多少个上去,就按照覆铜板的长度焊。
一共焊了11个。
20191006_111750.jpg
LED焊完了,该琢磨导线的问题了。
如果用普通导线的话,固定是个问题,而且突出来的导线也不好看。
后来想想有一根FPC排线。单线还挺宽的。
20191006_111830.jpg
切开两条拿来当导线用。
20191006_112126.jpg
先把一头刮开,要焊接到灯板上的。
20191006_112343.jpg
然后用3M双面胶,裁成和排线一样的宽度。
20191006_112707.jpg
把排线直接粘在铝条上。基本是平的。不会像导线那样突出铝条来。完美!
20191006_113225.jpg
焊接好排线。
20191006_113417.jpg
通电试一下。
20191006_113706.jpg
灯的部分算是搞定了。然后该琢磨开关了。
本来想弄个小船型开关的,后来想想有点low。。。而且时间长了接触不良的话灯容易闪。
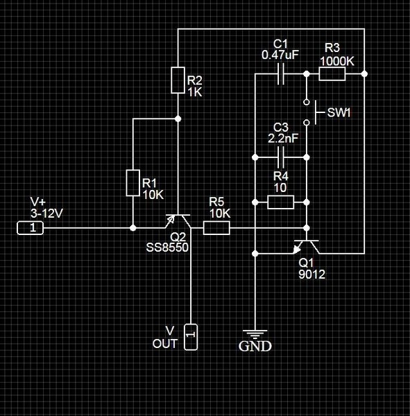
于是做了个单键双稳态开关。
1.jpg
先搭了个实验电路。
20191006_132817.jpg
测试了下,效果还不错。长按也不会震荡。
20191006_132824.jpg
待机状态电流相当小。串上电流表测试,只是在0.0X uA。
20191006_133020.jpg
导通状态下电路自身消耗不到2mA,还是很理想的。
20191006_133034.jpg
本来想做个电路板来着,后来想想太费时间了,索性直接把4056也放在这小洞洞板上了。
4056是翻过来焊的。肚皮朝上,一会再焊个铜皮上去当散热。
20191006_222519.jpg
开关电路,充电电路都搞好了,该琢磨灯头罩了。不能就这么裸奔啊,刺眼不说还难看。
用显示器背光板里的均光片来做?有点太薄了,容易坏。
想了半天没想好用啥做这个灯罩。后来发现车库里的玻璃水瓶子,半透明磨砂的瓶子不是正好?
20191006_143223.jpg
赶紧把剩下的玻璃水都倒进车里,然后裁了一掉下来。
20191006_144428.jpg
试了一下,效果还不错。
用热风枪吹软了,然后在后面焊接排线的地方弯一点,盖住排线焊点。
20191006_145151.jpg
先把这个塑料片用705粘在LED上。
四周的缝隙用导热硅胶填满。
20191006_150126.jpg
等胶水完全干透了以后,用小刀把边上的胶和塑料片一起休整齐。
20191006_211747.jpg

收藏
送赞
分享

评分

参与人数 2金钱 +30 仪表币 +20 收起 理由
糊涂周 + 20
wgsd + 30 赞一个!

查看全部评分总评分 : 金钱 +30 仪表币 +20

发表回复

评论列表(23)

snowrose2000 楼主     数字精灵G 2019-10-15 19:54:58
本帖最后由 snowrose2000 于 2019-10-15 20:00 编辑

好了现在就剩下底座的问题了。最开始想用板材粘个盒子做底座,想想未必有点太难看了。
然后我就想起我那一堆化妆品瓶子来了。
20191007_122740.jpg
就看这个盖子好看,亮亮的,妥了,就它了!
20191007_122748.jpg
盖子不大,而且深度也有限。能不能装下个锂电池,就得看电池库存了。
20191007_122829.jpg
翻了翻还真找到一个。以前的卡西欧数码相机的电池。容量1200mah。
20191007_122837.jpg
勉强能放到这个盖子里面!要是再大一点都装不下啊!绝配!
20191007_122846.jpg
盖子有了,做个底盖吧。
20191007_122921.jpg
ABS板裁成圆形。
20191007_124535.jpg
然后盖子上开孔。这两个孔,圆形那个是充电指示灯的。
扁的那个是插铝条的。
20191007_133238.jpg
侧面开个micro usb口,用来充电。
20191007_141543.jpg
对应指示灯的位置再开个圆形的孔,装轻触开关。
20191007_141548.jpg
粘好开关,micro usb塞入电池和电路板。
那个小铜片就是用来给4056散热的。
20191007_141914.jpg
先把开关,micro usb,指示灯的线焊好。
20191007_144307.jpg
然后插入铝条。
20191007_144418.jpg
焊好LED排线。然后用结构胶在里面固定好铝条。
20191007_150759.jpg
底下的盖子本来想直接粘死。后来想想要是坏了就不好修了啊!
于是粘了3块雪弗板,用来装拧螺丝。
20191007_152303.jpg
底盖的料是黄色的,直接装上有点不好看了。
找了块铝箔胶带。
20191007_153511.jpg
裁好宽度给这塑料包个边。
20191007_153918.jpg
这样再盖好就不会显得那么难看了!
20191007_154128.jpg
废鼠标垫打下来8个圆形的垫。
20191007_154644.jpg
粘在底座上做防滑。
20191007_155001.jpg
基本完成了,就剩下给铝条掰弯了。
灯头位置掰了一个弯,底座位置掰了一个弯。
20191007_155011.jpg
站起来看看,还不错!
20191007_155146.jpg
充电中~~~
20191007_155342.jpg
铝条表面得处理一下,不然容易摸一手黑。。。
美纹纸把底座包好。
20191007_162040.jpg
灯罩也贴上。
20191007_162045.jpg
然后找来镀铬喷漆喷铝条两侧。
20191007_162222.jpg
喷完以后,铝条里面这排线就更加隐蔽了。
20191007_162714.jpg
成品图。是不是足够简单了?


20191007_155152.jpg

20191007_155201.jpg
以下程序自动插入未在内容中添加的图片或附件
20191007_155250.jpg
2019-10-15 19:54:58 回复
hc061218 数字王者I 2019-10-15 20:09:29
受我一拜!不拿来卖都可惜这手艺了!另外,你的61E为啥不是蓝色按键而是绿色的,也被你DIY了?
2019-10-15 20:09:29 回复
星星123 数字精灵G 2019-10-15 21:15:46
这个废品再利用干的漂亮,必须5分好评!
2019-10-15 21:15:46 回复
闻雨听风 数字王者I 2019-10-15 21:31:34
有这动手能力的女坛友少见啊,恐怕是坛中仅见吧。
2019-10-15 21:31:34 回复
lxd7343 数字梦想家E 2019-10-16 06:27:19
就我发现底座里面三块雪弗板,但是底盖螺丝拧了四个?
2019-10-16 06:27:19 回复
lxd7343 数字梦想家E 2019-10-16 06:29:33
另外一个,你这个只见单键开关电路,恒流咋实现的?直驱的话,led在电池满电状态下电流多少?
2019-10-16 06:29:33 回复
wgh1027 数字大神J 2019-10-16 06:56:55
表妹有两把刷子
2019-10-16 06:56:55 回复
chen131578 数字精灵G 2019-10-16 07:00:52
外观很上档次。
2019-10-16 07:00:52 回复
ff0000 数字梦想家E 2019-10-16 07:32:17
这个手工简直漂亮
2019-10-16 07:32:17 回复
wgsd 数字大神J 2019-10-16 08:07:15
一觉醒来发现灯“亮”了,预定一个,省内包邮。
2019-10-16 08:07:15 回复
snowrose2000 楼主     数字精灵G 2019-10-16 15:41:25
lxd7343 发表于 2019-10-16 06:27
就我发现底座里面三块雪弗板,但是底盖螺丝拧了四个?

粘铝板那地方有一坨胶,所以那地方也拧了一个。
2019-10-16 15:41:25 回复
snowrose2000 楼主     数字精灵G 2019-10-16 15:42:05
lxd7343 发表于 2019-10-16 06:29
另外一个,你这个只见单键开关电路,恒流咋实现的?直驱的话,led在电池满电状态下电流多少?
...

8550导通电阻就限流了。4.2V电流不到700ma
2019-10-16 15:42:05 回复
lxd7343 数字梦想家E 2019-10-16 16:49:49
snowrose2000 发表于 2019-10-16 15:42
8550导通电阻就限流了。4.2V电流不到700ma

你这是串表量的?如果是,那没有表的时候会大一些
2019-10-16 16:49:49 回复
snowrose2000 楼主     数字精灵G 2019-10-17 00:04:50
lxd7343 发表于 2019-10-16 16:49
你这是串表量的?如果是,那没有表的时候会大一些

可调电源。。。
2019-10-17 00:04:50 回复
jltzmy 数字精灵G 2019-10-17 01:02:32
手工确实漂亮
2019-10-17 01:02:32 回复
atz123 数字王者I 2019-10-19 21:21:46
漂亮!能放店里卖!
2019-10-19 21:21:46 回复
糊涂周 数字精灵G 2019-10-19 22:07:09
手工漂亮,图文并茂,讲解到位,学习了
2019-10-19 22:07:09 回复
光速飞行 数字大神J 2019-10-19 22:23:40
买一个哪些便宜的3元的,LED灯,一个灯炮,拆出来就够一盏台灯了。
2019-10-19 22:23:40 回复
zhaoxin 数字奇才B 2020-4-1 23:48:48
手艺高超,佩服,很受启发,
2020-4-1 23:48:48 回复
12下一页