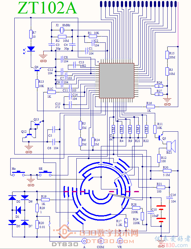
求ZT102A万用表PDF电路图

发表于:2025-10-17 10:10:48 万用表 578

登录后可查看大图

您需要 登录 才可以下载或查看,没有账号?立即注册

x
ZT102A的电流档不准了,求图纸,谢谢!等有空检查一下
收藏
送赞
分享

发表回复

评论列表(2)

闻雨听风 数字王者I 2025-10-17 13:39:49
这个本坛就有坛友自己绘制的啊!

sh1.png
2025-10-17 13:39:49 回复
ekommade 楼主     数字大师F 2025-10-17 14:18:50
闻雨听风 发表于 2025-10-17 13:39
这个本坛就有坛友自己绘制的啊!

感谢分享!
2025-10-17 14:18:50 回复