Multisim13仿真TL431电流基准

发表于:2018-11-29 17:06:31 5547
电子电路
技术类别: 电路仿真
关键字: Multisim13 TL431 电流基准

登录后可查看大图

您需要 登录 才可以下载或查看,没有账号?立即注册

x
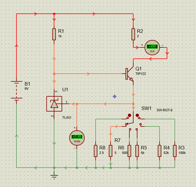
打算做一个多档的低价电流基准,用Multisim13仿真TL431后的结果,有了解这个电路的么,听说用场管会更好。
高手们记得来帮忙,准备做成套件。

TL431恒流源.rar (129.58 KB, 下载次数: 617)
TL431.png


收藏
送赞
分享

发表回复

评论列表(8)

光速飞行 数字大神J 2018-11-30 00:36:14
TL431,各节点、电压、电流。


QQ图片20181130003245.png
2018-11-30 00:36:14 回复
光速飞行 数字大神J 2018-11-30 10:38:45
本帖最后由 光速飞行 于 2018-11-30 13:33 编辑

这个用于测量500型万用表,各档电流档的中心电流图。
QQ图片20181130133008.png


2018-11-30 10:38:45 回复
43545 楼主     管理员 2018-11-30 13:32:54
光速飞行 发表于 2018-11-30 10:38
这个用于测量500型万用表,各档电流档的中心电流图。

我查了资料,有一说那个T1换成场管更好,但还有一说换成场管,会工作不了。
我周六日,按你这电路搭一个真实环境。

2018-11-30 13:32:54 回复
光速飞行 数字大神J 2018-11-30 13:35:55
43545 发表于 2018-11-30 13:32
我查了资料,有一说那个T1换成场管更好,但还有一说换成场管,会工作不了。
我周六日,按你这电路搭一个真 ...

搭个电路试试就知道,我就是找容易找到的管子。
2018-11-30 13:35:55 回复
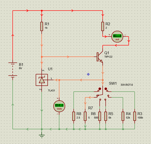
光速飞行 数字大神J 2018-12-1 00:42:06
本帖最后由 光速飞行 于 2018-12-1 10:53 编辑

达林顿管TIP122仿真图
QQ图片20181201003724.png

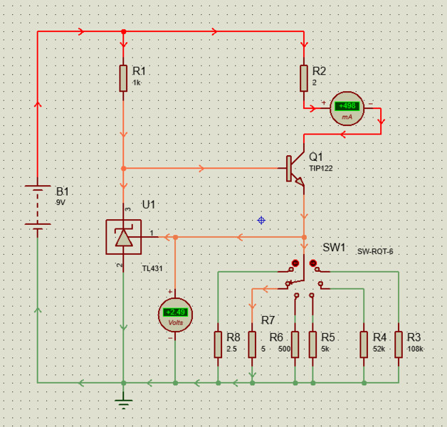
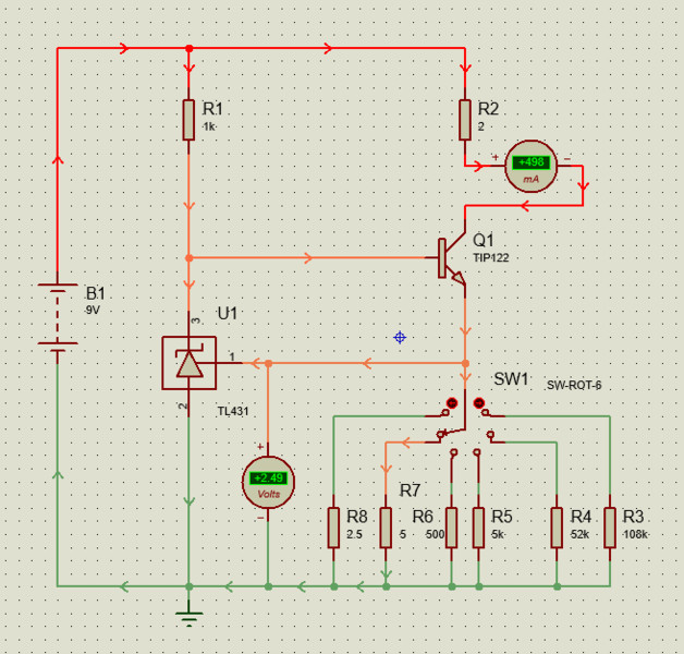
1A档,500mA档
500mA.png


2018-12-1 00:42:06 回复
光速飞行 数字大神J 2018-12-1 01:11:55
本帖最后由 光速飞行 于 2018-12-1 10:53 编辑

1A档,500mA档
500mA.png

2018-12-1 01:11:55 回复
43545 楼主     管理员 2018-12-1 05:21:05

辛苦了,这么晚还在仿真电路
2018-12-1 05:21:05 回复
光速飞行 数字大神J 2018-12-1 10:05:09
43545 发表于 2018-12-1 05:21
辛苦了,这么晚还在仿真电路

是习惯了,没事的,没到时间是睡不着的。
2018-12-1 10:05:09 回复