TL431_OP07_10N60 恒流源

发表于:2018-12-6 20:00:59 4909
标准件&校基准源
主题类别: 制作_改装
标准件类型:
仪表品牌: DIY自制
型号或关键字: TL431_OP07_10N60

登录后可查看大图

您需要 登录 才可以下载或查看,没有账号?立即注册

x
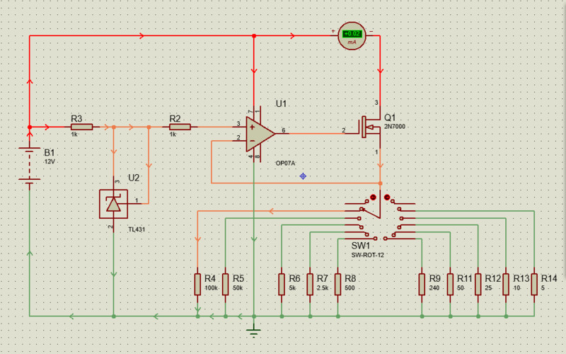
用TL431_OP07_10N60 做的恒流源,已经焊出来了,只做8档,25uA,50uA,500uA,1mA,5mA,10mA,50mA,100mA档,测试很准。


仿真图。输出管真实是用10N60场管
202.png

硬件图正面。
200.jpg

硬件图反面。
201.jpg

25uA电流
25uA.jpg

50uA电流
50uA.jpg

500uA电流
500uA.jpg


1mA电流
1mA.jpg

5mA电流
5mA.jpg

10mA电流
10mA.jpg

50mA电流
50mA.jpg

100mA电流
100mA.jpg





收藏
送赞
分享

发表回复

评论列表(15)

白不分 数字大师F 2018-12-7 07:49:59
装盒子哈。。。
2018-12-7 07:49:59 回复
光速飞行 楼主     数字大神J 2018-12-7 10:20:59

是,得找盒装。
2018-12-7 10:20:59 回复
人艰不拆 数字王者I 2018-12-10 22:05:18
哈哈,大电流漂不漂?
2018-12-10 22:05:18 回复
光速飞行 楼主     数字大神J 2018-12-11 00:12:59
人艰不拆 发表于 2018-12-10 22:05
哈哈,大电流漂不漂?

大电流没做,也不要小流这么准确,大电流有数控电源,所以没做。
2018-12-11 00:12:59 回复
chixian 数字探长D 2018-12-12 10:53:20
做的真不错!
2018-12-12 10:53:20 回复
光速飞行 楼主     数字大神J 2018-12-12 13:43:40

谢谢!谢谢!
2018-12-12 13:43:40 回复
chixian 数字探长D 2018-12-15 15:33:19
可以根据你这个面包板走线,做PCB了
2018-12-15 15:33:19 回复
光速飞行 楼主     数字大神J 2018-12-15 15:51:13
chixian 发表于 2018-12-15 15:33
可以根据你这个面包板走线,做PCB了

做成电路板,PCB板好啊,这样子就方便,美观好!
2018-12-15 15:51:13 回复
cd713 数字奇才B 2018-12-20 15:01:30
然后多介绍一下应用场景和用法,
2018-12-20 15:01:30 回复
14776725 数字奇才B 2018-12-29 12:28:55
简单,实用,有效。太好了正是我想要的。
2018-12-29 12:28:55 回复
光速飞行 楼主     数字大神J 2018-12-29 12:51:16
14776725 发表于 2018-12-29 12:28
简单,实用,有效。太好了正是我想要的。

这个源就是这样子
2018-12-29 12:51:16 回复
lxd7343 数字梦想家E 2019-2-5 22:51:08
不错,有时间也要仿制一个看看
2019-2-5 22:51:08 回复
光速飞行 楼主     数字大神J 2019-2-6 09:41:18
lxd7343 发表于 2019-2-5 22:51
不错,有时间也要仿制一个看看

是的不错,到现也没温飘,稳稳的。
2019-2-6 09:41:18 回复
乐在其中110 数字精灵G 2019-2-7 00:09:17
请教楼主;对选取R4-R14有什么要求?能说说嘛。先谢谢您了!
2019-2-7 00:09:17 回复
光速飞行 楼主     数字大神J 2019-2-7 01:08:41
本帖最后由 光速飞行 于 2019-2-7 01:10 编辑
乐在其中110 发表于 2019-2-7 00:09
请教楼主;对选取R4-R14有什么要求?能说说嘛。先谢谢您了!

这些电阻,全是金属膜电阻,精度是0.1%电阻,如果精度没要求用其它电阻也可以的,就是精度差和温飘大些。
2019-2-7 01:08:41 回复