LM317制作37V以上直流稳压电源

发表于:2019-1-21 19:51:11 2847
电子电路
技术类别: 电路仿真
关键字: LM317

登录后可查看大图

您需要 登录 才可以下载或查看,没有账号?立即注册

x
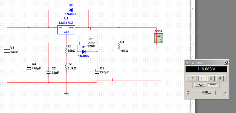
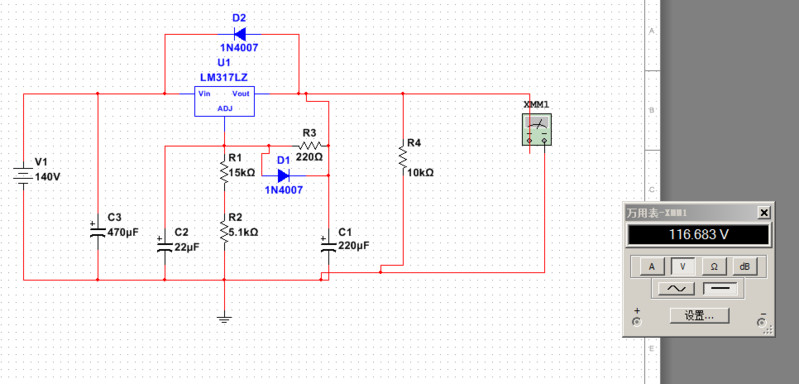
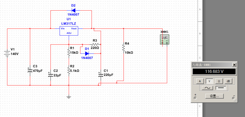
最近几天学习电源设计,无意中在网站上看到LM317制作100V直流稳压电源,真没想到LM317还能输出37V以上的高压电路,特意仿真了一下,还真是可以。

只要保证,输出端-输入端小于40V就是安全的。
不过,目前真实电路本人没去试,大家可以去试试。

LM317高压.png
LM317输出高压.rar (180.92 KB, 下载次数: 181)



收藏
送赞
分享

发表回复

评论列表(5)

fslichong 数字王者I 2019-1-22 06:23:48
这个电路几年前我也见过,但一直没实验过,我是想造一台恒流稳压可调的高压电源,大家都电路参照没得嘛
2019-1-22 06:23:48 回复
人艰不拆 数字王者I 2019-1-22 09:32:35
这个意义不大,我想很容易搞坏317吧,输出接个电容性负载就完蛋了
2019-1-22 09:32:35 回复
chen131578 数字精灵G 2019-1-22 10:27:15
如上所说,用起来担心。输出一短路317要承受140V的高压。
2019-1-22 10:27:15 回复
SG830 数字梦想家E 2019-1-22 11:34:27
要可靠的正常工作,必须设计有预降压保护电路。
2019-1-22 11:34:27 回复
chen131578 数字精灵G 2019-2-17 09:41:51
看电路就是317的标准应用。
安317参数及内部原理图看,Vi-Vo<40V是安全的。
如上坛友所想,317短路时虽有保护功能,但不知是否能承受住140V的电压。
2019-2-17 09:41:51 回复