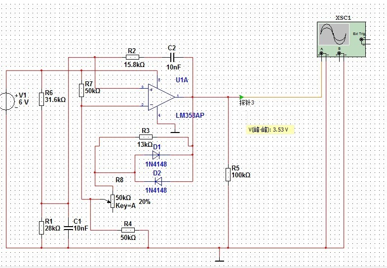
单电源文氏桥电路

发表于:2019-2-17 10:04:36 4125
电子电路
技术类别: 电路仿真
关键字: 单电源文氏桥

登录后可查看大图

您需要 登录 才可以下载或查看,没有账号?立即注册

x
文氏桥正弦波
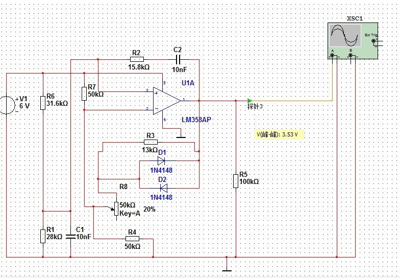
阿里旺旺图片20190217093843.jpg


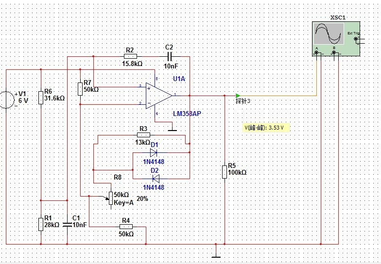
阿里旺旺图片20190217093937.jpg

失真状态
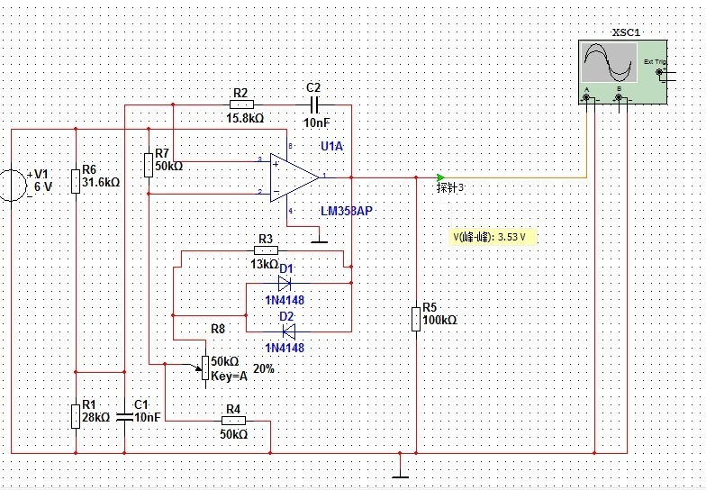
阿里旺旺图片20190217094000.jpg

实际电路
IMG_20120304_161619.jpg
收藏
送赞
分享

发表回复

评论列表(10)

chen131578 数字精灵G 2019-2-18 08:57:18
照葫芦画瓢,试了下。
2019-2-18 08:57:18 回复
人艰不拆 楼主     数字王者I 2019-2-18 09:11:44
chen131578 发表于 2019-2-18 08:57
照葫芦画瓢,试了下。

结果呢,哈哈哈
2019-2-18 09:11:44 回复
chen131578 数字精灵G 2019-2-18 09:25:27
分立件文氏电桥以前做过,没条件测试也不知成功与否
现在有仿真了,画着玩玩,方便快捷,重点许多仪器都有,看的明白。
2019-2-18 09:25:27 回复
upchome 数字精灵G 2019-2-23 22:46:02

这个电路有振幅的温漂问题。
2019-2-23 22:46:02 回复
人艰不拆 楼主     数字王者I 2019-2-24 09:42:05
upchome 发表于 2019-2-23 22:46
这个电路有振幅的温漂问题。

哈哈,你是仿真得到的结果吗
2019-2-24 09:42:05 回复
upchome 数字精灵G 2019-2-26 00:53:48
人艰不拆 发表于 2019-2-24 09:42
哈哈,你是仿真得到的结果吗

实做的结果。
2019-2-26 00:53:48 回复
人艰不拆 楼主     数字王者I 2019-2-26 08:05:39
upchome 发表于 2019-2-23 22:46
这个电路有振幅的温漂问题。

嗯,的确是不稳定
2019-2-26 08:05:39 回复
wgsd 数字大神J 2019-2-26 08:45:07

反馈回路要用温度敏感器件,如钨丝的小电珠等。
2019-2-26 08:45:07 回复
人艰不拆 楼主     数字王者I 2019-2-26 09:03:55
wgsd 发表于 2019-2-26 08:45
反馈回路要用温度敏感器件,如钨丝的小电珠等。

这么小的电流,这个温敏有用吗?一直怀疑
2019-2-26 09:03:55 回复
wgsd 数字大神J 2019-2-26 10:11:14
人艰不拆 发表于 2019-2-26 09:03
这么小的电流,这个温敏有用吗?一直怀疑

小点声,不要激动
过去调试功放时,曾做过几Hz到几十KHz的文氏振荡器的信号发生器,特别是在大幅度调整频率时,振幅不稳有波形削顶现象,后用一个19V,忘了几十毫安还是1百毫安的小电珠,才解决波形削顶问题。
因为频率变化或输出负载变化时,输出电压也在变化,导致输出不稳或削顶,小电珠的灯丝串在反馈电路中,当输出增大时,流过反馈电路的电流也增大,这样流过灯丝的电流也增大,致使灯丝电阻增大,放大倍数减小,输出幅度下降,输出趋于稳定。
2019-2-26 10:11:14 回复