万用表的保护电路实测

发表于:2019-9-1 16:51:00 9164
万用表
主题类别: 知识_经验
仪表品牌: 其它品牌
显示方式: 其它
型号或关键字:

登录后可查看大图

您需要 登录 才可以下载或查看,没有账号?立即注册

x
万用表的保护电路

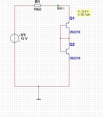
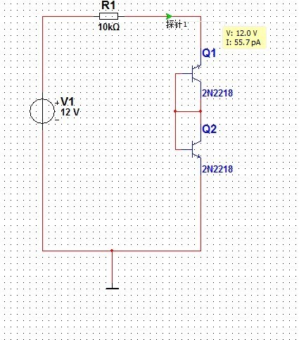
仿真一下,没效果,就是电压加到60v也是输出60v,一点用没有
看来仿真不起作用
阿里旺旺图片20190901092911.jpg

反正有的是三极管,找一小块边角料板做一个
IMG_20120129_082010.jpg

很小吧
IMG_20120129_082018.jpg

而且很简单,不过焊的有点连了,分割开
IMG_20120129_082027.jpg

串10K电阻,如第一图,接5-6v电压,电阻上分压为零,说明
保护没起作用
IMG_20120129_081701.jpg

再串2节锂电,电阻上有电压了,3v,电流大约0.3Ma
IMG_20120129_081804.jpg

那么保护板上的电压呢,是9.3v
IMG_20120129_081850.jpg

网上说一般这种电路的导通电压是6v左右,看来也不正确
实际可能有变动,和所用的管子有一定关系,当然6v更好些

实际保护电路上的10k电阻部分是个热敏电阻,平常大约1K阻值,
当表的测量输入端上加有高电压时,这个双三极管的结构电路,相当于一个双向稳压管
导通,电流流过热敏电阻,比如你加了30v电压上去,那么热敏电阻上电压是20v
这时热敏电阻上的功率是0.4瓦,它会发热,使自身电阻加大,就限制了流过双三极管的电流
是双三极管不会被烧毁,从而保证测量芯片的输入电压不会太高,而导致击穿!
当然要是过高的输入电压加上的话,热敏电阻因为需要一定的反映时间,不可能瞬间就呈现高阻
状态,也可能烧毁双三极管,进而挂掉测量芯片,所有的保险都是有范围的嘛!
这是我的理解,各位专家继续
收藏
送赞
分享

发表回复

评论列表(20)

hc061218 数字王者I 2019-9-1 17:56:01
我都拿万用表试过了,不加保护电路 电阻档捅220烧一片!加了热敏电阻和保护三极管,怎么捅都没事!
2019-9-1 17:56:01 回复
hc061218 数字王者I 2019-9-1 17:58:20
正如你说的,热敏电阻和三极管需要时间,所以尽量不要学我用万用表做实验!捅五次不烧,不代表第六次不烧!
2019-9-1 17:58:20 回复
人艰不拆 楼主     数字王者I 2019-9-1 18:03:05
hc061218 发表于 2019-9-1 17:58
正如你说的,热敏电阻和三极管需要时间,所以尽量不要学我用万用表做实验!捅五次不烧,不代表第六次不烧! ...

哈哈哈,你是先驱
2019-9-1 18:03:05 回复
hc061218 数字王者I 2019-9-1 18:07:47
这是我做实验的830表大致的电路图,200R档捅220后果很严重,厂家预留了保护电路但没有安装,用一个100R电阻代替了热敏电阻,捅了220后,这个电阻以及上面那个100R分压电阻烧掉了,7106的内部基准电压部分也烧坏了! IMG_20190626_155832.jpg
2019-9-1 18:07:47 回复
hc061218 数字王者I 2019-9-1 18:11:39
人艰不拆 发表于 2019-9-1 18:03
哈哈哈,你是先驱

我特意10块钱买块表炸了!
2019-9-1 18:11:39 回复
hc061218 数字王者I 2019-9-1 18:30:27
保护电路是打算用在台表上的?
2019-9-1 18:30:27 回复
人艰不拆 楼主     数字王者I 2019-9-1 18:53:06
hc061218 发表于 2019-9-1 18:30
保护电路是打算用在台表上的?

哈哈,已经停工了
2019-9-1 18:53:06 回复
hc061218 数字王者I 2019-9-1 19:05:45
人艰不拆 发表于 2019-9-1 18:53
哈哈,已经停工了

停工? 这是要憋大招?
2019-9-1 19:05:45 回复
人艰不拆 楼主     数字王者I 2019-9-1 19:09:21
hc061218 发表于 2019-9-1 19:05
停工? 这是要憋大招?

哈哈,停憋了
2019-9-1 19:09:21 回复
wgh1027 数字大神J 2019-9-2 00:09:40
仿真软件太幼稚。
2019-9-2 00:09:40 回复
kyhwhb 数字大神J 2019-9-2 04:52:48
一块9205a预留了保护电路但没有安装,用个1k电阻代替了热敏电阻,误接220后已烧两次
2019-9-2 04:52:48 回复
人艰不拆 楼主     数字王者I 2019-9-2 07:32:03
巍巍兴安 发表于 2019-9-2 04:52
一块9205a预留了保护电路但没有安装,用个1k电阻代替了热敏电阻,误接220后已烧两次 ...

那应该不行吧
2019-9-2 07:32:03 回复
hc061218 数字王者I 2019-9-3 14:54:41
教材上6V电压可能是很早以前的数据了,我用可调电源,串联1K电阻,基本上三极管到了7V以上电压升高速度变慢,到了9V以上电压升高就很缓慢了,外部电压到了30V,也不过9V多点! 三极管用的J3(9013)
2019-9-3 14:54:41 回复
人艰不拆 楼主     数字王者I 2019-9-3 15:10:00
hc061218 发表于 2019-9-3 14:54
教材上6V电压可能是很早以前的数据了,我用可调电源,串联1K电阻,基本上三极管到了7V以上电压升高速度变慢 ...

哈哈,差不多,我这个也是9v多
2019-9-3 15:10:00 回复
wgh1027 数字大神J 2019-9-3 18:03:44
这个电压通常是7到9V的样子吧。
2019-9-3 18:03:44 回复
wgsd 数字大神J 2019-9-3 19:18:57
wgh1027 发表于 2019-9-3 18:03
这个电压通常是7到9V的样子吧。

这个电压通常是大于6V的样子吧
2019-9-3 19:18:57 回复
勇闯沙滩 数字大神J 2019-9-4 06:24:48
hc061218 发表于 2019-9-1 17:56
我都拿万用表试过了,不加保护电路 电阻档捅220烧一片!加了热敏电阻和保护三极管,怎么捅都没事!
...

这个看过了,有这么回事。
2019-9-4 06:24:48 回复
wgh1027 数字大神J 2019-9-4 07:19:02
这个电压通常是小于10V的样子吧
2019-9-4 07:19:02 回复
hugohehuan 数字奇才B 2019-9-16 21:45:03
仿真不行那是因为模型不对。
2019-9-16 21:45:03 回复
12下一页