分立件全互补OCL放大器

发表于:2019-5-11 12:40:17 3898
电子电路
技术类别: 电路仿真
关键字: OCL放大器

登录后可查看大图

您需要 登录 才可以下载或查看,没有账号?立即注册

x
这不,和分立件对上了。这个OCL电路形式,是根据印象画出的。元件及参数都是自己瞎选的。

去掉Q8、Q9、Q2相关部分,就是标准的OCL电路。


全互补OCL低频放大器.png



仿真电路见附件。
以下程序自动插入未在内容中添加的图片或附件

分立件全互补OCL放大器.rar

1.2 MB, 下载次数: 236

收藏
送赞
分享

发表回复

评论列表(11)

wgsd 数字大神J 2019-5-11 18:17:02
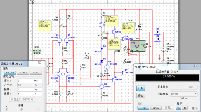
抢个头排,不错,推动管小了点,仿真波形失真太大,接上失真仪仿真一下看看。
2019-5-11 18:17:02 回复
人艰不拆 数字王者I 2019-5-11 18:29:27
太复杂,但是还没很好的效果
2019-5-11 18:29:27 回复
wgsd 数字大神J 2019-5-11 18:37:31
给你一张仿真图。
s1.jpg
2019-5-11 18:37:31 回复
chen131578 楼主     数字精灵G 2019-5-11 19:19:59
主要熟悉下软件。电路复杂效果一般。元器件在库里选常见的。
2019-5-11 19:19:59 回复
chen131578 楼主     数字精灵G 2019-5-11 19:24:09
wgsd 发表于 2019-5-11 18:37
给你一张仿真图。

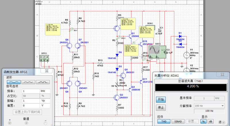
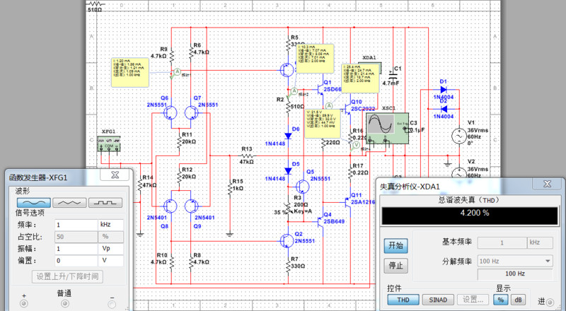
效果不错。谐波失真才0.001%。
2019-5-11 19:24:09 回复
chen131578 楼主     数字精灵G 2019-5-12 10:18:45
本帖最后由 chen131578 于 2019-5-12 10:24 编辑
wgsd 发表于 2019-5-11 18:37
给你一张仿真图。

今天比较了一下,如果负反馈也加深为10:1,信号为1KHz的正弦波,失真比较差别不大,也能达到0.001%的效果甚至看不到。
如果把你的反馈比例设为47:1,信号为50KHz三角波或正弦波,失真也是不小的。
光谱仪还用不好,不会比较。
反馈加大,谐波失真小了,但是动态失真大了。

以下程序自动插入未在内容中添加的图片或附件

分立件全互补OCL放大器 坛友设计.rar

777.06 KB, 下载次数: 217

2019-5-12 10:18:45 回复
chen131578 楼主     数字精灵G 2019-5-12 10:44:09
本帖最后由 chen131578 于 2019-5-12 10:48 编辑
wgsd 发表于 2019-5-11 18:17
抢个头排,不错,推动管小了点,仿真波形失真太大,接上失真仪仿真一下看看。

主库里知道的几个中功率对管没有,今天网上找了用户库,换成楼下用的对管了。信号同样用了1KHz的正弦波。

反馈47:1

反馈47:1
闭环增益47


开环.png
开环


反馈30:1

反馈30:1
闭环增益30


反馈20:1

反馈20:1
闭环增益20


反馈10:1

反馈10:1
闭环增益10



2019-5-12 10:44:09 回复
wgsd 数字大神J 2019-5-12 11:16:44
增益大小影响没那么大吧,刚改了47:1和50KHz,反应不感冒呀。
s1.jpg s2.jpg
2019-5-12 11:16:44 回复
chen131578 楼主     数字精灵G 2019-5-12 12:21:45
wgsd 发表于 2019-5-12 11:16
增益大小影响没那么大吧,刚改了47:1和50KHz,反应不感冒呀。

第二张图,失真仪的基准频率没改还是1KHz
2019-5-12 12:21:45 回复
wgsd 数字大神J 2019-5-12 12:56:07
chen131578 发表于 2019-5-12 12:21
第二张图,失真仪的基准频率没改还是1KHz

哈哈,看的很细了,一时忽略了,几年前玩音响时用过,现在不玩都忘了。补一张。
s3.jpg
2019-5-12 12:56:07 回复
chen131578 楼主     数字精灵G 2019-5-12 13:38:19
以前简单玩过Proteus6/8.

multisim应该是10/14前的哪个版本,下载下来安装上看了下,没学。
2019-5-12 13:38:19 回复