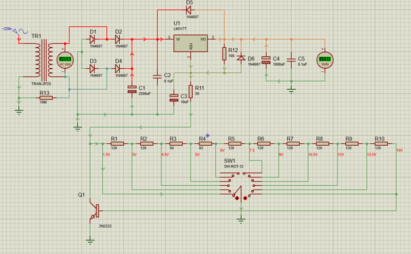
玩万用表的好电源317调压器

发表于:2019-7-8 21:09:53 4193
电子电路
技术类别: 电路仿真
关键字: 317调压器

登录后可查看大图

您需要 登录 才可以下载或查看,没有账号?立即注册

x
调节从1.5V~15V,有了它玩手持表,没有玩不开的电源了。
317分压电路.PNG
文件。
317调压.rar (19.61 KB, 下载次数: 273)











收藏
送赞
分享

发表回复

评论列表(16)

散淡021 数字大神J 2019-7-8 23:13:37
谢谢分享! 
2019-7-8 23:13:37 回复
光速飞行 楼主     数字大神J 2019-7-8 23:22:42

这个电源,用来修表,测量表电流等很有用。
2019-7-8 23:22:42 回复
勇闯沙滩 数字大神J 2019-7-9 07:04:54
没有用电位器调压,用10个电阻分压有什么好处?只是玩手持表专用吗?
2019-7-9 07:04:54 回复
aping365 数字大师F 2019-7-9 07:10:16
请问楼主,这是用什么软件画的?
2019-7-9 07:10:16 回复
人艰不拆 数字王者I 2019-7-9 08:26:55
实物呢,我们要打土豪
2019-7-9 08:26:55 回复
yangsen 数字大师F 2019-7-9 08:29:40
aping365 发表于 2019-7-9 07:10
请问楼主,这是用什么软件画的?

应该是proteus画的
2019-7-9 08:29:40 回复
SG830 数字梦想家E 2019-7-9 09:20:53
收藏了,谢谢分享。
2019-7-9 09:20:53 回复
chenbingwen 数字梦想家E 2019-7-9 09:52:11
已收藏!谢谢分享!!!
2019-7-9 09:52:11 回复
jtszwj 数字探长D 2019-7-9 12:55:22
谢谢分享
2019-7-9 12:55:22 回复
光速飞行 楼主     数字大神J 2019-7-9 13:20:07
本帖最后由 光速飞行 于 2019-7-9 13:25 编辑
勇闯沙滩 发表于 2019-7-9 07:04
没有用电位器调压,用10个电阻分压有什么好处?只是玩手持表专用吗?

不用电位器的好,就是怕电位器滑动,电压变高烧坏东西,固定电阻不会变去,电压稳稳的。1.5A电流以下的什么东西都可以用的。
2019-7-9 13:20:07 回复
光速飞行 楼主     数字大神J 2019-7-9 13:21:14
aping365 发表于 2019-7-9 07:10
请问楼主,这是用什么软件画的?

用的是 proteus,海神。
2019-7-9 13:21:14 回复
光速飞行 楼主     数字大神J 2019-7-9 13:21:50
yangsen 发表于 2019-7-9 08:29
应该是proteus画的

是的就是它画的
2019-7-9 13:21:50 回复
光速飞行 楼主     数字大神J 2019-7-9 13:22:49
人艰不拆 发表于 2019-7-9 08:26
实物呢,我们要打土豪

不难焊,要焊一下子,就焊好了。
2019-7-9 13:22:49 回复
atz123 数字王者I 2019-7-9 15:40:21
好东西!收藏
2019-7-9 15:40:21 回复
aping365 数字大师F 2019-7-11 07:32:47
光速飞行 发表于 2019-7-9 13:21
是的就是它画的

不会用,可惜了。
2019-7-11 07:32:47 回复
光速飞行 楼主     数字大神J 2019-7-11 12:07:33
aping365 发表于 2019-7-11 07:32
不会用,可惜了。

慢慢学就会,哪有一学就会的
2019-7-11 12:07:33 回复