登录
/
注册
首页
资讯
论坛
进入手机版
用户名
Email
自动登录
找回密码
密码
登录
立即注册
只需一步,快速开始
登录
注册
首页
DT830网首页
社区
DT830网社区首页
资讯
视频
DT830网首页
家电
电工电气
汽车电子
仪器仪表
商城
淘宝店
帮助
Help
发帖
勋章
设置
我的收藏
退出
全部
搜索
首页
830数字技术网
»
社区
›
技术讨论
›
电子电路
›
上次过零检测电路有些问题,再做一个
1
0
返回列表
上次过零检测电路有些问题,再做一个
[ 复制链接 ]
发表于:2019-7-21 10:04:59
1940
电子电路
技术类别:
电路设计
关键字:
过零检测
登录后可查看大图
您需要
登录
才可以下载或查看,没有账号?
立即注册
x
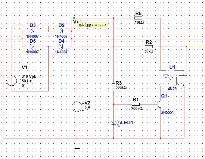
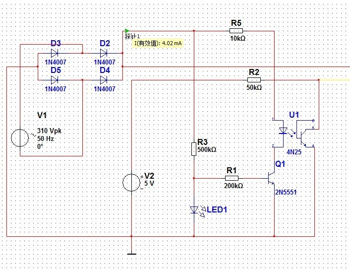
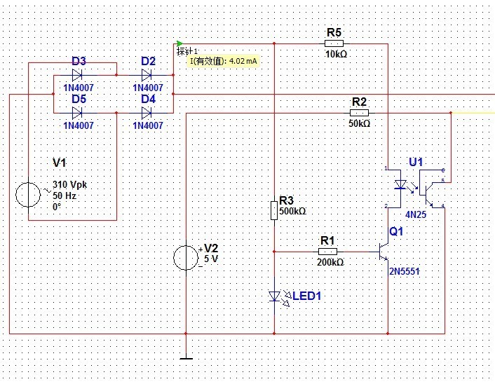
上次的过零检测,坛友说了,换个10k电阻也行,的确一样效果,就是功耗大一些
,不过我那个电路功耗也不少,之所以那样,主要为了电路简单,尽量不用复杂器件
那个电路功耗也2w,太大了,只能用个三极管了
这是本次电路,用了三极管,注意耐压
效果和上个差不多,功耗0.9瓦,还是有些大
换下参数,降到0.4瓦,哈哈,先这样吧
收藏
・
1
送赞
分享
回复
发表回复
高级模式
B
Color
Image
Link
Quote
Code
Smilies
登录
后才能评论
提交
本版积分规则
回帖后跳转到最后一页
评论列表
(2)
散淡021
数字大神
2019-7-21 10:17:54
谢谢分享!
楼主拿30个币, 我顶一次也有3个币
2019-7-21 10:17:54
回复
散淡021
数字大神
2019-7-21 10:18:53
这么刚顶没币?
大概有次数限制
2019-7-21 10:18:53
回复
浏览过的版块
拆机晒机
人艰不拆
数字大神
TA还没有介绍自己~
作者推荐
简单测试一下万用表电容档精度
三张图说明zt109的mv档两个量程内阻不同
用玩具示波器测电机转速
利利普OW18B万用表拆解与测试
众仪zt109的电流档似乎小电流不准确
DT930fg老表
国产老表王——gs-dt890c
开尔文夹子的夹持方式探讨
万用表的保护电路实测
示波器消除毛刺的一个方法
话题
胜利万用表资料补全计划—VICTOR VC890D篇之TM版
福禄克(Fluke)热像仪常见问答口袋书
Multisim 14.3(64bit)安装包
4
热成像的空间分辨率,检测距离如何计算?
5
众仪ZT-R02热成像万用表拆解!
6
福禄克:你一定要知道的红外热像仪使用必备知识点
返回版块
快来评论吧
0
1
0
搜索
搜索
本版
帖子
用户
ZT-X
300AB
ZT5566
众仪电测