登录
/
注册
首页
资讯
论坛
进入手机版
用户名
Email
自动登录
找回密码
密码
登录
立即注册
只需一步,快速开始
登录
注册
首页
DT830网首页
社区
DT830网社区首页
资讯
视频
DT830网首页
家电
电工电气
汽车电子
仪器仪表
商城
淘宝店
帮助
Help
发帖
勋章
设置
我的收藏
退出
全部
搜索
首页
830数字技术网
»
社区
›
技术讨论
›
电子电路
›
仿真一个uln2003
0
0
返回列表
仿真一个uln2003
[ 复制链接 ]
发表于:2019-8-10 09:25:39
2057
电子电路
技术类别:
电路仿真
关键字:
uln2003
登录后可查看大图
您需要
登录
才可以下载或查看,没有账号?
立即注册
x
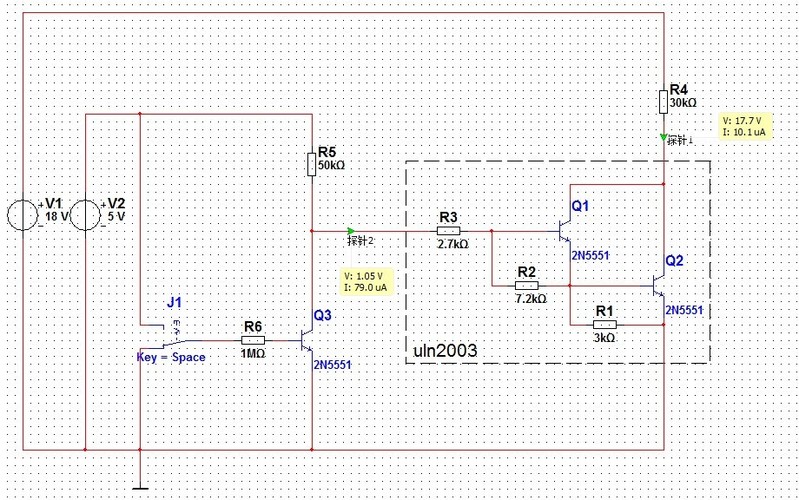
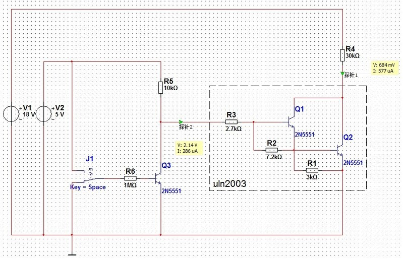
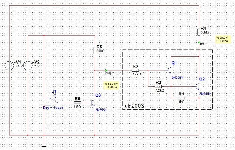
仿真软件里的uln2003好像不能用,真不知是怎么搞的
只好自己仿真一个
虚线框里就是,它不是简单的达灵顿,还有电阻的外面是驱动电路,这次可以驱动了
输入高电平,2003导通
输入低电平,2003截至
但是,驱动电路需要一定的驱动能力,
太大的集电极电阻是不能驱动的,因为它不是我们自己做的那种达灵顿连接
有电阻分压,需要的驱动电流较大
50k的集电极电阻驱动就不能驱动它
常见的ttl或者coms门驱动它是没问题的
收藏
送赞
分享
回复
发表回复
高级模式
B
Color
Image
Link
Quote
Code
Smilies
登录
后才能评论
提交
本版积分规则
回帖后跳转到最后一页
人艰不拆
数字王者
TA还没有介绍自己~
作者推荐
简单测试一下万用表电容档精度
三张图说明zt109的mv档两个量程内阻不同
用玩具示波器测电机转速
利利普OW18B万用表拆解与测试
众仪zt109的电流档似乎小电流不准确
DT930fg老表
国产老表王——gs-dt890c
开尔文夹子的夹持方式探讨
万用表的保护电路实测
示波器消除毛刺的一个方法
话题
胜利万用表资料补全计划—VICTOR VC890D篇之TM版
福禄克(Fluke)热像仪常见问答口袋书
Multisim 14.3(64bit)安装包
4
热成像的空间分辨率,检测距离如何计算?
5
众仪ZT-R02热成像万用表拆解!
6
福禄克:你一定要知道的红外热像仪使用必备知识点
返回版块
快来评论吧
0
0
0
搜索
搜索
本版
帖子
用户
ZT-X
300AB
ZT5566
众仪电测