一个高频放大电路的仿真

发表于:2019-8-31 09:10:15 1913
电子电路
技术类别: 电路仿真
关键字: 高频放大电路

登录后可查看大图

您需要 登录 才可以下载或查看,没有账号?立即注册

x

就是这个频率显示小玩意的电路

网上一个坛友的图片
76_875705_eee8148e5408872.png

做的仿真
阿里旺旺图片20190828211911.jpg

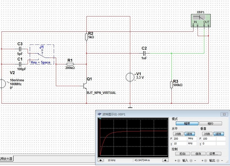
按照坛友的参数连接,看看不同频率下的增益
阿里旺旺图片20190828212020.jpg

10Mhz输入时的放大倍数37倍
阿里旺旺图片20190828212047.jpg

1Mhz输入时放大倍数,估计是5倍吧
阿里旺旺图片20190828212109.jpg

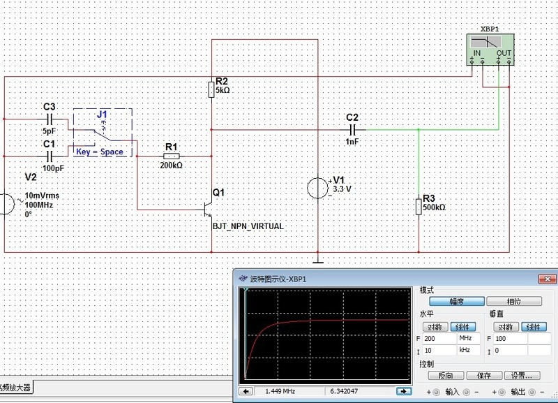
输入电容加大到100p,这是的增益曲线,比较平直了
1Mhz输入时的放大倍数应该有50吧
阿里旺旺图片20190828211923.jpg

10Mhz时,放大倍数67,
阿里旺旺图片20190828211957.jpg


看来原图的输入电容有点小了,影响放大倍数和增益的平直度

收藏
送赞
分享

发表回复

评论列表(3)

勇闯沙滩 数字大神J 2019-8-31 11:59:21
谢谢分享。根据坛友的图片做了仿真。
2019-8-31 11:59:21 回复
kyhwhb 数字大神J 2019-8-31 12:23:37
高频放大电路,频率显示电路,谢谢分享!
2019-8-31 12:23:37 回复
人艰不拆 楼主     数字王者I 2019-8-31 15:49:33
勇闯沙滩 发表于 2019-8-31 11:59
谢谢分享。根据坛友的图片做了仿真。

稍微改动一下
2019-8-31 15:49:33 回复