表头式电导计的仿真电路图及原理说明

发表于:2019-9-28 10:54:50 1926
仪器仪表 - 其它仪表
主题类别: 资料_电路图
仪表类型: 其它
仪表品牌: 其它品牌
型号或关键字: 电导仪

登录后可查看大图

您需要 登录 才可以下载或查看,没有账号?立即注册

x
表头式电导计的仿真电路图
有坛友问了,怎么实现电阻取倒数的呢?哈哈,现在就来解答。
前面做了实验了,缺点是低电阻测量时误差较大,为什么呢?
接着往下看就明白了

这里用的是表头的自身提供的基准电路,因为简单啊,缺点是精度一般
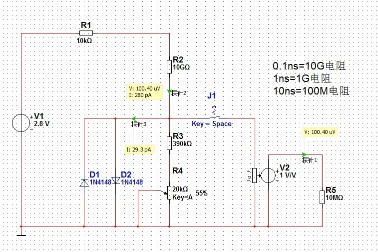
它提供2.8v的基准电压,R1和两个二极管是保护电路,防止误接高压,损坏表头
比如测1G的电阻,调整电位器使表头显示1.0mv,这里表头的档位是200.0mv的
把小数点固定在十位的位置,即显示1.0,但是这里的单位是ns,就是1.0ns
=1G欧姆
阿里旺旺图片20190928100600.jpg

再看10G欧姆,表头读数为0.1,即0.1ns,就是10G欧姆了
这里误差小于0.1%
阿里旺旺图片20190928100648.jpg

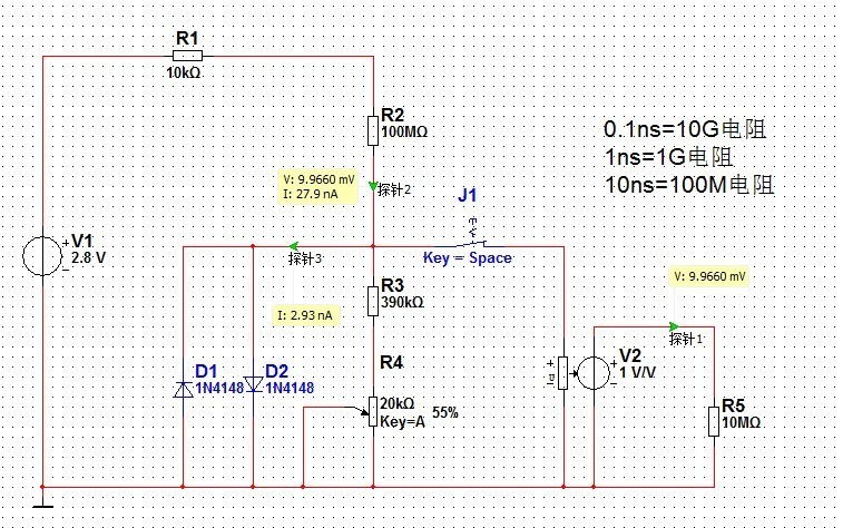
再看100M欧姆,表头读数为10.0,即10.0ns,就是100M欧姆了
这里误差就差不多0.4%
阿里旺旺图片20190928100716.jpg

再看10M欧姆,表头读数为90.0,即90.0ns,就是11M欧姆了
这里误差就差不多10%了,哈哈,所以被测电阻阻值越小,误差就越大

阿里旺旺图片20190928100733.jpg

简化公式,未计入采样电阻
R=V/I,R 为被测电阻阻值,V 为基准电压,常数,I 为流过被测电阻及采样电阻的电流,变量
V1=I*r,v1 为表头读数,r 为采样电阻阻值,常量
S=1/R,S为被测电阻的电导
又上述两个公式得到
v1=V*r/R,也就是v1=V*r*S,里面V*r是个常量,可见v1与S是固定的比例关系
V1即表示被测电阻的电导值,这样就得到了倒数关系

收藏
送赞
分享

发表回复

评论列表(4)

wgh1027 数字大神J 2019-9-28 13:59:22
颠倒黑白
2019-9-28 13:59:22 回复
chen131578 数字精灵G 2019-9-28 14:26:10
楼主牛掰
2019-9-28 14:26:10 回复
喜欢就好 数字巨人H 2020-9-24 08:36:45
楼主是玩仪表高手!
2020-9-24 08:36:45 回复

评分

参与人数 1仪表币 +20 收起 理由
人艰不拆 + 20

查看全部评分总评分 : 仪表币 +20

人艰不拆 楼主     数字王者I 2020-9-24 09:06:17
喜欢就好 发表于 2020-9-24 08:36
楼主是玩仪表高手!

不知为什么加不了好友
2020-9-24 09:06:17 回复