登录
/
注册
首页
资讯
论坛
进入手机版
用户名
Email
自动登录
找回密码
密码
登录
立即注册
只需一步,快速开始
登录
注册
首页
DT830网首页
社区
DT830网社区首页
资讯
视频
DT830网首页
家电
电工电气
汽车电子
仪器仪表
商城
淘宝店
帮助
Help
发帖
勋章
设置
我的收藏
退出
全部
搜索
首页
830数字技术网
»
社区
›
技术讨论
›
电子电路
›
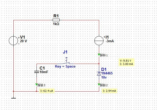
9v叠层电池简易充电电路仿真
0
0
返回列表
9v叠层电池简易充电电路仿真
[ 复制链接 ]
发表于:2019-10-6 10:36:17
2441
电子电路
技术类别:
电路仿真
关键字:
电池简易充电电路
登录后可查看大图
您需要
登录
才可以下载或查看,没有账号?
立即注册
x
电路仿真
很简单吧
大家自己看,不明白的可以提问
收藏
送赞
分享
回复
发表回复
高级模式
B
Color
Image
Link
Quote
Code
Smilies
登录
后才能评论
提交
本版积分规则
回帖后跳转到最后一页
评论列表
(11)
fslichong
数字王者
2019-10-7 06:22:05
来自手机
看了看,确实没看懂
2019-10-7 06:22:05
回复
lxd7343
数字梦想家
2019-10-7 07:14:50
来自手机
同楼上,我也看不懂。怎么实现的恒流,那个开关分路的作用是啥完全不懂
2019-10-7 07:14:50
回复
wgh1027
数字大神
2019-10-7 09:09:08
来自手机
就是个简单的稳压电路吧
2019-10-7 09:09:08
回复
chen131578
数字精灵
2019-10-7 21:49:03
来自手机
大电容模拟电池?你
2019-10-7 21:49:03
回复
woaixeu359
数字奇才
2023-1-14 10:03:54
谢谢分享
2023-1-14 10:03:54
回复
atz123
数字王者
2023-1-14 20:26:35
谢谢分享
2023-1-14 20:26:35
回复
wgh1027
数字大神
2023-1-22 20:47:56
来自手机
谢谢分享
2023-1-22 20:47:56
回复
hymyfzgs
数字大师
2023-1-22 21:12:04
谢谢楼主分享
2023-1-22 21:12:04
回复
zhangwj98
数字精灵
2023-1-22 21:42:55
谢谢分享。
2023-1-22 21:42:55
回复
wgh1027
数字大神
2023-5-6 23:20:52
来自手机
还是看不懂
2023-5-6 23:20:52
回复
LhUpBJT
数字小子
2023-8-16 01:38:00
这是个简单的稳压器电路,但意不在稳压。缺电的电池卡进去,吃3mA恒流,充满了,那3mA就是稳压管扛的,再充下去,流进电池的电流小于3mA,恒流元的阻值跌至0Ω,没法恒流了,就由电阻限流。
2023-8-16 01:38:00
回复
浏览过的版块
资料与工具
拆机晒机
电子产品
万用表 钳表 兆欧表
大众空间
标准件 基准源
人艰不拆
数字小子
TA还没有介绍自己~
作者推荐
简单测试一下万用表电容档精度
三张图说明zt109的mv档两个量程内阻不同
用玩具示波器测电机转速
利利普OW18B万用表拆解与测试
众仪zt109的电流档似乎小电流不准确
DT930fg老表
万用表的保护电路实测
开尔文夹子的夹持方式探讨
国产老表王——gs-dt890c
示波器消除毛刺的一个方法
话题
胜利万用表资料补全计划—VICTOR VC890D篇之第五代
钳形电流表改造成毫安表,能分辨微安级交流小电流,电工串小电容
两块怀旧表
4
快来薅羊毛,唯样商城近期搞活动。
5
捷配首单
6
胜利万用表资料补全计划—VICTOR VC890D篇之第四代
返回版块
快来评论吧
0
0
0
搜索
搜索
本版
帖子
用户
ZT-X
300AB
ZT5566
众仪电测