众仪ZT102A万用表关机档位表笔插孔之间电阻几乎为零

发表于:2019-10-18 18:21:17 12064
万用表
主题类别: 评测(详细)
仪表品牌: 众仪(ZOYI)
显示方式: 6000字
型号或关键字: ZT102A

登录后可查看大图

您需要 登录 才可以下载或查看,没有账号?立即注册

x
102A万用表的插孔输入电阻在拔盘关机档位时只有一点几欧,不明白设计者这样做的用意如何,我认为这存在安全隐患。

IMG_20191018_180635.jpg

收藏
送赞
分享

发表回复

评论列表(30)

kyhwhb 数字大神J 2019-10-18 19:05:30
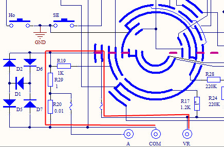
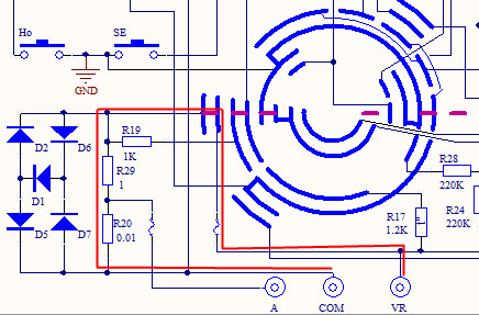
从wgsd大师绘制的电路图上看也是这样的----请看图中红线的路径:
sh1.png
2019-10-18 19:05:30 回复
kyhwhb 数字大神J 2019-10-18 19:15:41
如果在拔盘关机档位时误测电压----则保险管F1可能烧掉而已。
2019-10-18 19:15:41 回复
散淡021 数字大神J 2019-10-18 21:25:49
谢谢分享!

使用时看来要留意
2019-10-18 21:25:49 回复
星星123 数字精灵G 2019-10-18 21:29:19
这的确是一个比较大的安全隐患,或者说是设计缺陷,应该改进
2019-10-18 21:29:19 回复
5free 数字大师F 2019-10-18 21:56:00
设计者的意图是什么?
2019-10-18 21:56:00 回复
wgsd 数字大神J 2019-10-18 22:51:58
本帖最后由 wgsd 于 2019-10-18 22:55 编辑

不开机就去测220V电源,是什么毛病 给保险丝充电
独轮车不通电,站上去不倒吗。
2019-10-18 22:51:58 回复
fslichong 数字王者I 2019-10-18 23:24:14
我也认为这是设计缺陷,需要更改
2019-10-18 23:24:14 回复
kyhwhb 数字大神J 2019-10-19 06:35:18
wgsd 发表于 2019-10-18 22:51
不开机就去测220V电源,是什么毛病 给保险丝充电
独轮车不通电,站上去不倒吗。 ...

不让测220V电源,那就测12V电瓶吧
2019-10-19 06:35:18 回复
chen131578 数字精灵G 2019-10-19 06:46:10
想的什么时候跑图,有款老万用表也是这种设计,(胜利Vc97?)应该是为了防止感应电压过高损坏输入端口的目的吧。。
2019-10-19 06:46:10 回复
wgh1027 楼主     数字大神J 2019-10-19 07:05:09
wgsd 发表于 2019-10-18 22:51
不开机就去测220V电源,是什么毛病 给保险丝充电
独轮车不通电,站上去不倒吗。 ...

难道要开车后才上车?
2019-10-19 07:05:09 回复
wgh1027 楼主     数字大神J 2019-10-19 07:14:32
chen131578 发表于 2019-10-19 06:46
想的什么时候跑图,有款老万用表也是这种设计,(胜利Vc97?)应该是为了防止感应电压过高损坏输入端口的目 ...

端口到芯片本来就有隔离电阻同时还有稳压管保护,犯得着用这个办法防静电吗。

2019-10-19 07:14:32 回复
散淡021 数字大神J 2019-10-19 07:15:27
刀位关机后
里面电路供电全部对地短路
2019-10-19 07:15:27 回复
hc061218 数字王者I 2019-10-19 07:58:46
把转盘铜箔多余的都割了吧
2019-10-19 07:58:46 回复
表述 数字精灵G 2019-10-19 08:12:27
坛友说的对,这点应该改进。
2019-10-19 08:12:27 回复
wgsd 数字大神J 2019-10-19 08:27:14
wgh1027 发表于 2019-10-19 07:05
难道要开车后才上车?

那叫推车再追车
2019-10-19 08:27:14 回复
wgh1027 楼主     数字大神J 2019-10-19 09:06:49
散淡021 发表于 2019-10-19 07:15
刀位关机后
里面电路供电全部对地短路

关机后供电回路短接可以理解,输入端口短路不可理喻。
2019-10-19 09:06:49 回复
人艰不拆 数字王者I 2019-10-19 09:07:20
呵呵,研究的深入
2019-10-19 09:07:20 回复
jltzmy 数字精灵G 2019-10-19 09:37:52
以前还真没注意这个现象
2019-10-19 09:37:52 回复
光速飞行 数字大神J 2019-10-19 09:47:15
本帖最后由 光速飞行 于 2019-10-19 09:54 编辑

可能是公版设计,就这样子,国内产芯片的公版表,台湾芯片的表没有这样子,一般都有十几M欧,就是发现费思表是开路的,福禄克289C也是十几兆欧。
2019-10-19 09:47:15 回复
12下一页