众仪ZT-5B蓝牙万用表使用手册

发表于:2020-6-24 19:36:13 3285
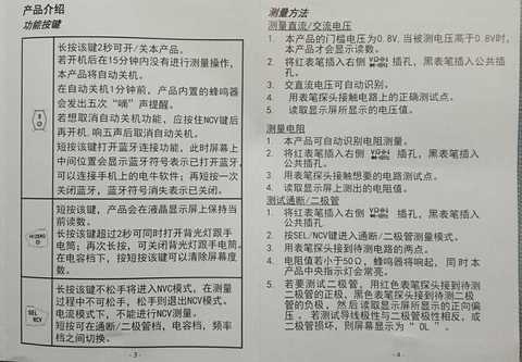
万用表
主题类别: 仪表周边
仪表品牌: 众仪(ZOYI)
显示方式: 6000字
型号或关键字: ZT-5B

登录后可查看大图

您需要 登录 才可以下载或查看,没有账号?立即注册

x
众仪ZT-5B蓝牙万用表使用手册

IMG_20200624_190746.jpg

IMG_20200624_190915.jpg

IMG_20200624_191104.jpg

IMG_20200624_191606.jpg

可惜整个说明书没有任何名称型号厂家等等信息,只给一张说明书你的话还真不知道是什么仪器的哦。
收藏
送赞
分享

发表回复

评论列表(7)

kyhwhb 数字大神J 2020-6-24 19:41:33
几个型号的通用说明书
2020-6-24 19:41:33 回复
wgh1027 楼主     数字大神J 2020-6-24 19:46:02
巍巍兴安 发表于 2020-6-24 19:41
几个型号的通用说明书

估计是有点山上的味道。
2020-6-24 19:46:02 回复
wgh1027 楼主     数字大神J 2020-6-24 19:50:22
wgh1027 发表于 2020-6-24 19:46
估计是有点山上的味道。

感觉是有点山上的味道。
2020-6-24 19:50:22 回复
人艰不拆 数字王者I 2020-6-24 19:55:35
感觉是有点山上的味道。
2020-6-24 19:55:35 回复
勇闯沙滩 数字大神J 2020-6-24 20:00:06
得说大多数的万用表都是这么简单的说明书。
2020-6-24 20:00:06 回复
月台故事 数字大师F 2020-6-24 20:34:34
感觉如何?
2020-6-24 20:34:34 回复
wgh1027 楼主     数字大神J 2020-6-24 20:44:23
勇闯沙滩 发表于 2020-6-24 20:00
得说大多数的万用表都是这么简单的说明书。

也得说一下这是什么东东的说明书吧。
2020-6-24 20:44:23 回复