跟风做个廉价版ad584,效果很不错

发表于:2021-3-15 14:21:38 3519
标准件&校基准源
主题类别: 校准_调试
标准件类型:
仪表品牌: DIY自制
型号或关键字: ad584

登录后可查看大图

您需要 登录 才可以下载或查看,没有账号?立即注册

x
跟风坛友买了2个ad584jn,z。2个包邮12元,利用手上的材料做了一个廉价版的ad584,卖家称拆机品,我怎么观察都没有焊锡的痕迹及针脚有插拔的痕迹,并且针脚向外,诸多迹象表明这个ic明显是新的,卖家为什么称拆机的?看了下是马来西亚产的。
测试下来,丝印为JN的明显好与JNZ的,JN的几乎冷态上电就能稳定,JNZ的明显需要至少热机10分钟以上才能稳定,不管怎样这2个貌似都比我淘宝上买的金封的都要好,我淘宝上买的那个成品,有时候换挡时不能立即恢复10v状态,比如拔去5v跳线帽电压缓慢的才能到10v,这2个拔去跳线帽就立即恢复到10v,可能淘宝那个有老化现象吧,,,,
测试下来这种封装的貌似温漂比较大,不过标定后用来校4位半以下表绰绰有余,,,,,,,

IMG_20210308_161723.jpg IMG_20210308_161657.jpg

Mon Mar 08 16-12-33.jpg Mon Mar 08 16-13-06.jpg


背后表明产自马来西亚

Mon Mar 08 16-14-01.jpg Mon Mar 08 16-13-37.jpg

焊好的成品,用了一个16脚ic座,为的是便于存放另一个584,不明白乍一看还以为用2个584呢

IMG_20210315_134040.jpg IMG_20210315_133942.jpg
IMG_20210315_133950.jpg IMG_20210315_134101.jpg


这是测试结果,还是比较满意的,标定后校4位半以下表应该绰绰有余了

IMG_20210315_134456.jpg

这是我淘宝买的成品,当时大概花了半张,真贵啊,现在从测试结果来看效果还不如这2个塑封的,这个金封的584坛主也帮我标定过,这里感谢一下,他也应该清楚这584不杂地,
IMG_20210315_134428.jpg






收藏
送赞
分享

发表回复

评论列表(11)

hc061218 数字王者I 2021-3-15 18:14:28
是我买的那家吗? 我一共买了三只,每只都至少有两组电压四位半是整数。温漂大致测试5ppm左右。
以下程序自动插入未在内容中添加的图片或附件
IMG_20210306_172408.jpg
2021-3-15 18:14:28 回复
ksj197706 楼主     数字大师F 2021-3-15 20:55:03
hc061218 发表于 2021-3-15 18:14
是我买的那家吗? 我一共买了三只,每只都至少有两组电压四位半是整数。温漂大致测试5ppm左右。 ...

是你买的那家,我买了2个,一个4位半模式下有一个电压多一个字,另外那个不行,顺便问下如何算温漂?
2021-3-15 20:55:03 回复
hc061218 数字王者I 2021-3-15 21:35:41
ksj197706 发表于 2021-3-15 20:55
是你买的那家,我买了2个,一个4位半模式下有一个电压多一个字,另外那个不行,顺便问下如何算温漂? ...

为啥我买的三个都是JNZ  是因为我直拍的,没跟卖家要求?哈哈
2021-3-15 21:35:41 回复
勇闯沙滩 数字大神J 2021-3-16 08:33:45
塑封堪比金封,发现新大陆。
2021-3-16 08:33:45 回复
wgsd 数字大神J 2021-3-16 09:12:21
楼主没说金封哪里不好,好坏不能只看是否更靠近整数。6位半标定,表自少得预热2小时以上。基准的供电电压、环境温度,测量时间都会带来影响。
2021-3-16 09:12:21 回复
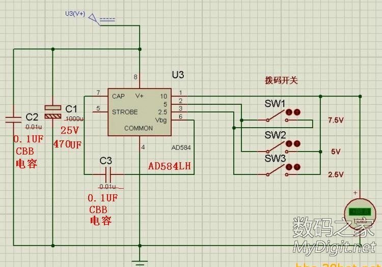
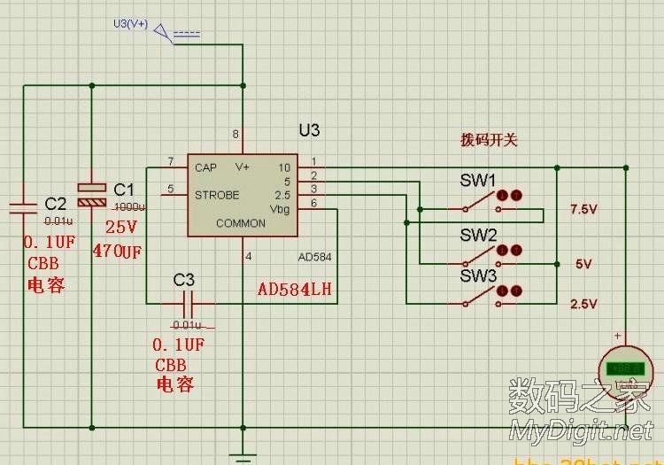
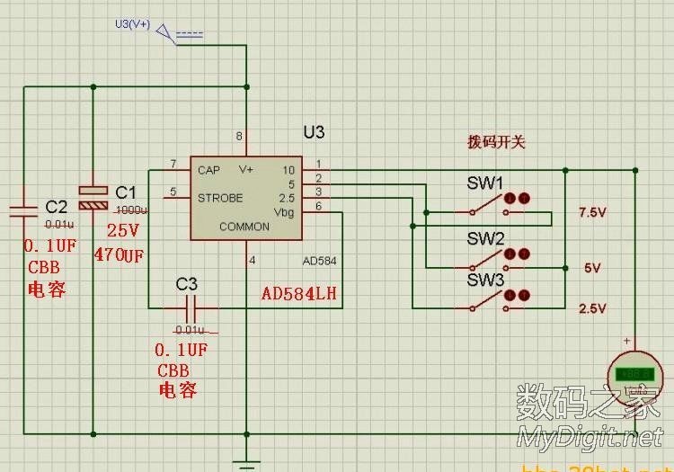
海纳百川丶弎 数字探长D 2021-3-19 13:48:43
小白求电路图,谢谢!
2021-3-19 13:48:43 回复
ksj197706 楼主     数字大师F 2021-3-19 14:28:47
wgsd 发表于 2021-3-16 09:12
楼主没说金封哪里不好,好坏不能只看是否更靠近整数。6位半标定,表自少得预热2小时以上。基准的供电电压、 ...

是的,基准供电电压对尾字影响具大,都不见谁提到过此问题,只说过输入电压12--30v内,自己测试每变动1v输入电压尾字都有几个字的变化,并且测试下来输入12v貌似应该是584最佳的电压,12v下功耗是最小最接近pdf规格书的1.0ma待机功耗,,,,
2021-3-19 14:28:47 回复
ksj197706 楼主     数字大师F 2021-3-19 14:32:31
海纳百川丶弎 发表于 2021-3-19 13:48
小白求电路图,谢谢!

借坛友图片
以下程序自动插入未在内容中添加的图片或附件
76_1134034_2c387593dd8519b.jpg
2021-3-19 14:32:31 回复
wgh1027 数字大神J 2021-4-9 22:53:57
价廉物美
2021-4-9 22:53:57 回复
wgh1027 数字大神J 2021-4-13 23:26:14
IMG_20210413_232237.jpg
2021-4-13 23:26:14 回复
shoucun 数字斗士C 2022-5-27 19:27:37

谢谢分享
2022-5-27 19:27:37 回复