也来搭建个AD584电压基准

发表于:2021-3-23 20:22:55 4099
标准件&校基准源
主题类别: 制作_改装
标准件类型:
仪表品牌: 其它品牌
型号或关键字: 电压基准芯片

登录后可查看大图

您需要 登录 才可以下载或查看,没有账号?立即注册

x
本帖最后由 13912217676 于 2021-3-24 01:08 编辑

看见坛友们用AD584JN做了电压基准貌似很不错,今天我也来搭个玩玩。
AD584JN外围元件极少,做起来没有难度。供电电源找了个东芝笔记本电源适配器15V
因为仅有的一台高位表安捷伦34401发出去校验还没有寄回来,没有标定。就先用这块UT39E+ 4位半先体验一下吧








收藏
送赞
分享

发表回复

评论列表(28)

13912217676 楼主     数字巨人H 2021-3-23 20:26:09
IMG_20210323_193432.jpg
IMG_20210323_193522.jpg
IMG_20210323_193638.jpg
IMG_20210321_204905.jpg
IMG_20210323_193255.jpg
IMG_20210323_193118.jpg
IMG_20210323_193051.jpg
IMG_20210323_193017.jpg
2021-3-23 20:26:09 回复
ksj197706 数字大师F 2021-3-23 20:44:51
看到了,有图,39e+精度不错
2021-3-23 20:44:51 回复
hc061218 数字王者I 2021-3-23 20:53:21
不错啊  漂亮
2021-3-23 20:53:21 回复
13912217676 楼主     数字巨人H 2021-3-23 20:55:42
hc061218 发表于 2021-3-23 20:53
不错啊  漂亮

就是看了兄台的帖子中了毒哈哈
2021-3-23 20:55:42 回复
13912217676 楼主     数字巨人H 2021-3-23 21:01:28
ksj197706 发表于 2021-3-23 20:44
看到了,有图,39e+精度不错

手机发帖不知怎么搞的,发几次都没图片。只能在评论栏发图了。万用表和基准芯片都是原厂精度。曾经用风枪加热过基准芯片,很庆幸一字不飘
2021-3-23 21:01:28 回复
ksj197706 数字大师F 2021-3-23 21:14:38
13912217676 发表于 2021-3-23 21:01
手机发帖不知怎么搞的,发几次都没图片。只能在评论栏发图了。万用表和基准芯片都是原厂精度。曾经用风枪 ...

风枪加热不会飘到4位半范围的,6位半下可能飘几十个字,
2021-3-23 21:14:38 回复
wgh1027 数字大神J 2021-3-23 21:45:55
不错,谢谢分享
2021-3-23 21:45:55 回复
wgh1027 数字大神J 2021-3-23 21:48:00
哈哈,竟然没有一个球。
2021-3-23 21:48:00 回复
海纳百川丶弎 数字探长D 2021-3-23 23:12:25
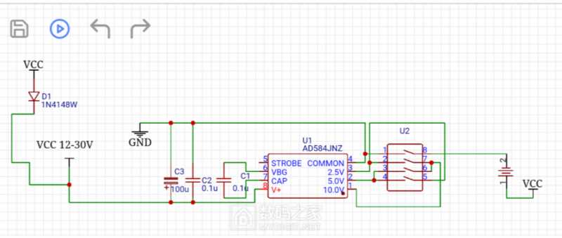
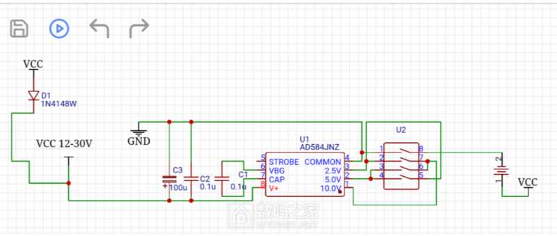
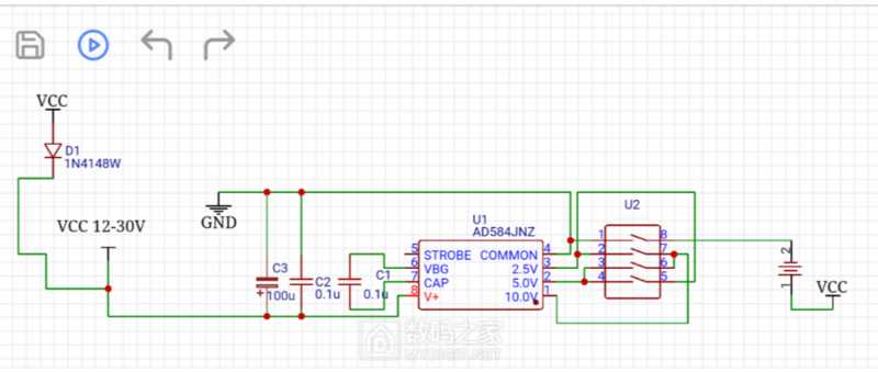
小白求电路图
2021-3-23 23:12:25 回复
13912217676 楼主     数字巨人H 2021-3-24 00:01:29
海纳百川丶弎 发表于 2021-3-23 23:12
小白求电路图

回复栏手机不能上传图片,我放楼下你看下。很简单的
2021-3-24 00:01:29 回复
13912217676 楼主     数字巨人H 2021-3-24 00:02:35
Screenshot_20210323_235357.jpg
Screenshot_20210323_235435.jpg
IMG_20210323_235725.png
2021-3-24 00:02:35 回复
勇闯沙滩 数字大神J 2021-3-24 06:46:45

很简单,可以买个试试。
2021-3-24 06:46:45 回复
海纳百川丶弎 数字探长D 2021-3-24 22:32:53
13912217676 发表于 2021-3-24 00:02

收到,非常感谢!
2021-3-24 22:32:53 回复
lqn 数字斗士C 2021-3-25 09:58:09
如何确认买回来的AD584是正品?
2021-3-25 09:58:09 回复
13912217676 楼主     数字巨人H 2021-3-25 13:48:26
lqn 发表于 2021-3-25 09:58
如何确认买回来的AD584是正品?

基准芯片这东西基本不会有假
2021-3-25 13:48:26 回复
wgsd 数字大神J 2021-3-25 14:08:40
13912217676 发表于 2021-3-25 13:48
基准芯片这东西基本不会有假

我就买过LM3999z假的,商家退货了。以低挡品充好的一般不是好监测的。
2021-3-25 14:08:40 回复
海纳百川丶弎 数字探长D 2021-4-1 18:16:21
请问楼主:电路中的二极管起什么作用?
2021-4-1 18:16:21 回复
13912217676 楼主     数字巨人H 2021-4-1 20:28:09
海纳百川丶弎 发表于 2021-4-1 18:16
请问楼主:电路中的二极管起什么作用?

保护二极管,防止电源接反烧芯片。单向导通作用
2021-4-1 20:28:09 回复
海纳百川丶弎 数字探长D 2021-4-9 11:35:26
13912217676 发表于 2021-4-1 20:28
保护二极管,防止电源接反烧芯片。单向导通作用

感谢解答,那么用什么型号二极管好呢?
2021-4-9 11:35:26 回复
12下一页