LM317可调

发表于:2025-8-13 15:35:16 291
电子电路
技术类别: 电子制作
关键字: LM317可调电源

登录后可查看大图

您需要 登录 才可以下载或查看,没有账号?立即注册

x
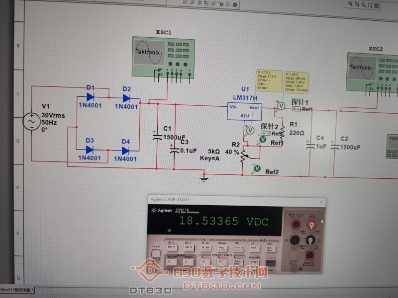
LM317作为一款经典的可调稳压芯片,因为其便宜的价格,良好的性能在很多电路中有所应用。
1000030128.jpg

由于输出端比调节端的电压,一直高大约1.25伏左右。且工作电流至少在1.5ma根据欧姆定律计算可得r1取值不得超过830欧姆
计算公式如下Vout=Vref(1+r1/r2)
min1.25*(1+0/220)
=1.25
max 1.25*(1+5000/220)=29.7

                               
登录/注册后可看大图

1000030129.jpg
1000030075.jpg

具体还可以稳压二极管进行保护等
1000030127.jpg
1000030126.jpg

1000030124.jpg
1000030133.jpg

1000030132.jpg
1000030130.jpg

收藏
送赞
分享

发表回复

评论列表(8)

lizuolong618 数字探长 2025-8-13 19:14:28
有实物,有仿真,同款测试勾,扩展表笔功能,比夹子质量好还方便
2025-8-13 19:14:28 回复
练习两坤半 楼主     数字探长 2025-8-13 19:27:23
lizuolong618 发表于 2025-8-13 19:14
有实物,有仿真,同款测试勾,扩展表笔功能,比夹子质量好还方便

本帖子是写给小白的,我本想立创开源,我是立创上画,结果审核说我用的不是立创eda😂😂😂
2025-8-13 19:27:23 回复
喜欢就好 数字精灵 2025-8-13 23:43:35
楼主动手能力强,谢谢分享!
2025-8-13 23:43:35 回复
练习两坤半 楼主     数字探长 2025-8-14 00:58:49
喜欢就好 发表于 2025-8-13 23:43
楼主动手能力强,谢谢分享!

之前看的那谁写的帖,说有些人纯电欧姆都不清楚。感觉写一些简单的小白也可以看明白些
2025-8-14 00:58:49 回复
喜欢就好 数字精灵 2025-8-14 10:41:36
练习两坤半 发表于 2025-8-14 00:58
之前看的那谁写的帖,说有些人纯电欧姆都不清楚。感觉写一些简单的小白也可以看明白些 ...

有实物,有图片,便于学习,谢谢分享!
2025-8-14 10:41:36 回复
cc851 数字小子 2025-8-15 07:14:00
很不错,曾经我也做过317的可调电源,除开功率小了点,其它都很香。
2025-8-15 07:14:00 回复

点评

是啊,很经典也很方便 
2025-8-15 17:15
kingwei96 数字奇才 2025-8-30 19:24:53
谢谢分享!
2025-8-30 19:24:53 回复