万用表自动关机电路改进,让其自动关机后0功耗

wgsd 数字大神J 2018-10-26 13:24:35
apple5050 发表于 2018-10-25 22:46
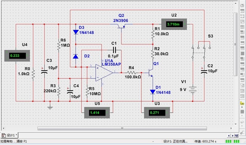
加二极管解决带载启动,新加的一个电容和改变接法的一个电容是加速切换过程。输出电压基本没有下降,关机 ...

我怎么没闻到干脆声,除多了三、四个零件,增加麻烦外,关机时常没如何改进,只是越过了低压提示时间,虽然表已不工作,但近4mA的毫电持续到零的时间,丝毫没比楼主的少。
感觉楼主的改动已经很不错了,如想进一步提高,不防上个仿真图,看看到1nA的耗电时间到底是多少。当然要以楼主的电路参数为基础(经典的延时关机也是47uF),10uF的电容,只有两三分就开始关机了,没有使用意义。
2018-10-26 13:24:35 回复
apple5050 数字探长D 2018-10-26 13:31:43
wgsd 发表于 2018-10-26 13:24
我怎么没闻到干脆声,除多了三、四个零件,增加麻烦外,关机时常没如何改进,只是越过了低压提示时间 ...

4ma电流是在哪测的?我在电源端放的电流探针,转换时间只有几毫秒。加元件是为了提高性能。不加的话,改c1和取样电阻的接点就行。47uf没问题的,我仿真过。
2018-10-26 13:31:43 回复
apple5050 数字探长D 2018-10-26 13:41:35
apple5050 发表于 2018-10-26 13:31
4ma电流是在哪测的?我在电源端放的电流探针,转换时间只有几毫秒。加元件是为了提高性能。不加的话,改c ...

你试一下就知道了,几个电容的取值很微妙的。关机切换过程做不到1秒以内。修改就意义不大。真的很快,仿真把时间放慢了许多倍,但是还是感觉瞬间电源就没有输出。我取10uf是为了加快仿真过程。后来直接给10M电阻加开关并联电阻,放电到接近比较电压,再断开。直接观看断电过程。
2018-10-26 13:41:35 回复
wgsd 数字大神J 2018-10-26 13:52:45
1.jpg 2.jpg 3.jpg
2018-10-26 13:52:45 回复
wgsd 数字大神J 2018-10-26 13:55:38
要结合实际,10uF电容,3分就没显示了,要13分电流才降到零,这是什么节奏。
2018-10-26 13:55:38 回复
apple5050 数字探长D 2018-10-26 14:03:02
wgsd 发表于 2018-10-26 13:52

你这个仿真结果和我的不一样,我一时也看不出来哪里的问题。但是三极管基级0.17v的电压是不应该导通的。
2018-10-26 14:03:02 回复
apple5050 数字探长D 2018-10-26 14:17:45
本帖最后由 apple5050 于 2018-10-26 15:09 编辑
wgsd 发表于 2018-10-26 13:52
你这个三极管漏电了好像。我用的multisim14.0,仿真完全没问题的。电路和你的区别就是三极管有区别。感觉你这个是仿真软件的问题,在三极管本应该关断的情况下,有了输出。
2018-10-26 14:17:45 回复
apple5050 数字探长D 2018-10-26 14:29:37
wgsd 发表于 2018-10-26 13:52

仿真里面电流表和电压表都有延迟。电流探针响应很快。三极管基级没有电流,电源就没有输出了。
2018-10-26 14:29:37 回复
wgsd 数字大神J 2018-10-26 15:18:47
apple5050 发表于 2018-10-26 14:29
仿真里面电流表和电压表都有延迟。电流探针响应很快。三极管基级没有电流,电源就没有输出了。 ...

能延迟13分钟?你把仿真图给发上来看看。
2018-10-26 15:18:47 回复
wgsd 数字大神J 2018-10-26 15:21:32
apple5050 发表于 2018-10-26 14:17
你这个三极管漏电了好像。我用的multisim14.0,仿真完全没问题的。电路和你的区别就是三极管有区别。感觉你 ...

漏电了,13分后还能关闭到小于1nA。
2018-10-26 15:21:32 回复
apple5050 数字探长D 2018-10-26 15:32:20
wgsd 发表于 2018-10-26 15:21
漏电了,13分后还能关闭到小于1nA。

仿真.zip (158.56 KB, 下载次数: 168) 这是我的仿真文件,你看一下。
2018-10-26 15:32:20 回复
wgsd 数字大神J 2018-10-26 15:50:40
apple5050 发表于 2018-10-26 15:32
这是我的仿真文件,你看一下。

这是什么?直接上图不就得了,难道别人的系统和软件都和你通用?
2018-10-26 15:50:40 回复
apple5050 数字探长D 2018-10-26 15:53:33
apple5050 发表于 2018-10-26 15:32
这是我的仿真文件,你看一下。

仿真的nA,其实没什么意义,我那个最小电流是电流表显示1.7uA多,但是在其他电流表前再放一个探针,电流就是0。电源负极电流也是0.有可能是电流小到一定程度就固定显示一个数。或者说软件有bug。要不就是破解软件不够完善。
2018-10-26 15:53:33 回复
wgsd 数字大神J 2018-10-26 16:11:47
为了证实楼主的方法适用可靠,刚刚特意把我的DT9203关机部分也改了一下。电路完全与楼主一样,改后漫长的等待,显示低压提示很快就关机了,顺利成功。
虽然原机7微安的电流也不大(原不想改,麻烦),为了验证,还是改了。
7微安可是改后的近万倍呀!如果电网上能有这么大的幅度改进,哪地球就乐了。
上图,这是改前。
1.jpg

这是改后,少了两个电阻。

2.jpg

这是拆下的电阻。
3.jpg

2018-10-26 16:11:47 回复
apple5050 数字探长D 2018-10-26 16:15:01
wgsd 发表于 2018-10-26 15:50
这是什么?直接上图不就得了,难道别人的系统和软件都和你通用?

断电过程试了几次都捕捉不到。上图也说不清楚。运放两端电压相等的时候,再过不到一秒钟,就突然断电了。在这之前输出电压电流完全稳定。
2018-10-26 16:15:01 回复
wgh1027 楼主     数字大神J 2018-10-26 19:03:58
wgsd 发表于 2018-10-26 16:11
为了证实楼主的方法适用可靠,刚刚特意把我的DT9203关机部分也改了一下。电路完全与楼主一样,改后漫长的等 ...

赚了两个电阻。
2018-10-26 19:03:58 回复
wgsd 数字大神J 2018-10-26 19:16:00

一家一半,送你一个大的(1M),我留个小的(220K)。
2018-10-26 19:16:00 回复
wgh1027 楼主     数字大神J 2018-10-26 19:21:53
apple5050 发表于 2018-10-25 21:15
增加一个二极管,一个电容。原电路稍作改变。运放供电取自Q2之后。关机过渡过程100ms以内。能带大负载启 ...

追求完美,精神可嘉。不过这只是一个万用表延时关机电路而已,而且这电路也仅用于万用表,能有多大的负荷呢,你的改动把运放的电源引脚也动了,操作上有不少难度哦。同时还要增加两个电容,这俩电容个子也不小不好安装吧。
2018-10-26 19:21:53 回复
wgh1027 楼主     数字大神J 2018-10-26 19:33:46
wgsd 发表于 2018-10-26 19:16
一家一半,送你一个大的(1M),我留个小的(220K)。

好!包邮速递过来。
2018-10-26 19:33:46 回复
apple5050 数字探长D 2018-10-26 19:49:36
本帖最后由 apple5050 于 2018-10-26 20:04 编辑
wgh1027 发表于 2018-10-26 19:21
追求完美,精神可嘉。不过这只是一个万用表延时关机电路而已,而且这电路也仅用于万用表,能有多大的负荷 ...

主要是要加两个电容。二极管在万用表电路中不用加。运放供电脚不用动。取样电阻的接线可能要飞线。
2018-10-26 19:49:36 回复