廉价电压电流发生器设计图

发表于:2018-12-22 11:38:52 4131
标准件&校基准源
主题类别: 资料_电路图
标准件类型:
仪表品牌: DIY自制
型号或关键字: DT830-VAR

登录后可查看大图

您需要 登录 才可以下载或查看,没有账号?立即注册

x
经过这一段时间研究和试验,得出一种使用AZ431 + OP07廉价方案的电流电压源基准,一定要用AZ431,仿真图中,仿真软件没有AZ431所以用TL431仿真一下原理。
AZ431AZ-ATRE1.png AZ431AZ-ATRG1.png
上面是AZ431的参数图,分两种:.0.8% 20PPM  与0.4% 20PPM  至少需要选 0.8% 20PPM的,淘宝购买时,那种几分钱的肯定不是,所以仪友们购买时问清楚。
运算放大器采用OP07CP,淘宝买多问问,千万不要贪便宜,买成了LM358一样性能的OP07CP。


为什么使用AZ431呢,因为这个做出的电流电压源,筛选,老化、标定处理后,用来对比19999字及以下的万用表是可以完全胜任的,且价格便宜,像AD584 399那些基准芯片新的很贵。


取样电阻使用的是色环0.1% 25PPM的电阻(也可以买美国电阻,价格一块多一个,也是0.1%精度,不同阻值不一样的精度,温漂参数),0.01%的电阻,价格太高,电压电流源用上后,价格一路飚升,试想,0.01%电阻一般是399 LTZ等基准芯片去用的


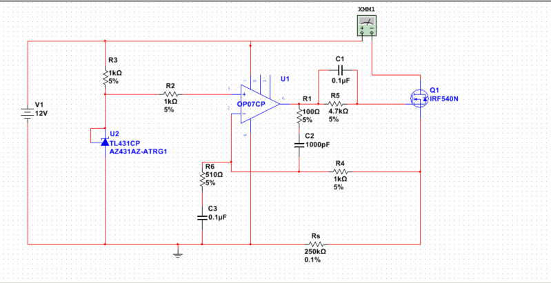
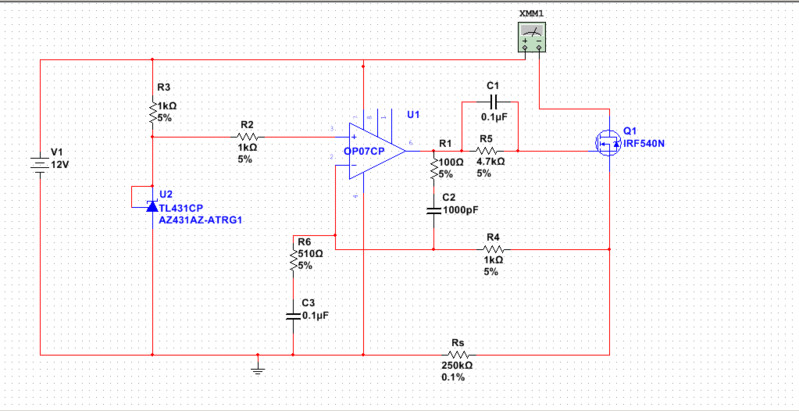
电流源电路图
电源使用12V 1.5A电源供电。


电流源.png
改变最底下的Rs电阻阻值就可以得到不同的电流,上面那个XMM1的表,换成仪友自己的电流表。
电流源取样电阻列表
电流源取样电阻列表.png
如果用500K电位器,串联一个2.5欧水泥电阻,替换Rs, 供电电源使用1.5A电源,电流源就成了5微安到1A的可调电流源。


2.5V至100V电压源
100V电压源.png


使用13个AZ431串联组成,电源使用24V交流倍压整流后为AZ431供电。R1电阻可以防止电源短路。


2.5V以下电压源,需要12V双电源供电


2.5V以下电压源.png

R3*C3=2*R2*C2
运放组成有源低通滤波器,使输出电压更稳,负载能力更大。
f=1/2PI *R2*C2

电压分压电阻


Rb 100R 0.1%

Ra

1mV  250k
10mV  25k
100mV 2.4k
1V Ra=1490 Rb=1k 特殊档

2.5mV 100k
25mV 10k
250mV 900R


5mV 50k
50mV 5K(4.9k)4.7k+200R
500mV 400R

电压源的电阻都使用1/4W 0.1% 25PPM色环电阻。


紧接着将会设计外壳,和选用变压器为电压电流基准供电,和PCB电路板(需要稳定后,才会批量做套件)


如果有仪友需要定制,比如,仪友买0.01%电阻,基准换成AD584,可以自己对着电路焊好,然后发到我这,我为仪友免费标定。
或者直接发元器件过来。



以上电路,实际制作过程,需要循环老化元器件。以下是某书中,老化过程。老化完成后是筛选,焊接,微调,通电24小时以上,记下环境温度,湿度,然后标定各档电压,电流值。
老化.jpg



大家可以淘宝,搜搜图中的元器件,进行成本价格统计,看看得花多少钱。




收藏
送赞
分享

发表回复

评论列表(7)

fslichong 数字王者I 2018-12-22 14:50:40
az431性能优于tl431,这一点必须要引起大家注意,否则实验会失败
2018-12-22 14:50:40 回复
人艰不拆 数字王者I 2018-12-22 17:12:27
目前还真没az431,哈哈
2018-12-22 17:12:27 回复
wgsd 数字大神J 2018-12-22 18:33:59
这个温飘指标的确不错,胜过一些AD584版本的30ppm/C。精度不是大问题,因为总得用准确的表标定一下。如果不标定,这里还有一个更不可靠的因素,电阻。所以得标定一下,既然标定,精度就无所谓了,反而温飘得特别注重。
2018-12-22 18:33:59 回复
人艰不拆 数字王者I 2019-1-9 09:26:43
wgsd 发表于 2018-12-22 18:33
这个温飘指标的确不错,胜过一些AD584版本的30ppm/C。精度不是大问题,因为总得用准确的表标定一下。如果不 ...

精度也不是无所谓,当然接近整数好了,便于记忆,谁还照标称值一个数字一个数字的对照啊
2019-1-9 09:26:43 回复
wgsd 数字大神J 2019-1-9 17:19:34
人艰不拆 发表于 2019-1-9 09:26
精度也不是无所谓,当然接近整数好了,便于记忆,谁还照标称值一个数字一个数字的对照啊 ...

即便校准了,温飘老化不好,很快就跑了。
2019-1-9 17:19:34 回复
人艰不拆 数字王者I 2019-1-9 18:00:15
wgsd 发表于 2019-1-9 17:19
即便校准了,温飘老化不好,很快就跑了。

哈哈,全国都解放了,还想往哪儿跑啊
2019-1-9 18:00:15 回复
喜欢就好 数字巨人H 2020-10-22 13:35:17
学习学习,谢谢楼主分享!
2020-10-22 13:35:17 回复