论坛电压电流基准套件PCB

43545 管理员 2019-1-24 08:20:09
wgsd 发表于 2019-1-24 07:56
用78l24是否比317省两电阻两二极管和一个电容,因部件少了,稳定性会好些。 ...

7824我怕烧了,变压器双12V 空载时有14V 整流后接近40V,刚好是7824的最高电压。
而LM317的要求是,输入与输出差不大于37V,所以安全些。

你先用7824吧,布一下PCB板试试

2019-1-24 08:20:09 回复
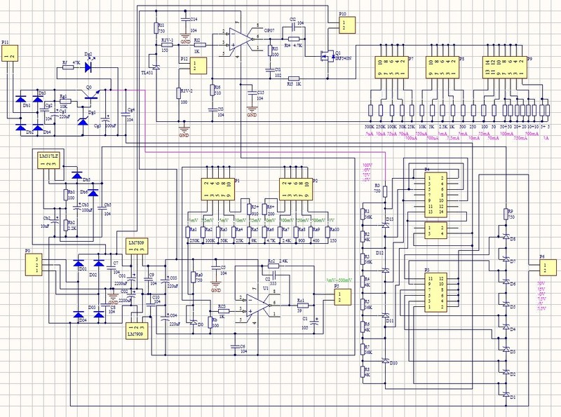
wgsd 楼主     数字大神J 2019-1-24 08:56:40
现在线路是这样的对吗。
2.png
2019-1-24 08:56:40 回复
人艰不拆 数字王者I 2019-1-24 09:40:25
好像越来越复杂了啊
2019-1-24 09:40:25 回复

点评

是的,越来越复杂了 
2019-1-24 10:25
43545 管理员 2019-1-24 10:25:05
wgsd 发表于 2019-1-24 08:56
现在线路是这样的对吗。

差不多了,发光二极管在110V稳压的后面,这个改一改
1. 增加15V档

2. 加上输入端,交直流短路跳线
3.发光二极管在110V稳压的后面
其它就没有了。
2019-1-24 10:25:05 回复
wgsd 楼主     数字大神J 2019-1-24 11:04:48
本帖最后由 wgsd 于 2019-1-24 11:09 编辑
43545 发表于 2019-1-24 10:25
差不多了,发光二极管在110V稳压的后面,这个改一改
1. 增加15V档

15V?原先有的了?
现在还不知能否放下,增加交直流跳线,即占地方又不安全,如跳线没打开,送入交流会烧后面器件的。为什么不直流直接从交流口输入,这样没安全隐患。
2019-1-24 11:04:48 回复
wgsd 楼主     数字大神J 2019-1-24 11:08:56
是说发光管接在110V稳压输出端吗?好的。
2019-1-24 11:08:56 回复
43545 管理员 2019-1-24 11:10:54
wgsd 发表于 2019-1-24 11:08
是说发光管接在110V稳压输出端吗?好的。

是的,就是那样,二极管占位置,你也可以处板子外面漂
或二极管底下可以有元器件,如电阻。这样就省地方了

2019-1-24 11:10:54 回复
wgsd 楼主     数字大神J 2019-1-24 11:16:47
看到了,15V是旁边的标明数字没写。
2019-1-24 11:16:47 回复
43545 管理员 2019-1-24 17:04:30
wgsd 发表于 2019-1-24 07:56
用78l24是否比317省两电阻两二极管和一个电容,因部件少了,稳定性会好些。 ...

7824已经测试了,用7824吧,不用317了,省空间了,7824上电46V没有烧
7824后面滤波电容 25V 220uf  8*12mm


2019-1-24 17:04:30 回复
43545 管理员 2019-1-24 18:00:34
wgsd 发表于 2019-1-24 11:16
看到了,15V是旁边的标明数字没写。

要是已经用了317布置PCB板,就算了。后面的滤波电容还是一样的体积。
2019-1-24 18:00:34 回复
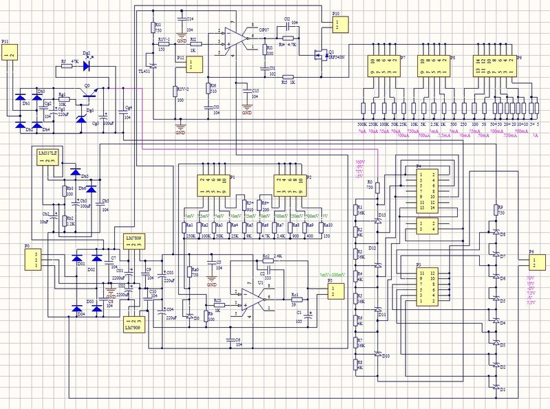
wgsd 楼主     数字大神J 2019-1-24 18:32:12
43545 发表于 2019-1-24 18:00
要是已经用了317布置PCB板,就算了。后面的滤波电容还是一样的体积。

摆了下位置,还没走线,电阻等立起来了,已摆下,可以按想象的改动。另外直流短路跳线还要吗?  
3.png
2019-1-24 18:32:12 回复
43545 管理员 2019-1-24 18:38:22
wgsd 发表于 2019-1-24 18:32
摆了下位置,还没走线,电阻等立起来了,已摆下,可以按想象的改动。另外直流短路跳线还要吗?  

...

要的,直流短路跳线
2019-1-24 18:38:22 回复
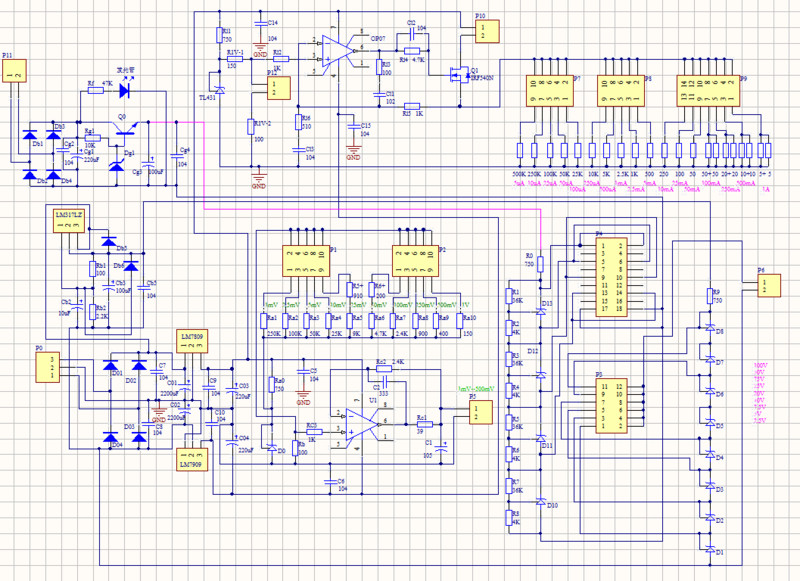
wgsd 楼主     数字大神J 2019-1-25 14:02:17
43545 发表于 2019-1-24 18:38
要的,直流短路跳线

现已这样,看看有改动的和错误吗?之后改个不用LM317,用LM7824的,供选择。

j0.jpg M1.jpg M2.jpg M3.jpg M5.jpg
2019-1-25 14:02:17 回复
43545 管理员 2019-1-25 16:24:13
wgsd 发表于 2019-1-25 14:02
现已这样,看看有改动的和错误吗?之后改个不用LM317,用LM7824的,供选择。

那个0.033uf电容,是用低损耗的CBB类电容,严则上不能用瓷片

不用7824方案,已经能摆得下了,317方案可以输入15V交流。 9V至15V交流,电压更宽。

104电容其实除了电源那种外,其它都是用CBB的。


2019-1-25 16:24:13 回复
wgsd 楼主     数字大神J 2019-1-26 10:25:54
43545 发表于 2019-1-25 16:24
那个0.033uf电容,是用低损耗的CBB类电容,严则上不能用瓷片

不用7824方案,已经能摆得下了,317方案可以 ...

改了0.033电容,图片做好了后,想想,电容都改5mm脚距了,便于不同选择好安装。
A1.jpg A22.jpg A23.jpg A24.jpg A5.jpg A6.jpg ylA1.rar (2.57 MB, 下载次数: 146)
2019-1-26 10:25:54 回复
43545 管理员 2019-1-26 10:30:56
wgsd 发表于 2019-1-26 10:25
改了0.033电容,图片做好了后,想想,电容都改5mm脚距了,便于不同选择好安装。

...

恩,有道理,我在做试验,精密电阻众仪寄来了。
微信中发了视频,1A大电流的。

这回只有一个文件下载么,上次是两个?
2019-1-26 10:30:56 回复
wgsd 楼主     数字大神J 2019-1-26 10:43:28
本帖最后由 wgsd 于 2019-1-26 10:45 编辑
43545 发表于 2019-1-26 10:30
恩,有道理,我在做试验,精密电阻众仪寄来了。
微信中发了视频,1A大电流的。

这个是PCB文件,上次有个电路图文件,做板时不要,你要我发。
YA2.rar (38.29 KB, 下载次数: 227)
2019-1-26 10:43:28 回复
43545 管理员 2019-1-26 11:02:45
wgsd 发表于 2019-1-26 10:43
这个是PCB文件,上次有个电路图文件,做板时不要,你要我发。

好的,谢了,原来是这样。不懂PCB板软件
2019-1-26 11:02:45 回复
wgsd 楼主     数字大神J 2019-1-31 12:31:50
43545 发表于 2019-1-26 11:02
好的,谢了,原来是这样。不懂PCB板软件

这两个摆布看那个可用。
35.jpg
37.jpg
2019-1-31 12:31:50 回复
wgsd 楼主     数字大神J 2019-1-31 17:51:16
本帖最后由 wgsd 于 2019-1-31 17:54 编辑

重新改的,上图。
32.jpg 33.jpg 34.jpg 35.jpg 36.jpg 37.jpg 38.jpg 39.jpg
yld1PCB.rar (2.55 MB, 下载次数: 149) Yld1sch.rar (38.26 KB, 下载次数: 132)


以下程序自动插入未在内容中添加的图片或附件
30.jpg
2019-1-31 17:51:16 回复