自制一款大功率电子负载

发表于:2020-5-28 17:42:28 6954
电子产品
行为类别: 改装_制作
产品类别: 其它
电子品牌: DIY自制
电子产品关键字: 电子负载

登录后可查看大图

您需要 登录 才可以下载或查看,没有账号?立即注册

x
本帖最后由 jltzmy 于 2020-5-28 23:35 编辑

    由于自己经常维修、改装一些电源,所以维修、改装以后需要测试一下电源带载能力和性能,以前土办法是用电炉子的电阻丝进行一些测试,用起来很不方便,所以常常想弄一台电子负载来做测试,但是成品的电子负载价格比较高,而且功率普遍偏小,即使二手的价格也不便宜,偶尔一次在群里聊天,一位师傅很早以前买了一个小林电子的150瓦电子负载套件,由于一直没找到合适的外壳和散热片,加上其它一些因素搁浅,听到我说电子负载的事情,就把他的这套电子负载套件送给了我,拿到这个套件,开始也没想到用什么外壳和散热比较合适,于是找朋友要了一堆CPU散热片和电脑电源,准备用CPU散热片和电脑电源外壳来改装,结果发现,电脑电源外壳装二个散热片还马马虎虎,装四个根本装不下,而且CPU散热片打孔套丝也有点麻烦,买了两种M3的丝锥效果都不够理想,想来想去,想到用一个坏的2400瓦逆变器外壳改装,这个外壳整体全铝,内部空间也大,正好适合改装做电子负载,原逆变器后面带2个0.3A的5020风扇已经坏了,这次特别买了三个号称1.65A的5028暴力风扇(实测只有0.9A),两个装在尾部,一个装在前面板,两个吹,一个吸,其中后面两个加了一个45度温控开关,原逆变器前面板拆掉电源插座,安装一个5028风扇,原来电源开关位置用来安装电流调节电位器,为了增大电流和功率,把原套件中电流取样电阻换成0.1欧,75N75功率管换成拆机的IRFP250N,为保证系统稳定,把电子负载部分用12伏变压器单独供电,并增加了7812稳压,风扇和表头则使用了12V10A的开关电源,经过安装使用,效果还可以,300瓦以下使用暂时未发现问题,300瓦以上含30V10A短时间使用就出现过二次烧坏管子的情况,都是击穿,此现象并不是由于温度过高的原因,管子损坏时,整机外壳温度还没有升温,按照IRFP250N的参数30A/200V/214W计算,4只管子在30V10A电流下,即使有不平衡现象,单子管子功率也不会超过150瓦,电流更是不会超过30A,为什么会烧穿管子,是管子质量不好还是其他原因,现在还不清楚,知道的朋友们也请帮忙释惑解答。

    下一步准备更换为IRFP260N和IRFP4668或许情况能好一点,作为电子负载功率起码要达到400瓦才适合。



    由于制作过程比较简单,这里就不赘述了,上几张图片吧

负载外观.4.jpg

负载外观.3.jpg

负载内部.1.jpg

2A.jpg

5A.jpg

8A.jpg

10A.jpg

12A.jpg

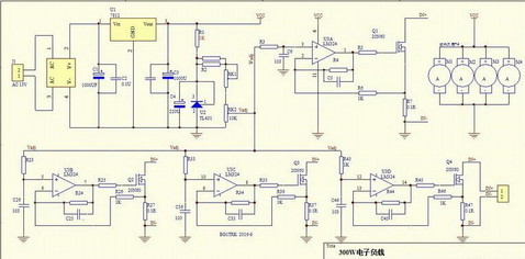
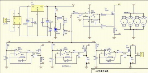
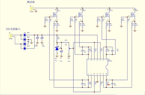
小林电子150瓦电子负载套件电路图和PCB
小林电子150瓦电子负载.jpg

150w电子负载印制板.1.jpg

网上另一位网友的300瓦电子负载电路图
300瓦电子负载.12.jpg

上传一个IRFP250N的图片,我买的拆机件,砸开了其中一个坏的,朋友们帮我看看管子是不是有问题
250N.jpg



收藏
送赞
分享

发表回复

评论列表(15)

fslichong 数字王者I 2020-5-28 18:30:21
外观蛮蛮漂亮的,自制这个硬件并不难,难的是软件,三种模式的转换
2020-5-28 18:30:21 回复
hc061218 数字王者I 2020-5-28 20:30:57
虽然不懂,照例也要顶一下。佩服
2020-5-28 20:30:57 回复
勇闯沙滩 数字大神J 2020-5-28 20:46:02
电子负载很有用,试12和24v我都用灯泡,试48v电动车充电器没有负载,也是想做一个,用处很多,先学习一下。
2020-5-28 20:46:02 回复
星星123 数字精灵G 2020-5-28 21:31:08
做的漂亮,是否管子不合格导致烧坏管子
2020-5-28 21:31:08 回复
jltzmy 楼主     数字精灵G 2020-5-28 21:35:49
星星123 发表于 2020-5-28 21:31
做的漂亮,是否管子不合格导致烧坏管子

暂时还不确定是不是管子不合格的问题,现在打磨、制假的东西太多,都搞不清怎么回事了,
2020-5-28 21:35:49 回复
jltzmy 楼主     数字精灵G 2020-5-28 21:36:58
勇闯沙滩 发表于 2020-5-28 20:46
电子负载很有用,试12和24v我都用灯泡,试48v电动车充电器没有负载,也是想做一个,用处很多,先学习一下。 ...

确实用处很多,以前用电阻丝太不方便,灯泡功率更小,
2020-5-28 21:36:58 回复
wgsd 数字大神J 2020-5-28 22:25:45
管子是假的吧?
因是4路恒流源,10A每路只是2.5A,不平衡误差很小。
2020-5-28 22:25:45 回复
jltzmy 楼主     数字精灵G 2020-5-28 23:12:59
wgsd 发表于 2020-5-28 22:25
管子是假的吧?
因是4路恒流源,10A每路只是2.5A,不平衡误差很小。

我也怀疑管子问题,只是有些不确定
2020-5-28 23:12:59 回复
SG830 数字梦想家E 2020-5-28 23:40:00
用75N75管内阻大点,电流小点,胜在一致性好。
2020-5-28 23:40:00 回复
jltzmy 楼主     数字精灵G 2020-5-28 23:48:43
SG830 发表于 2020-5-28 23:40
用75N75管内阻大点,电流小点,胜在一致性好。

75N75电压有些低,我预计电压可以测到120伏以上,这样起码可以测试中兴2400改装的电源了
2020-5-28 23:48:43 回复
kyhwhb 数字大神J 2020-5-29 05:05:10
没用过大功率电子负载,应急是电水壶 电饭锅等都上
2020-5-29 05:05:10 回复
乐在其中110 数字精灵G 2020-5-29 09:55:17
留个脚印。
2020-5-29 09:55:17 回复
wgh1027 数字大神J 2020-5-29 13:10:22
星星123 发表于 2020-5-28 21:31
做的漂亮,是否管子不合格导致烧坏管子

很高大上的样子
2020-5-29 13:10:22 回复
ksj197706 数字大师F 2020-6-6 20:32:20
就是过功率热死的,温度还没传到散热片时就热死了,4管最好别超300w,
2020-6-6 20:32:20 回复
icespirit 数字小子A 2021-3-14 20:12:38
你好,想打听一下你的数字显示电流电压表哪里买的?我在X宝买过,但是显示很烂,要么电压会飘,要么电流不准,看到你这表头很不错,希望了解一下,谢谢
2021-3-14 20:12:38 回复