用【安全出口指示牌】pcb板,做手机电池升9伏电源万用表用

发表于:2017-10-31 09:14:32 8373
万用表
主题类别: 制作_改装
仪表品牌: DIY自制
显示方式: 其它
型号或关键字: 自制万用表9V电池

登录后可查看大图

您需要 登录 才可以下载或查看,没有账号?立即注册

x
DSCF2113.JPG DSCF2112.JPG DSCF2114.JPG DSCF2111.JPG 用【安全出口指示牌】pcb板,不用填元件,稍做改动,就可做手机电池升9伏万用表用电源,但必须有MC34063升压lc,这种指示牌各大点的商服门口,楼梯口都有,他们在装修时都扔了。具体怎么做,网上搜【用mc34063做手机电池升9伏电源】有的是。
收藏
送赞
分享

评分

参与人数 2金钱 +6 收起 理由
坐海听涛 + 3 狂赞 ! 希望多些自创坛友
43545 + 3 赞一个!

查看全部评分总评分 : 金钱 +6

发表回复

评论列表(24)

43545 管理员 2017-10-31 12:23:17
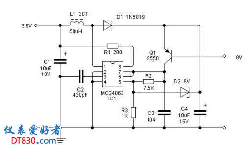
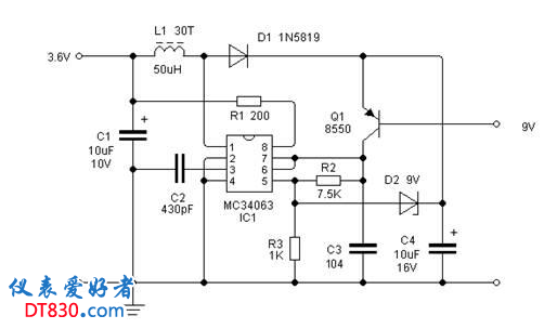
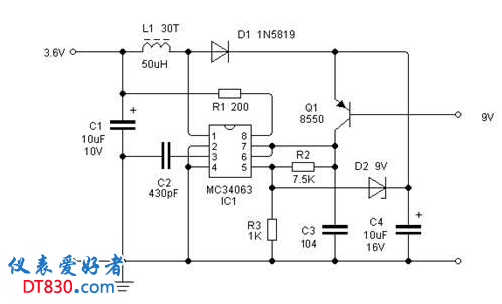
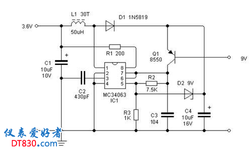
不错,充分利用了手上的PCB板,但还少了电路图啊,我补上网上截下来的图。

22.png
1452515462.gif
33.png
2017-10-31 12:23:17 回复
勇闯沙滩 楼主     数字大神 2017-10-31 13:48:55
谢谢管理员的补图,示波器波型不懂。
2017-10-31 13:48:55 回复
乐在其中110 数字精灵 2017-10-31 23:01:56
第二图是升到180伏吗?
2017-10-31 23:01:56 回复
勇闯沙滩 楼主     数字大神 2017-11-1 07:43:46
你问的是管理员的图片吧。
2017-11-1 07:43:46 回复
坐海听涛 数字大师 2017-11-1 13:41:33
给楼主点赞 !  
2017-11-1 13:41:33 回复
勇闯沙滩 楼主     数字大神 2017-11-1 14:36:30
谢谢,
2017-11-1 14:36:30 回复
xo304 数字梦想家 2017-11-1 21:24:01
这个怎么放进电池里?
2017-11-1 21:24:01 回复
光速飞行 数字大神 2017-11-2 01:28:32
汽车点烟器,接口的充电器就是这块芯片。
2017-11-2 01:28:32 回复
勇闯沙滩 楼主     数字大神 2017-11-2 07:16:20
xo304 发表于 2017-11-1 21:24
这个怎么放进电池里?

放进电池仓里很容易。第一图用18650

                               
登录/注册后可看大图

                               
登录/注册后可看大图

2017-11-2 07:16:20 回复
勇闯沙滩 楼主     数字大神 2017-11-2 07:33:09
光速飞行 发表于 2017-11-2 01:28
汽车点烟器,接口的充电器就是这块芯片。

更好了,汽车点烟器的这块芯片更小,更容易放到电池仓里。
2017-11-2 07:33:09 回复
光速飞行 数字大神 2017-11-2 09:58:24
勇闯沙滩 发表于 2017-11-2 07:33
更好了,汽车点烟器的这块芯片更小,更容易放到电池仓里。

这块小板板全部元件都可以用得上。 1.jpg
2.jpg
3.jpg

2017-11-2 09:58:24 回复
勇闯沙滩 楼主     数字大神 2017-11-2 12:43:34
图片很有说服力
2017-11-2 12:43:34 回复
xo304 数字梦想家 2017-11-2 18:55:29
没有充电模块呀
2017-11-2 18:55:29 回复
光速飞行 数字大神 2017-11-2 21:16:45
本帖最后由 光速飞行 于 2017-11-2 21:18 编辑
xo304 发表于 2017-11-2 18:55
没有充电模块呀

我这个就充电器,整个就是充电模块,是汽车给手机充电的充电器,不是外接充电器。
2017-11-2 21:16:45 回复
fengfeizi 数字探长 2017-11-4 23:48:20
慎用34063给仪表供电,先不说效率问题,纹波干扰非常大......
2017-11-4 23:48:20 回复
勇闯沙滩 楼主     数字大神 2017-11-5 08:30:10
fengfeizi 发表于 2017-11-4 23:48
慎用34063给仪表供电,先不说效率问题,纹波干扰非常大......

加大滤波电容能改善不少吧?
2017-11-5 08:30:10 回复
光速飞行 数字大神 2017-11-5 10:20:36
还是用充电锂电池好。
2017-11-5 10:20:36 回复
勇闯沙滩 楼主     数字大神 2017-11-5 13:08:26
光速飞行 发表于 2017-11-5 10:20
还是用充电锂电池好。

是的,用3年多两串手机电池,效果很好,这个做好两个后,没有用。只是玩玩,但也可以用。
2017-11-5 13:08:26 回复
光速飞行 数字大神 2017-11-5 13:20:13
勇闯沙滩 发表于 2017-11-5 13:08
是的,用3年多两串手机电池,效果很好,这个做好两个后,没有用。只是玩玩,但也可以用。 ...

我用的8.4V,万用表的锂电池。
2017-11-5 13:20:13 回复
12下一页